Suppr超能文献

LAT4通过增强mTOR信号通路激活来驱动胶质母细胞瘤中替莫唑胺诱导的放疗抵抗。

LAT4 drives temozolomide induced radiotherapy resistance in glioblastoma by enhancing mTOR pathway activation.

作者信息

Zang Wenrui, Liu Yangwu, Zheng Jiajun, Huang Yifeng, Chen Lei, Li Chiyang, Zhao Jiakun, Zhou Qiang, Xu Yangheng, Wang Zhenyuan, Cao Yongfu, Zhang Wanling, Li Junjie, Lu Yuntao

机构信息

Department of Neurosurgery, Nanfang Hospital, Southern Medical University, 838 North Guangzhou Ave, Guangzhou, 510515, China.

Institute of Brain Disease, Nanfang Hospital, Southern Medical University, Guangzhou, China.

出版信息

Cancer Cell Int. 2024 Dec 18;24(1):407. doi: 10.1186/s12935-024-03590-0.

Abstract

BACKGROUND

Glioblastoma multiforme (GBM) represents the most prevalent form of primary malignant tumor within the central nervous system. The emergence of resistance to radiotherapy and chemotherapy represents a significant impediment to advancements in glioma treatment.

METHODS

We established temozolomide (TMZ)-resistant GBM cell lines by chronically exposing U87MG cell lines to TMZ, and dimethyl sulfoxide (DMSO) was used as placebo control. In vivo and in vitro experiments verified the resistance of resistant cells to chemotherapy and radiotherapy. LAT4 was identified by transcriptomics to be associated with GBM treatment resistance and relapse. The relationship between LAT4 and mTOR pathway activity was also analyzed. Finally, the effect of BCH (LAT inhibitor) combined with radiotherapy on GBM prognosis was verified in vivo.

RESULTS

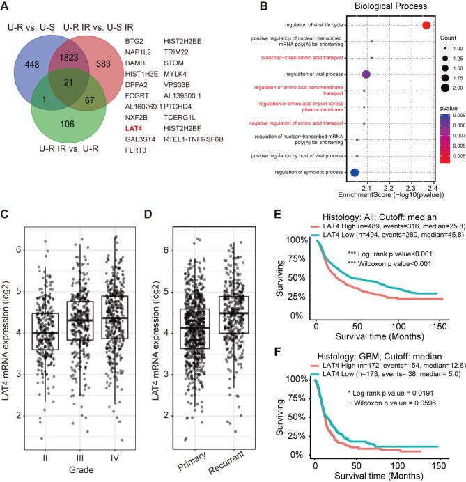
We have first confirmed that TMZ not only induces resistance to chemotherapy in GBM cells but also enhances their resistance to radiotherapy, which is a significant finding in the process of building TMZ-resistant U87MG GBM cell lines. We then performed comprehensive transcriptomic analysis and identified amino acid metabolism as a potential key factor in radiotherapy resistance. Specifically, we confirmed that the upregulation of LAT4 following chemotherapy enhances leucine metabolism within tumors in vitro and in vivo, thereby modulating the mechanistic target of mTOR pathway and leading to radiotherapy resistance. Of note, the application of inhibitors targeting leucine metabolism was shown to restore the sensitivity of these cells to radiotherapy, highlighting a potential therapeutic strategy for overcoming resistance in GBM.

CONCLUSIONS

Our study links tumor sensitivity to chemotherapy and radiotherapy and highlights the critical role of LAT4 in activating the mTOR pathway and GBM radiotherapy resistance. It suggests ways to improve radiotherapy sensitivity to GBM.

摘要

背景

多形性胶质母细胞瘤(GBM)是中枢神经系统原发性恶性肿瘤中最常见的形式。对放疗和化疗产生耐药性是胶质瘤治疗进展的重大障碍。

方法

我们通过将U87MG细胞系长期暴露于替莫唑胺(TMZ)建立了TMZ耐药的GBM细胞系,使用二甲基亚砜(DMSO)作为安慰剂对照。体内和体外实验验证了耐药细胞对化疗和放疗的抗性。通过转录组学确定LAT4与GBM治疗耐药性和复发相关。还分析了LAT4与mTOR通路活性之间的关系。最后,在体内验证了BCH(LAT抑制剂)联合放疗对GBM预后的影响。

结果

我们首先证实TMZ不仅诱导GBM细胞对化疗产生耐药性,还增强了它们对放疗的抗性,这是建立TMZ耐药U87MG GBM细胞系过程中的一个重要发现。然后我们进行了全面的转录组分析,并确定氨基酸代谢是放疗抗性的潜在关键因素。具体而言,我们证实化疗后LAT4的上调增强了肿瘤在体外和体内的亮氨酸代谢,从而调节mTOR通路的机制靶点并导致放疗抗性。值得注意的是,应用针对亮氨酸代谢的抑制剂可恢复这些细胞对放疗的敏感性,突出了克服GBM耐药性的潜在治疗策略。

结论

我们的研究将肿瘤对化疗和放疗的敏感性联系起来,并强调了LAT4在激活mTOR通路和GBM放疗抗性中的关键作用。它提出了提高GBM放疗敏感性的方法。

https://cdn.ncbi.nlm.nih.gov/pmc/blobs/45ee/11656867/47be43de12a8/12935_2024_3590_Fig1_HTML.jpg

文献AI研究员

20分钟写一篇综述,助力文献阅读效率提升50倍。

立即体验

用中文搜PubMed

大模型驱动的PubMed中文搜索引擎

马上搜索

文档翻译

学术文献翻译模型,支持多种主流文档格式。

立即体验