Suppr超能文献

负载唾液酸结合免疫球蛋白样凝集素G(Siglec-G)小干扰RNA(siRNA)和FeO的超声纳米微泡激活巨噬细胞并增强吞噬作用,用于三阴性乳腺癌的免疫治疗。

Ultrasound nanodroplets loaded with Siglec-G siRNA and FeO activate macrophages and enhance phagocytosis for immunotherapy of triple-negative breast cancer.

作者信息

Yin Ci, Wang Guojuan, Zhang Qin, Li Zhendong, Dong Tiantian, Li Qi, Wu Nianhong, Hu Yaqin, Ran Haitao, Li Pan, Cao Yang, Nie Fang

机构信息

Ultrasound Medical Center, Gansu Province Clinical Research Center for Ultrasonography, Gansu Province Medical Engineering Research Center for Intelligence Ultrasound, Lanzhou University Second Hospital, Lanzhou, 730030, P.R. China.

Institute of Ultrasound Imaging, Ultrasound Department of Second Affiliated Hospital, Chongqing Medical University, Chongqing, 400010, P.R. China.

出版信息

J Nanobiotechnology. 2024 Dec 19;22(1):773. doi: 10.1186/s12951-024-03051-w.

Abstract

BACKGROUND

The progression of triple-negative breast cancer is shaped by both tumor cells and the surrounding tumor microenvironment (TME). Within the TME, tumor-associated macrophages (TAMs) represent a significant cell population and have emerged as a primary target for cancer therapy. As antigen-presenting cells within the innate immune system, macrophages are pivotal in tumor immunotherapy through their phagocytic functions. Due to the highly dynamic and heterogeneous nature of TAMs, re-polarizing them to the anti-tumor M1 phenotype can amplify anti-tumor effects and help mitigate the immunosuppressive TME.

RESULTS

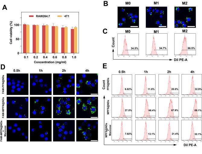
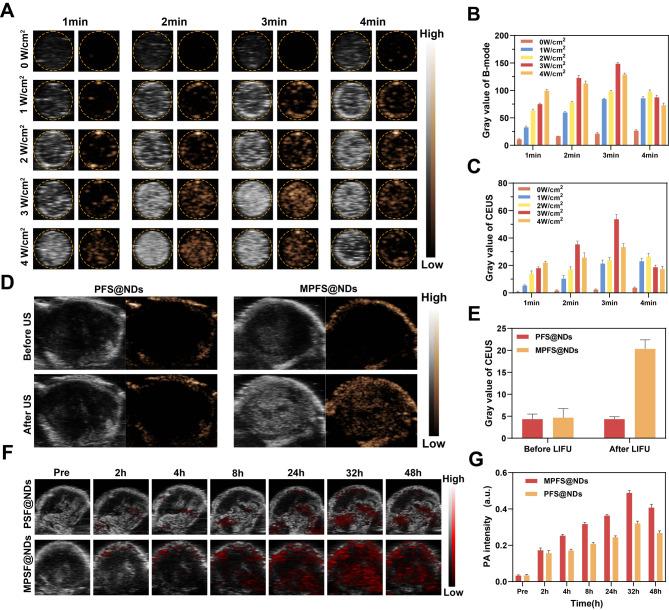
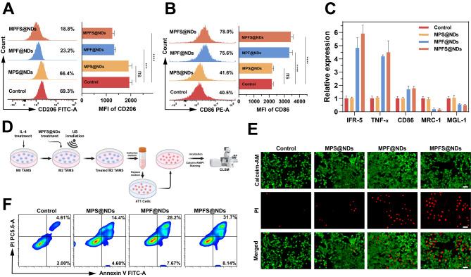
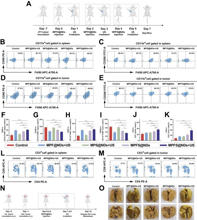
In this study, we designed and constructed an ultrasound-responsive targeted nanodrug delivery system to deliver Siglec-G siRNA and FeO, with perfluorohexane (PFH) at the core and mannose modified on the surface (referred to as MPFS@NDs). Siglec-G siRNA blocks the CD24/Siglec-G mediated "don't eat me" phagocytosis inhibition pathway, activating macrophages, enhancing their phagocytic function, and improving antigen presentation, subsequently triggering anti-tumor immune responses. FeO repolarizes M2-TAMs to the anti-tumor M1 phenotype. Together, these components synergistically alleviate the immunosuppressive TME, and promote T cell activation, proliferation, and recruitment to tumor tissues, effectively inhibiting the growth of primary tumors and lung metastasis.

CONCLUSION

This work suggests that activating macrophages and enhancing phagocytosis to remodel the TME could be an effective strategy for macrophage-based triple-negative breast cancer immunotherapy.

摘要

背景

三阴性乳腺癌的进展受肿瘤细胞和周围肿瘤微环境(TME)的共同影响。在肿瘤微环境中,肿瘤相关巨噬细胞(TAM)是重要的细胞群体,已成为癌症治疗的主要靶点。作为固有免疫系统中的抗原呈递细胞,巨噬细胞通过其吞噬功能在肿瘤免疫治疗中发挥关键作用。由于肿瘤相关巨噬细胞具有高度动态性和异质性,将它们重新极化至抗肿瘤的M1表型可增强抗肿瘤作用,并有助于减轻免疫抑制性肿瘤微环境。

结果

在本研究中,我们设计并构建了一种超声响应靶向纳米药物递送系统,用于递送唾液酸结合免疫球蛋白样凝集素G(Siglec-G)小干扰RNA(siRNA)和FeO,其核心为全氟己烷(PFH),表面修饰有甘露糖(称为MPFS@NDs)。Siglec-G siRNA可阻断CD24/ Siglec-G介导的“别吃我”吞噬抑制途径,激活巨噬细胞,增强其吞噬功能,并改善抗原呈递,随后触发抗肿瘤免疫反应。FeO可将M2型肿瘤相关巨噬细胞重新极化至抗肿瘤的M1表型。这些成分共同协同减轻免疫抑制性肿瘤微环境,促进T细胞活化、增殖并募集至肿瘤组织,有效抑制原发性肿瘤生长和肺转移。

结论

本研究表明,激活巨噬细胞并增强吞噬作用以重塑肿瘤微环境可能是基于巨噬细胞的三阴性乳腺癌免疫治疗的有效策略。

https://cdn.ncbi.nlm.nih.gov/pmc/blobs/4710/11658085/9765c0c532a9/12951_2024_3051_Sch1_HTML.jpg

文献AI研究员

20分钟写一篇综述,助力文献阅读效率提升50倍。

立即体验

用中文搜PubMed

大模型驱动的PubMed中文搜索引擎

马上搜索

文档翻译

学术文献翻译模型,支持多种主流文档格式。

立即体验