Suppr超能文献

CARF在小鼠精子发生过程中通过PABPC1调节可变剪接和piwi/piRNA复合物。

CARF regulates the alternative splicing and piwi/piRNA complexes during mouse spermatogenesis through PABPC1.

作者信息

Cao Yuming, Wang Shengnan, Liu Jie, Xu Jinfeng, Liang Yan, Ao Fei, Wei Zexiao, Wang Li

出版信息

Acta Biochim Biophys Sin (Shanghai). 2024 Dec 11;57(4):656-666. doi: 10.3724/abbs.2024224.

Abstract

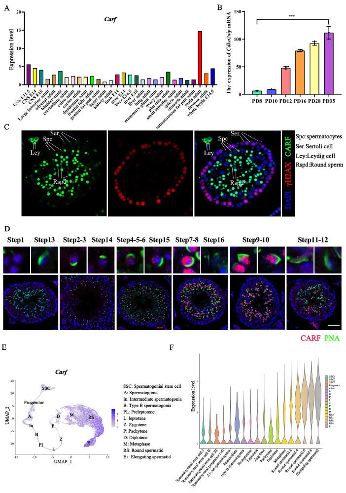
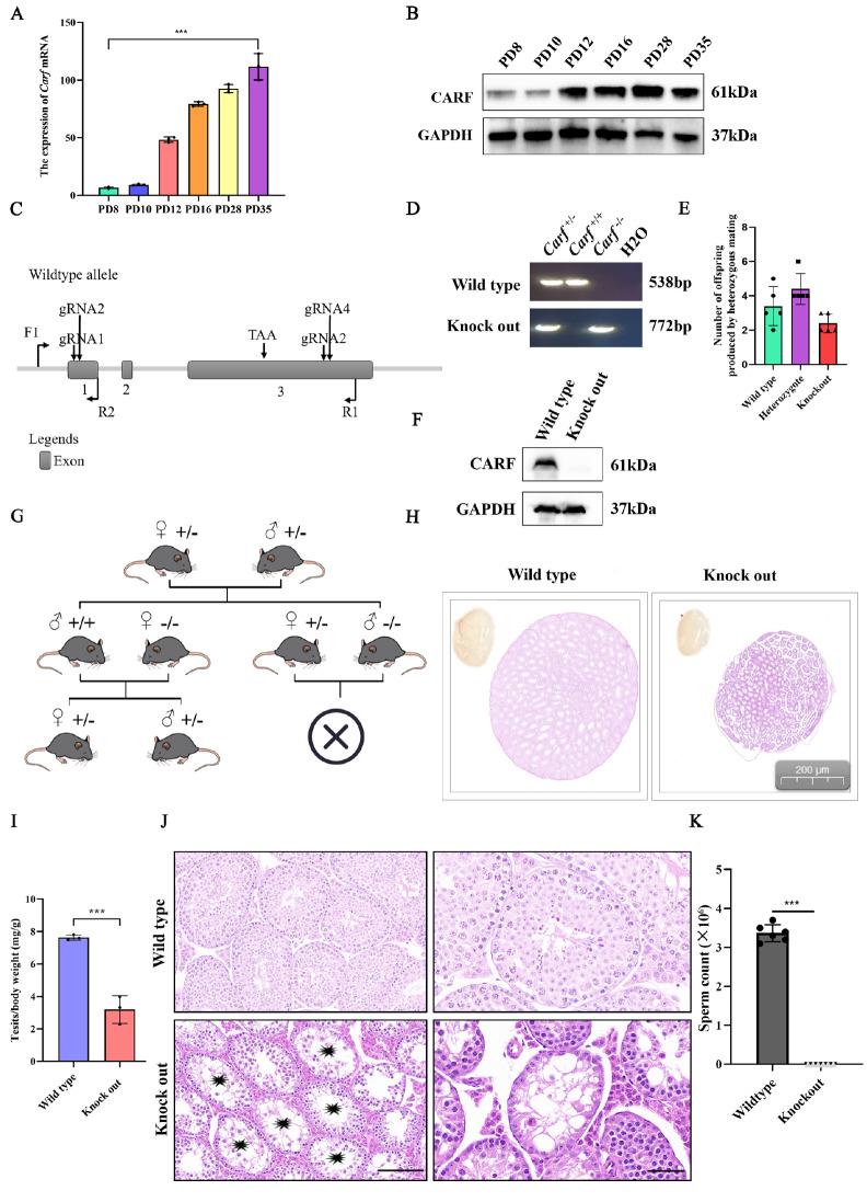
ADP-ribosylation factor collaborator (CARF), which is also known as CDKN2AIP, was first recognized as an ADP-ribosylation factor-interacting protein that participates in the activation of the ARF-p53-p21 (WAF1) signaling pathway under different conditions, such as oxidative and oncogenic stresses. The activation of this pathway often leads to cell growth arrest and apoptosis as well as senescence. Previous studies revealed that CARF, an RNA-binding protein, is critical for maintaining stem cell pluripotency and somatic differentiation. Nevertheless, its involvement in spermatogenesis has not been well examined. In this study, we show that male mice deficient in expression present impaired spermatogenesis and fertility. IP-MS and RNA-seq analyses reveal that CARF/ interacts with multiple key splicing factors, such as PABPC1, and directly targets 356 different types of mRNAs in spermatocytes. -associated mRNAs display aberrant splicing patterns when Carf expression is deficient. In addition, our results demonstrate that PIWIL1 expression and localization are altered in the mouse model through the downregulation of PABPC1, which further affects the ratio of pachytene-piRNA. Our study suggests that CARF is critical for regulating alternative splicing in mammalian spermatogenesis and determining infertility in male mice.

摘要

ADP核糖基化因子协同因子(CARF),也被称为CDKN2AIP,最初被认为是一种与ADP核糖基化因子相互作用的蛋白质,在不同条件下,如氧化应激和致癌应激下,参与ARF-p53-p21(WAF1)信号通路的激活。该通路的激活通常会导致细胞生长停滞、凋亡以及衰老。先前的研究表明,CARF作为一种RNA结合蛋白,对于维持干细胞多能性和体细胞分化至关重要。然而,其在精子发生中的作用尚未得到充分研究。在本研究中,我们发现缺乏该基因表达的雄性小鼠精子发生和生育能力受损。免疫沉淀-质谱(IP-MS)和RNA测序(RNA-seq)分析表明,CARF与多种关键剪接因子相互作用,如多聚腺苷酸结合蛋白C1(PABPC1),并直接靶向精母细胞中356种不同类型的mRNA。当Carf表达缺失时,与CARF相关的mRNA显示出异常的剪接模式。此外,我们的结果表明,在该基因敲除小鼠模型中,PIWIL1的表达和定位通过PABPC1的下调而改变,这进一步影响了粗线期piRNA的比例。我们的研究表明,CARF对于调节哺乳动物精子发生中的可变剪接以及决定雄性小鼠的不育至关重要。

https://cdn.ncbi.nlm.nih.gov/pmc/blobs/0d7e/12040762/2c37d4648a3c/t1.jpg

文献AI研究员

20分钟写一篇综述,助力文献阅读效率提升50倍。

立即体验

用中文搜PubMed

大模型驱动的PubMed中文搜索引擎

马上搜索

文档翻译

学术文献翻译模型,支持多种主流文档格式。

立即体验