Suppr超能文献

基于化疗诱导的免疫原性死亡联合免疫疗法以增强抗肿瘤免疫力的纳米医学。

Nanomedicine based on chemotherapy-induced immunogenic death combined with immunotherapy to enhance antitumor immunity.

作者信息

Chen Yichang, Mao Kuirong, Han Dongxiao, Ma Ruolin, Sun Tianmeng, Zhang Haipeng, Han Bing

机构信息

Department of Breast Surgery, General Surgery Center of The First Hospital, Jilin University, Changchun, China.

Key Laboratory of Organ Regeneration and Transplantation of Ministry of Education, The First Hospital, Institute of Immunology, Jilin University, Changchun, China.

出版信息

Front Pharmacol. 2024 Dec 4;15:1511423. doi: 10.3389/fphar.2024.1511423. eCollection 2024.

Abstract

INTRODUCTION

Chemo-immunotherapy based on inducing tumor immunogenic cell death (ICD)with chemotherapy drugs has filled the gaps between traditional chemotherapy and immunotherapy. It is verified that paclitaxel (PTX) can induce breast tumor ICD. From this basis, a kind of nanoparticle that can efficiently deliver different drug components simultaneously is constructed. The purpose of this study is for the sake of exploring the scheme of chemotherapy-induced ICD combined with other immunotherapy to enhance tumor immunogenicity and inhibit the growth, metastasis, and recurrence of breast tumors, so as to provide a research basis for solving the tough problem of breast cancer treatment.

METHODS

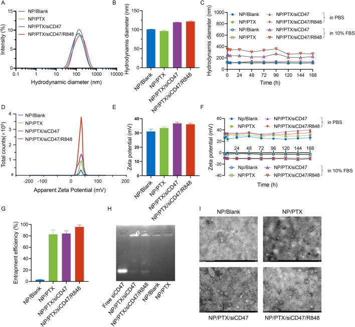
Nanomedicine loaded with PTX, small interference RNA that suppresses CD47 expression (CD47siRNA, siCD47), and immunomodulator R848 were prepared by the double emulsification method. The hydrodynamic diameter and zeta potential of NP/PTX/siCD47/R848 were characterized. Established the tumor-bearing mice model of mouse breast cancer cell line (4T1) and observed the effect of intravenous injection of NP/PTX/siCD47/R848 on the growth of 4T1 tumor . Flow cytometry was used to detect the effect of drugs on tumor immune cells.

RESULTS

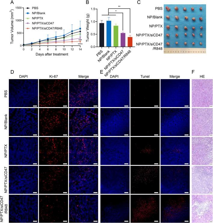
NP/PTX/siCD47/R848 nano-drug with tumor therapeutic potential were successfully prepared by double emulsification method, with particle size of 121.5 ± 4.5 nm and surface potential of 36.1 ± 2.5 mV. The calreticulin on the surface of cell membrane and extracellular ATP or HMGB1 of 4T1 cells increased through treatment with NPs. NP/PTX-treated tumor cells could cause activation of BMDCs and BMDMs. After intravenous injection, NP/PTX could quickly reach the tumor site and accumulate for 24 h. The weight and volume of tumor in the breast cancer model mice injected with nanomedicine through the tail vein were significantly lower than those in the PBS group. The ratio of CD8/CD4 T cells in the tumor microenvironment and the percentage of dendritic cells in peripheral blood increased significantly in breast cancer model mice injected with nano-drugs through the tail vein.

DISCUSSION

Briefly, the chemotherapeutic drug paclitaxel can induce breast cancer to induce ICD. The nanomedicine which can deliver PTX, CD47siRNA, and R848 at the same time was prepared by double emulsification. NP/PTX/siCD47/R848 nano-drug can be enriched in the tumor site. The experiment of 4T1 cell tumor-bearing mice shows that the nano-drug can enhance tumor immunogenicity and inhibit breast tumor growth, which provides a new scheme for breast cancer treatment. (Graphical abstract).

摘要

引言

基于用化疗药物诱导肿瘤免疫原性细胞死亡(ICD)的化学免疫疗法填补了传统化疗与免疫疗法之间的空白。已证实紫杉醇(PTX)可诱导乳腺肿瘤ICD。在此基础上,构建了一种能够同时高效递送不同药物成分的纳米颗粒。本研究的目的是探索化疗诱导的ICD与其他免疫疗法相结合的方案,以增强肿瘤免疫原性,抑制乳腺肿瘤的生长、转移和复发,从而为解决乳腺癌治疗难题提供研究依据。

方法

采用双乳化法制备负载PTX、抑制CD47表达的小干扰RNA(CD47siRNA,siCD47)和免疫调节剂R848的纳米药物。对NP/PTX/siCD47/R848的流体动力学直径和zeta电位进行表征。建立小鼠乳腺癌细胞系(4T1)荷瘤小鼠模型,观察尾静脉注射NP/PTX/siCD47/R848对4T1肿瘤生长的影响。采用流式细胞术检测药物对肿瘤免疫细胞的作用。

结果

通过双乳化法成功制备了具有肿瘤治疗潜力的NP/PTX/siCD47/R848纳米药物,粒径为121.5±4.5nm,表面电位为36.1±2.5mV。通过NP处理,4T1细胞膜表面的钙网蛋白和细胞外ATP或HMGB1增加。NP/PTX处理的肿瘤细胞可引起骨髓来源的树突状细胞(BMDCs)和骨髓来源的巨噬细胞(BMDMs)活化。静脉注射后,NP/PTX可迅速到达肿瘤部位并蓄积24小时。尾静脉注射纳米药物的乳腺癌模型小鼠肿瘤的重量和体积均显著低于PBS组。尾静脉注射纳米药物的乳腺癌模型小鼠肿瘤微环境中CD8/CD4 T细胞比值和外周血中树突状细胞百分比显著增加。

讨论

简而言之,化疗药物紫杉醇可诱导乳腺癌发生ICD。通过双乳化法制备了能够同时递送PTX、CD47siRNA和R848的纳米药物。NP/PTX/siCD47/R848纳米药物可在肿瘤部位富集。4T1细胞荷瘤小鼠实验表明,该纳米药物可增强肿瘤免疫原性,抑制乳腺肿瘤生长,为乳腺癌治疗提供了新方案。(图形摘要)

https://cdn.ncbi.nlm.nih.gov/pmc/blobs/38d2/11652165/d8d8dbb01eaa/FPHAR_fphar-2024-1511423_wc_abs.jpg

文献AI研究员

20分钟写一篇综述,助力文献阅读效率提升50倍。

立即体验

用中文搜PubMed

大模型驱动的PubMed中文搜索引擎

马上搜索

文档翻译

学术文献翻译模型,支持多种主流文档格式。

立即体验