Suppr超能文献

中国蝙蝠冠状病毒的起源与跨物种传播

Origin and cross-species transmission of bat coronaviruses in China.

作者信息

Latinne Alice, Hu Ben, Olival Kevin J, Zhu Guangjian, Zhang Li-Biao, Li Hongying, Chmura Aleksei A, Field Hume E, Zambrana-Torrelio Carlos, Epstein Jonathan H, Li Bei, Zhang Wei, Wang Lin-Fa, Shi Zheng-Li, Daszak Peter

机构信息

EcoHealth Alliance, New York, New York, USA.

Wildlife Conservation Society, Melanesia Program, Suva, Fiji.

出版信息

Nat Commun. 2024 Dec 19;15(1):10705. doi: 10.1038/s41467-024-55384-7.

Abstract

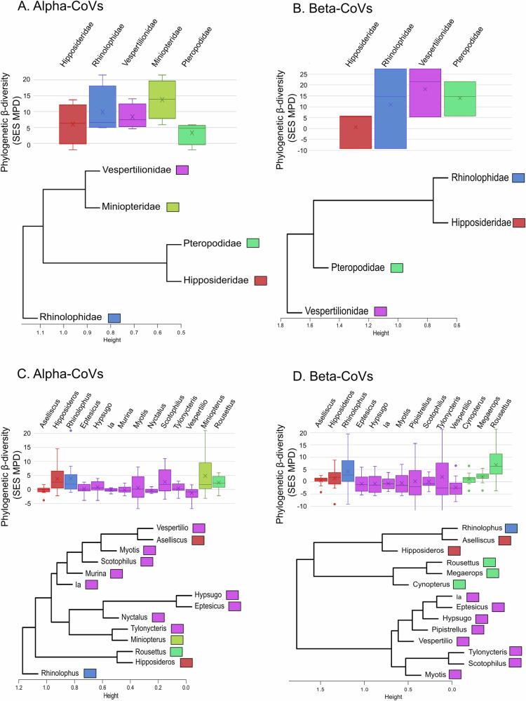
Bats are presumed reservoirs of diverse coronaviruses (CoVs) including progenitors of Severe Acute Respiratory Syndrome (SARS)-CoV and SARS-CoV-2, the causative agent of COVID-19. However, the evolution and diversification of these coronaviruses remains poorly understood. Here we use a Bayesian statistical framework and a large sequence data set from bat-CoVs (including 589 novel CoV sequences) in China to study their macroevolution, cross-species transmission and dispersal. We find that host-switching occurs more frequently and across more distantly related host taxa in alpha- than beta-CoVs, and is more highly constrained by phylogenetic distance for beta-CoVs. We show that inter-family and -genus switching is most common in Rhinolophidae and the genus Rhinolophus. Our analyses identify the host taxa and geographic regions that define hotspots of CoV evolutionary diversity in China that could help target bat-CoV discovery for proactive zoonotic disease surveillance. Finally, we present a phylogenetic analysis suggesting a likely origin for SARS-CoV-2 in Rhinolophus spp. bats.

摘要

蝙蝠被认为是多种冠状病毒(CoV)的宿主,包括严重急性呼吸综合征(SARS)-CoV和SARS-CoV-2(COVID-19的病原体)的祖先。然而,这些冠状病毒的进化和多样化仍知之甚少。在这里,我们使用贝叶斯统计框架和来自中国蝙蝠冠状病毒的大型序列数据集(包括589个新型冠状病毒序列)来研究它们的宏观进化、跨物种传播和扩散。我们发现,与β冠状病毒相比,α冠状病毒的宿主转换更频繁,且发生在亲缘关系更远的宿主分类群之间,并且β冠状病毒的宿主转换受系统发育距离的限制更大。我们表明,科间和属间转换在菊头蝠科和菊头蝠属中最为常见。我们的分析确定了在中国定义冠状病毒进化多样性热点的宿主分类群和地理区域,这有助于将蝙蝠冠状病毒的发现作为主动人畜共患病监测的目标。最后,我们进行了系统发育分析,表明SARS-CoV-2可能起源于菊头蝠属蝙蝠。

https://cdn.ncbi.nlm.nih.gov/pmc/blobs/b2eb/11659393/6bd32172ee81/41467_2024_55384_Fig1_HTML.jpg

文献AI研究员

20分钟写一篇综述,助力文献阅读效率提升50倍。

立即体验

用中文搜PubMed

大模型驱动的PubMed中文搜索引擎

马上搜索

文档翻译

学术文献翻译模型,支持多种主流文档格式。

立即体验