Suppr超能文献

NEDD4通过减少脂肪浸润促进肩袖撕裂的骨-肌腱愈合。

NEDD4 enhances bone‑tendon healing in rotator cuff tears by reducing fatty infiltration.

作者信息

Li Jian, Peng Ying, Zhen Dong, Guo Caifen, Peng Wuxun

机构信息

School of Clinical Medicine, Guizhou Medical University, Guiyang, Guizhou 550004, P.R. China.

Thyroid Disease Diagnosis and Treatment Center, The First Affiliated Hospital of Kunming Medical University, Kunming, Yunnan 650032, P.R. China.

出版信息

Mol Med Rep. 2025 Mar;31(3). doi: 10.3892/mmr.2024.13420. Epub 2024 Dec 20.

Abstract

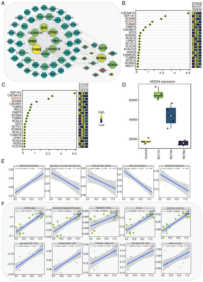
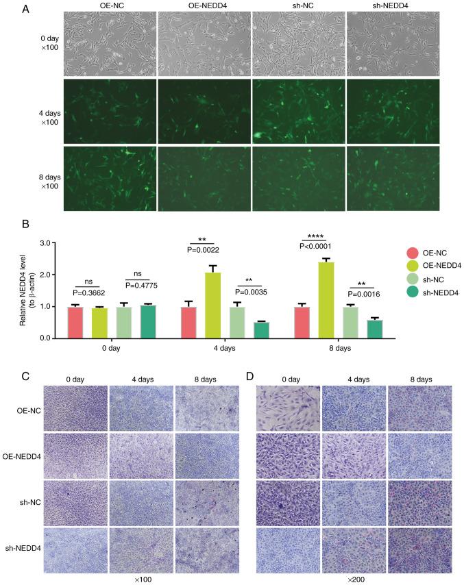
Rotator cuff tears (RCT) can cause shoulder pain, weakness and stiffness, significantly affecting daily life. Analysis of the GSE103266 dataset revealed significant changes in the mTOR/PI3K/Akt signaling pathway and lipid metabolism‑related pathways, suggesting that fatty infiltration may affect RCT. The analysis indicated that the ubiquitin ligase NEDD4 plays a critical role in RCT. NEDD4 was found to be highly associated with the mTOR/PI3K/Akt signaling pathway. An RCT model in Sprague‑Dawley (SD) rats was established to study the role of NEDD4 in regulating the mTOR pathway and investigate its effects on fatty infiltration. SD rats were divided into NEDD4 overexpression and knockout groups. Tissue recovery, apoptosis and fat deposition were measured through histological staining, reverse transcription‑quantitative PCR and western blotting. Additionally, cell culture of fibro‑adipogenic progenitors and lentiviral transfection were conducted to investigate the effect of NEDD4 on adipocyte differentiation. NEDD4 overexpression significantly reduced lipid accumulation, whereas NEDD4 knockdown enhanced lipid accumulation. NEDD4 was found to regulate the mTOR pathway and the expression of adipogenesis‑related genes, promoting fat metabolism and inhibiting adipocyte differentiation. Histological analysis indicated that NEDD4 overexpression improved tissue recovery and reduced apoptosis. Targeting NEDD4 offers a potential therapeutic strategy to improve the clinical outcomes of patients with RCT by modulating the mTOR pathway and fat metabolism.

摘要

肩袖撕裂(RCT)可导致肩部疼痛、无力和僵硬,严重影响日常生活。对GSE103266数据集的分析显示,mTOR/PI3K/Akt信号通路和脂质代谢相关通路有显著变化,提示脂肪浸润可能影响RCT。分析表明,泛素连接酶NEDD4在RCT中起关键作用。发现NEDD4与mTOR/PI3K/Akt信号通路高度相关。建立Sprague-Dawley(SD)大鼠RCT模型,以研究NEDD4在调节mTOR通路中的作用,并探讨其对脂肪浸润的影响。将SD大鼠分为NEDD4过表达组和敲除组。通过组织学染色、逆转录定量PCR和蛋白质印迹法检测组织恢复、细胞凋亡和脂肪沉积情况。此外,进行成纤维脂肪祖细胞的细胞培养和慢病毒转染,以研究NEDD4对脂肪细胞分化的影响。NEDD4过表达显著减少脂质积累,而NEDD4敲低则增强脂质积累。发现NEDD4调节mTOR通路和脂肪生成相关基因的表达,促进脂肪代谢并抑制脂肪细胞分化。组织学分析表明,NEDD4过表达改善了组织恢复并减少了细胞凋亡。靶向NEDD4为通过调节mTOR通路和脂肪代谢改善RCT患者的临床结局提供了一种潜在的治疗策略。

https://cdn.ncbi.nlm.nih.gov/pmc/blobs/8840/11683452/75ec81ec31be/mmr-31-03-13420-g00.jpg

文献AI研究员

20分钟写一篇综述,助力文献阅读效率提升50倍。

立即体验

用中文搜PubMed

大模型驱动的PubMed中文搜索引擎

马上搜索

文档翻译

学术文献翻译模型,支持多种主流文档格式。

立即体验