Suppr超能文献

视网膜细胞中的前列腺素信号传导引发与早期糖尿病性视网膜病变相关的炎症反应。

Prostanoid signaling in retinal cells elicits inflammatory responses relevant to early-stage diabetic retinopathy.

作者信息

Stark Amy K, Penn John S

机构信息

Department of Pharmacology, Vanderbilt University, Nashville, TN, USA.

Department of Ophthalmology and Visual Sciences, Vanderbilt University Medical Center, Nashville, TN, USA.

出版信息

J Neuroinflammation. 2024 Dec 23;21(1):329. doi: 10.1186/s12974-024-03319-w.

Abstract

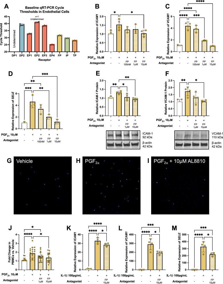
Inflammation is a critical driver of the early stages of diabetic retinopathy (DR) and offers an opportunity for therapeutic intervention before irreversible damage and vision loss associated with later stages of DR ensue. Nonsteroidal anti-inflammatory drugs (NSAIDs) have shown mixed efficacy in slowing early DR progression, notably including severe adverse side effects likely due to their nonselective inhibition of all downstream signaling intermediates. In this study, we investigated the role of prostanoids, the downstream signaling lipids whose production is inhibited by NSAIDs, in promoting inflammation relevant to early-stage DR in two human retinal cell types: Müller glia and retinal microvascular endothelial cells. When cultured in multiple conditions modeling distinct aspects of systemic diabetes, Müller glia significantly increased production of prostaglandin E (PGE), whereas retinal endothelial cells significantly increased production of prostaglandin F (PGF). Müller glia stimulated with PGE or PGF increased proinflammatory cytokine levels dose-dependently. These effects were blocked by selective antagonists to the EP2 receptor of PGE or the FP receptor of PGF, respectively. In contrast, only PGF stimulated adhesion molecule expression in retinal endothelial cells and leukocyte adhesion to cultured endothelial monolayers, effects that were fully prevented by FP receptor antagonist treatment. Together these results identify PGE-EP2 and PGF-FP signaling as novel, selective targets for future studies and therapeutic development to mitigate or prevent retinal inflammation characteristic of early-stage DR.

摘要

炎症是糖尿病视网膜病变(DR)早期阶段的关键驱动因素,为在DR后期出现不可逆损伤和视力丧失之前进行治疗干预提供了机会。非甾体抗炎药(NSAIDs)在减缓早期DR进展方面疗效不一,特别是因其对所有下游信号中间体的非选择性抑制而可能产生严重不良副作用。在本研究中,我们调查了前列腺素(前列腺素是其产生受NSAIDs抑制的下游信号脂质)在两种人类视网膜细胞类型(Müller神经胶质细胞和视网膜微血管内皮细胞)中促进与早期DR相关炎症的作用。当在模拟全身性糖尿病不同方面的多种条件下培养时,Müller神经胶质细胞显著增加前列腺素E(PGE)的产生,而视网膜内皮细胞显著增加前列腺素F(PGF)的产生。用PGE或PGF刺激的Müller神经胶质细胞剂量依赖性地增加促炎细胞因子水平。这些作用分别被PGE的EP2受体或PGF的FP受体的选择性拮抗剂阻断。相反,只有PGF刺激视网膜内皮细胞中黏附分子的表达以及白细胞与培养的内皮单层的黏附,FP受体拮抗剂处理可完全阻止这些作用。这些结果共同确定PGE-EP2和PGF-FP信号传导是未来研究和治疗开发的新的、选择性靶点,以减轻或预防早期DR特征性的视网膜炎症。

https://cdn.ncbi.nlm.nih.gov/pmc/blobs/f032/11667846/0858b42e0255/12974_2024_3319_Fig1_HTML.jpg

文献AI研究员

20分钟写一篇综述,助力文献阅读效率提升50倍。

立即体验

用中文搜PubMed

大模型驱动的PubMed中文搜索引擎

马上搜索

文档翻译

学术文献翻译模型,支持多种主流文档格式。

立即体验