Suppr超能文献

通过高亲和力谷胱甘肽转运蛋白Hgt1进行的半胱氨酸导入可挽救酵母中的谷胱甘肽营养缺陷型。

Cysteine import via the high-affinity GSH transporter Hgt1 rescues GSH auxotrophy in yeast.

作者信息

McGee Crystal C, Bandyopadhyay Tirthankar, McCracken Cailin N, Talib Evan, Patterson Courtney E, Outten Caryn E

机构信息

Department of Chemistry and Biochemistry, University of South Carolina, Columbia, South Carolina, USA.

Department of Chemistry and Biochemistry, University of South Carolina, Columbia, South Carolina, USA.

出版信息

J Biol Chem. 2025 Feb;301(2):108131. doi: 10.1016/j.jbc.2024.108131. Epub 2024 Dec 21.

Abstract

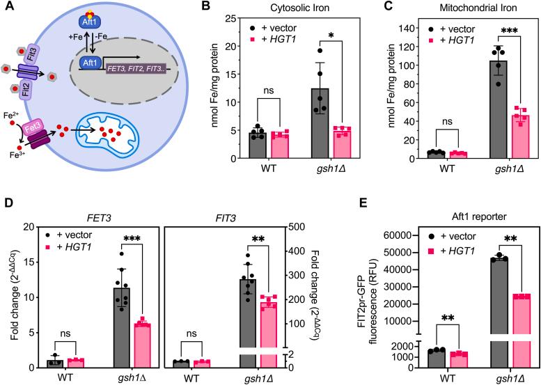
Glutathione (GSH) is an abundant thiol-containing tripeptide that functions in redox homeostasis, protein folding, and iron (Fe) metabolism. In Saccharomyces cerevisiae, GSH depletion leads to increased sensitivity to oxidants and other toxic compounds, disruption of iron-sulfur (Fe-S) cluster biogenesis, and eventually cell death. GSH pools are supplied by intracellular biosynthesis and GSH import from the extracellular environment. Consequently, in GSH-depleted growth media, deletion of the gene encoding the first enzyme in the GSH biosynthetic pathway (GSH1) is lethal in yeast. At the other extreme, GSH overaccumulation via overexpression of the high-affinity GSH transporter Hgt1 is also toxic to cells, leading to reductive stress. Here, we engineered a yeast strain that combines gsh1 deletion with HGT1 overexpression to study the cellular effects of oscillating between GSH-deplete and -replete conditions. Surprisingly, we find that constitutive expression of HGT1 in gsh1Δ cells rescues the GSH auxotrophy of this strain. We also show that addition of cysteine or cysteine derivatives to the growth media is required for this rescue. GSH limitation in yeast causes intracellular Fe overload because of disruption of an Fe-S cluster-dependent pathway that regulates the activity of the low Fe-sensing transcription factors Aft1 and Aft2. Analysis of Fe regulation and other Fe-S cluster-dependent pathways reveals that HGT1 overexpression partially alleviates the Fe starvation-like response of gsh1Δ cells. Taken together, these results suggest that HGT1 overexpression facilitates import of cysteine or cysteine derivatives that allow limited Fe-S cluster biogenesis to sustain cell growth in the absence of GSH.

摘要

谷胱甘肽(GSH)是一种含量丰富的含硫醇三肽,在氧化还原稳态、蛋白质折叠和铁(Fe)代谢中发挥作用。在酿酒酵母中,GSH耗竭会导致对氧化剂和其他有毒化合物的敏感性增加、铁硫(Fe-S)簇生物合成的破坏,并最终导致细胞死亡。GSH库由细胞内生物合成和从细胞外环境导入GSH提供。因此,在GSH耗尽的生长培养基中,删除GSH生物合成途径中编码第一种酶的基因(GSH1)在酵母中是致命的。在另一个极端情况下,通过高亲和力GSH转运蛋白Hgt1的过表达导致GSH过度积累对细胞也有毒性,会导致还原应激。在这里,我们构建了一种酵母菌株,将gsh1缺失与HGT1过表达相结合,以研究在GSH耗尽和充足条件之间振荡的细胞效应。令人惊讶的是,我们发现在gsh1Δ细胞中组成型表达HGT1可挽救该菌株的GSH营养缺陷。我们还表明,这种挽救需要在生长培养基中添加半胱氨酸或半胱氨酸衍生物。酵母中的GSH限制会导致细胞内铁过载,因为调节低铁感应转录因子Aft1和Aft2活性的Fe-S簇依赖性途径被破坏。对铁调节和其他Fe-S簇依赖性途径的分析表明,HGT1过表达部分缓解了gsh1Δ细胞的铁饥饿样反应。综上所述,这些结果表明,HGT1过表达促进了半胱氨酸或半胱氨酸衍生物的导入,从而在没有GSH的情况下允许有限的Fe-S簇生物合成来维持细胞生长。

https://cdn.ncbi.nlm.nih.gov/pmc/blobs/f8af/11786745/7bd869da2c23/gr1.jpg

文献AI研究员

20分钟写一篇综述,助力文献阅读效率提升50倍。

立即体验

用中文搜PubMed

大模型驱动的PubMed中文搜索引擎

马上搜索

文档翻译

学术文献翻译模型,支持多种主流文档格式。

立即体验