Suppr超能文献

前蛋白转化酶枯草溶菌素9抑制剂通过抑制Wnt/β-连环蛋白信号通路减轻上皮-间质转化,从而缓解实验性肺纤维化诱导的肺动脉高压。

PCSK9 inhibitor alleviates experimental pulmonary fibrosis-induced pulmonary hypertension via attenuating epithelial-mesenchymal transition by suppressing Wnt/β-catenin signaling and .

作者信息

Lin Jiancheng, Pan Zetao, Sun Jiayan, Wang Xiaowan, Yin Di, Huo Cunyang, Guo Qiang

机构信息

Medical College of Soochow University, Suzhou, Jiangsu, China.

Department of Emergency and Critical Care Medicine, The Fourth Affiliated Hospital of Soochow University (Suzhou Dushu Lake Hospital), Suzhou, Jiangsu, China.

出版信息

Front Med (Lausanne). 2024 Dec 11;11:1509168. doi: 10.3389/fmed.2024.1509168. eCollection 2024.

Abstract

BACKGROUND

The co-occurrence of pulmonary hypertension (PH) in patients with pulmonary fibrosis (PF) is linked to a more unfavorable prognosis and increased mortality compared to PF cases without PH. Early intervention and comprehensive management are pivotal for improving survival outcomes. Proprotein convertase subtilisin/kexin type 9 (PCSK9) is a protein essential in cholesterol metabolism. However, the potential for PCSK9 inhibition to alleviate PF-induced PH has not been previously reported.

METHODS

A mouse model of PF-induced PH was established using intratracheal injection of bleomycin (BLM), followed by administration of a PCSK9 inhibitor every other day. Data on right ventricle (RV) remodeling and changes in pulmonary arteries were collected and analyzed. Transforming growth factor-beta (TGF-β) was also administered to MLE-12 cells as an experimental lung fibrosis model. The mechanisms of PCSK9's impact on lung fibrosis were examined both and .

RESULTS

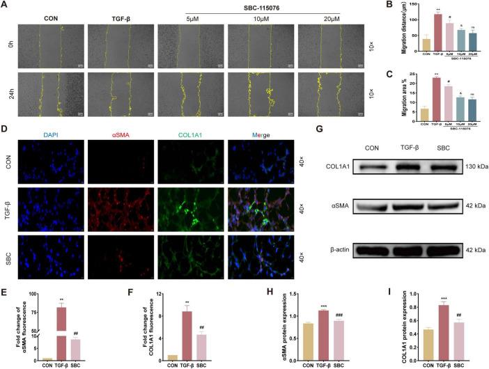
Inhibition of PCSK9 significantly reduced pulmonary artery thickening and RV remodeling in the BLM-induced mouse model. Moreover, the blockage of PCSK9 effectively attenuated the migration and epithelial-mesenchymal transition (EMT) process of TGF-β-induced MLE-12 cells. We also observed that the PCSK9 inhibitor suppressed the expression of the Wnt/β-catenin pathway in both animal and cell experiments.

CONCLUSION

PCSK9 plays a crucial role in the progression of PF-induced PH by regulating cell EMT and Wnt/β-catenin signaling. Targeting PCSK9 expression or activity could effectively control lung fibrosis and its PH complication.

摘要

背景

与无肺动脉高压(PH)的肺纤维化(PF)患者相比,PF患者中PH的共存与更差的预后和更高的死亡率相关。早期干预和综合管理对于改善生存结局至关重要。前蛋白转化酶枯草溶菌素/kexin 9型(PCSK9)是胆固醇代谢中必需的一种蛋白质。然而,此前尚未有关于PCSK9抑制作用减轻PF诱导的PH的报道。

方法

通过气管内注射博来霉素(BLM)建立PF诱导的PH小鼠模型,随后每隔一天给予PCSK9抑制剂。收集并分析右心室(RV)重塑和肺动脉变化的数据。将转化生长因子-β(TGF-β)也应用于MLE-12细胞作为实验性肺纤维化模型。研究了PCSK9对肺纤维化影响的机制。

结果

在BLM诱导的小鼠模型中,抑制PCSK9可显著减少肺动脉增厚和RV重塑。此外,阻断PCSK9可有效减弱TGF-β诱导的MLE-12细胞的迁移和上皮-间质转化(EMT)过程。我们还观察到,在动物和细胞实验中,PCSK9抑制剂均抑制了Wnt/β-连环蛋白信号通路的表达。

结论

PCSK9通过调节细胞EMT和Wnt/β-连环蛋白信号在PF诱导的PH进展中起关键作用。靶向PCSK9的表达或活性可有效控制肺纤维化及其PH并发症。

https://cdn.ncbi.nlm.nih.gov/pmc/blobs/54b5/11668660/b528b10f2b65/fmed-11-1509168-g001.jpg

文献AI研究员

20分钟写一篇综述,助力文献阅读效率提升50倍。

立即体验

用中文搜PubMed

大模型驱动的PubMed中文搜索引擎

马上搜索

文档翻译

学术文献翻译模型,支持多种主流文档格式。

立即体验