Suppr超能文献

转化生长因子-β通过下调RAB27B的表达来调节乳腺癌细胞衍生的细胞外囊泡的释放及其蛋白质货物的分选。

TGF-β regulates the release of breast cancer cell-derived extracellular vesicles and the sorting of their protein cargo by downregulating RAB27B expression.

作者信息

Li Chao, Enciso-Martinez Agustin, Koning Roman I, Shahsavari Mona, Ten Dijke Peter

机构信息

Oncode Institute and Department of Cell and Chemical Biology, Leiden University Medical Center, Leiden, Netherlands.

Biomedical Engineering & Physics; Laboratory of Experimental Clinical Chemistry, Laboratory Specialized Diagnostics & Research, Department of Laboratory Medicine, Amsterdam University Medical Center, Meibergdreef 9, Amsterdam, Netherlands.

出版信息

J Extracell Vesicles. 2024 Dec;13(12):e70026. doi: 10.1002/jev2.70026.

Abstract

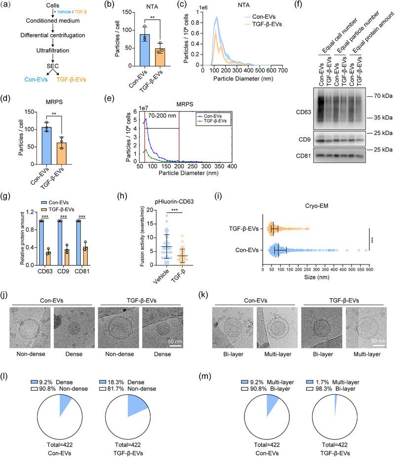
Extracellular vesicles (EVs) are important mediators of intercellular communication in the tumour microenvironment. The cytokine transforming growth factor-β (TGF-β) facilitates cancer progression via EVs secreted by cancer cells, which act on recipient cells in the tumour microenvironment. However, the mechanisms of how TGF-β affects cancer cell EV release and composition are incompletely understood. Here, we systematically investigate the effects of TGF-β on the release and protein composition of EVs from breast cancer cells. TGF-β suppresses the transcription of RAB27B mediated by SMAD3 and thereby hampers EV release. Using click chemistry and quantitative proteomics, we found that TGF-β increases the quantity of protein cargo and changes the composition of EVs by downregulating RAB27B expression. The recomposed EVs, induced by TGF-β or RAB27B depletion, inhibit CD8 T cell-mediated breast cancer killing. Our findings reveal the critical roles of TGF-β and RAB27B in cancer development by regulating EV release and composition and thus provide potential targets to improve cancer immunotherapy.

摘要

细胞外囊泡(EVs)是肿瘤微环境中细胞间通讯的重要介质。细胞因子转化生长因子-β(TGF-β)通过癌细胞分泌的EVs促进癌症进展,这些EVs作用于肿瘤微环境中的受体细胞。然而,TGF-β如何影响癌细胞EV释放和组成的机制尚未完全明确。在此,我们系统地研究了TGF-β对乳腺癌细胞EV释放和蛋白质组成的影响。TGF-β抑制由SMAD3介导的RAB27B转录,从而阻碍EV释放。使用点击化学和定量蛋白质组学,我们发现TGF-β通过下调RAB27B表达增加蛋白质货物的数量并改变EVs的组成。由TGF-β或RAB27B缺失诱导的重组EVs抑制CD8 T细胞介导的乳腺癌杀伤。我们的研究结果揭示了TGF-β和RAB27B通过调节EV释放和组成在癌症发展中的关键作用,从而为改善癌症免疫治疗提供了潜在靶点。

https://cdn.ncbi.nlm.nih.gov/pmc/blobs/bdfa/11669950/3445116e331d/JEV2-13-e70026-g003.jpg

文献AI研究员

20分钟写一篇综述,助力文献阅读效率提升50倍。

立即体验

用中文搜PubMed

大模型驱动的PubMed中文搜索引擎

马上搜索

文档翻译

学术文献翻译模型,支持多种主流文档格式。

立即体验