Suppr超能文献

MIRO2通过MYO9B对RhoA活性的抑制促进癌症侵袭和转移。

MIRO2 promotes cancer invasion and metastasis via MYO9B suppression of RhoA activity.

作者信息

Boulton Dillon P, Hughes Connor J, Vaira Valentina, Del Gobbo Alessandro, Palleschi Alessandro, Locatelli Marco, Danis Etienne, Raza Masoom, Neumann Andrew J, Purdy Stephen Connor, Lerma Raymundo, Meshki John, Ford Heide L, Prekeris Rytis, Morrissey Colm, Caino M Cecilia

机构信息

Department of Pharmacology, University of Colorado School of Medicine, Aurora, CO 80045, USA; Pharmacology Graduate Program, University of Colorado, Aurora, CO 80045, USA.

Department of Pathophysiology and Transplantation, University of Milan, 20122 Milan, Italy; Division of Pathology, Fondazione IRCCS Ca' Granda Ospedale Maggiore Policlinico, 20122 Milan, Italy.

出版信息

Cell Rep. 2025 Jan 28;44(1):115120. doi: 10.1016/j.celrep.2024.115120. Epub 2024 Dec 24.

Abstract

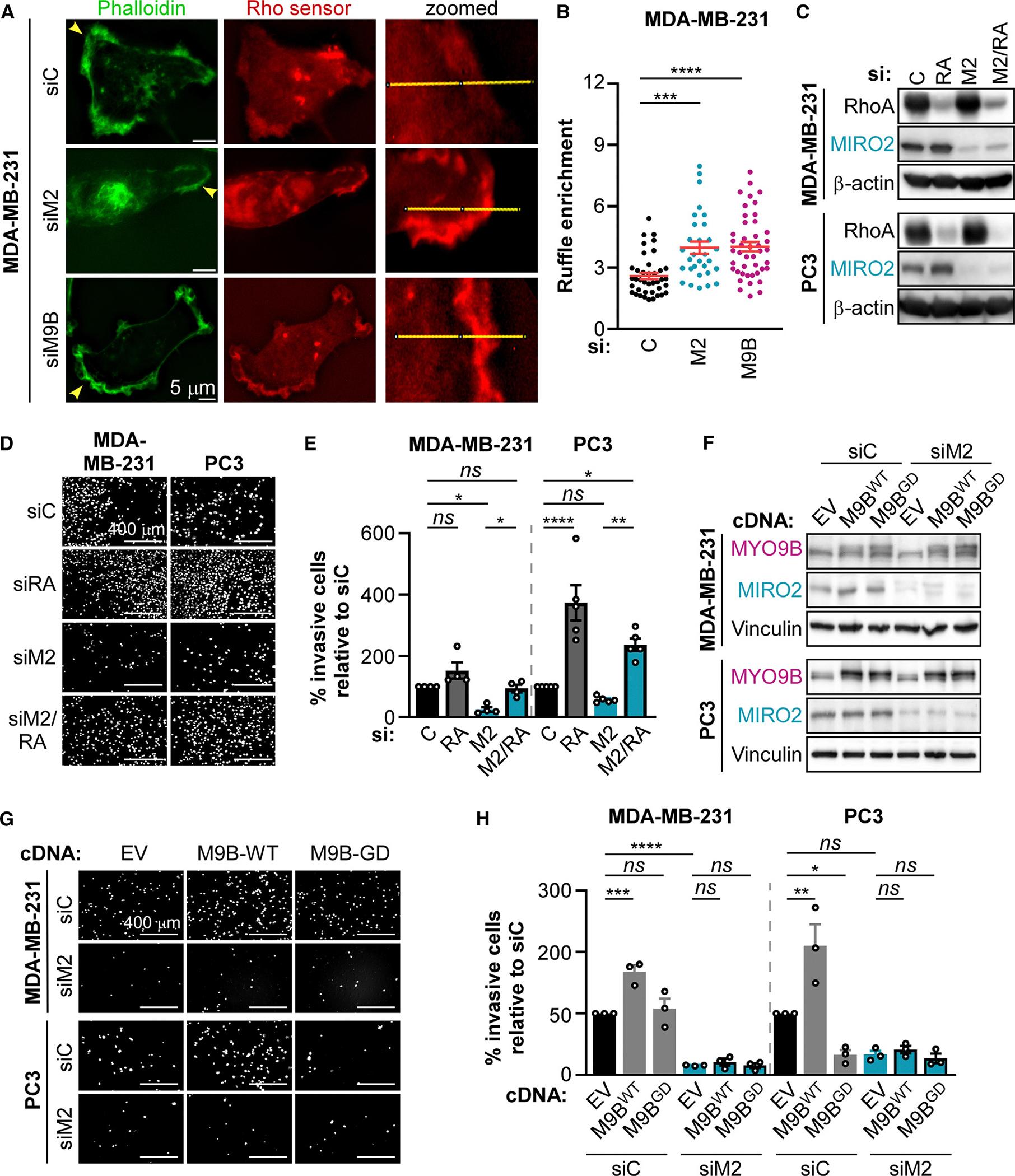
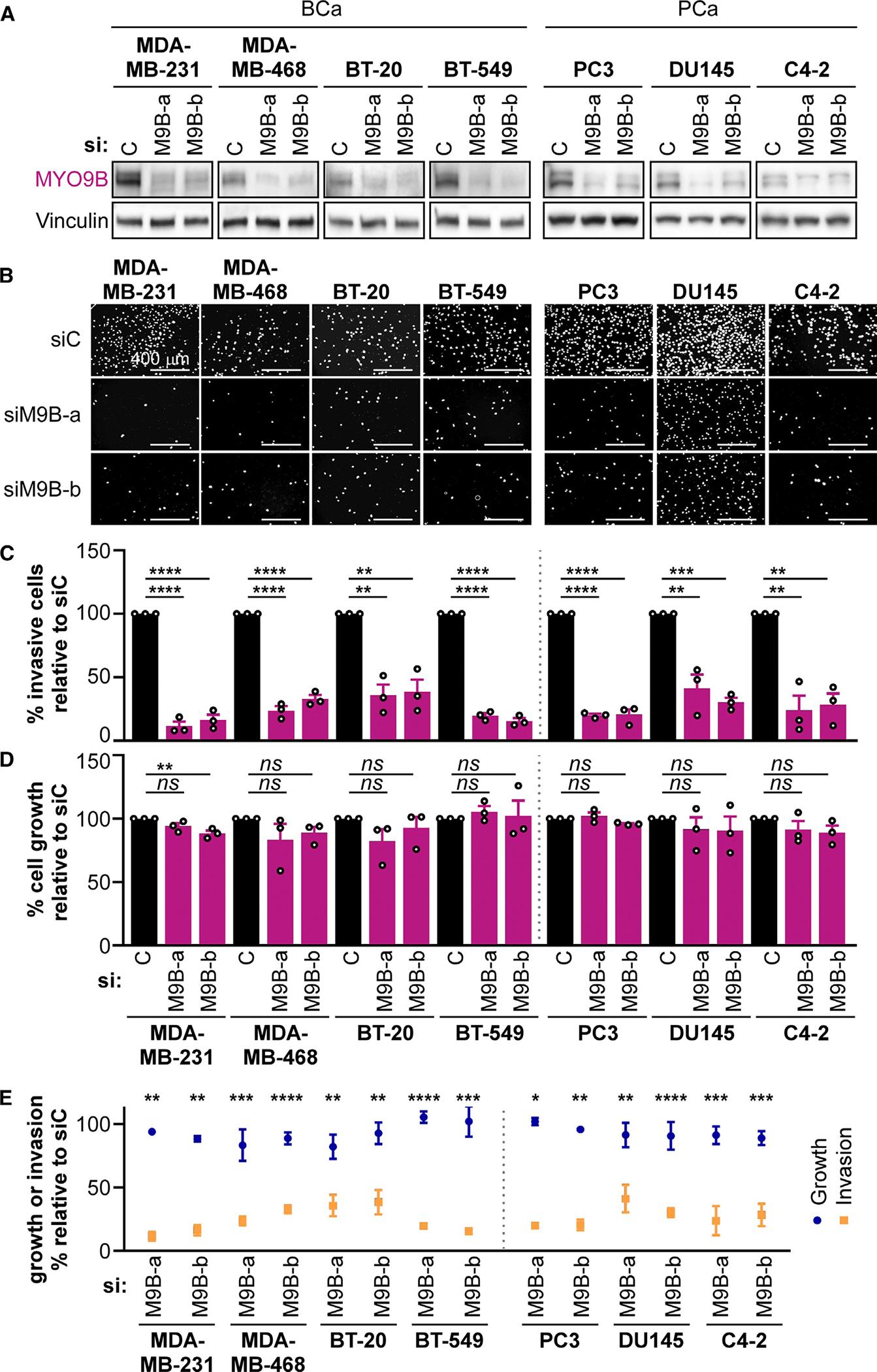
Metastasis to vital organs remains the leading cause of cancer-related deaths, emphasizing an urgent need for actionable targets in advanced-stage cancer. The role of mitochondrial Rho GTPase 2 (MIRO2) in prostate cancer growth was recently reported; however, whether MIRO2 is important for additional steps in the metastatic cascade is unknown. Here, we show that knockdown of MIRO2 ubiquitously reduces tumor cell invasion in vitro and suppresses metastatic burden in prostate and breast cancer mouse models. Mechanistically, depletion of MIRO2's binding partner-unconventional myosin 9B (MYO9B)-reduces tumor cell invasion and phenocopies MIRO2 depletion, which in turn results in increased active RhoA. Furthermore, dual ablation of MIRO2 and RhoA fully rescues tumor cell invasion, and MIRO2 is required for MYO9B-driven invasion. Taken together, we show that MIRO2 supports invasion and metastasis through cooperation with MYO9B, underscoring a potential targetable pathway for patients with advanced disease.

摘要

转移至重要器官仍然是癌症相关死亡的主要原因,这凸显了晚期癌症中急需可操作靶点的紧迫性。线粒体Rho GTP酶2(MIRO2)在前列腺癌生长中的作用最近已有报道;然而,MIRO2在转移级联反应的其他步骤中是否重要尚不清楚。在此,我们表明,MIRO2的敲低普遍降低了体外肿瘤细胞的侵袭能力,并抑制了前列腺癌和乳腺癌小鼠模型中的转移负担。从机制上讲,MIRO2的结合伴侣——非传统肌球蛋白9B(MYO9B)的缺失会降低肿瘤细胞的侵袭能力,并模拟MIRO2缺失的表型,进而导致活性RhoA增加。此外,MIRO2和RhoA的双重缺失完全挽救了肿瘤细胞的侵袭能力,并且MIRO2是MYO9B驱动的侵袭所必需的。综上所述,我们表明MIRO2通过与MYO9B合作支持侵袭和转移,强调了晚期疾病患者潜在的可靶向治疗途径。

https://cdn.ncbi.nlm.nih.gov/pmc/blobs/6aa5/11837739/06638e89b89c/nihms-2052739-f0002.jpg

文献AI研究员

20分钟写一篇综述,助力文献阅读效率提升50倍。

立即体验

用中文搜PubMed

大模型驱动的PubMed中文搜索引擎

马上搜索

文档翻译

学术文献翻译模型,支持多种主流文档格式。

立即体验