Suppr超能文献

利用非扩散性邻近标记系统在活细胞和生物体中进行靶蛋白鉴定。

Target protein identification in live cells and organisms with a non-diffusive proximity tagging system.

作者信息

Sun Yingjie, Li Changheng, Deng Xiaofei, Li Wenjie, Deng Xiaoyi, Ge Weiqi, Shi Miaoyuan, Guo Ying, Yu Yanxun V, Zhou Hai-Bing, Jin Youngnam N

机构信息

Department of Neurology, Medical Research Institute, Zhongnan Hospital of Wuhan University, Wuhan University, Wuhan, China.

Department of Hematology, Zhongnan Hospital of Wuhan University, School of Pharmaceutical Sciences, Wuhan University, Wuhan, China.

出版信息

Elife. 2024 Dec 27;13:RP102667. doi: 10.7554/eLife.102667.

Abstract

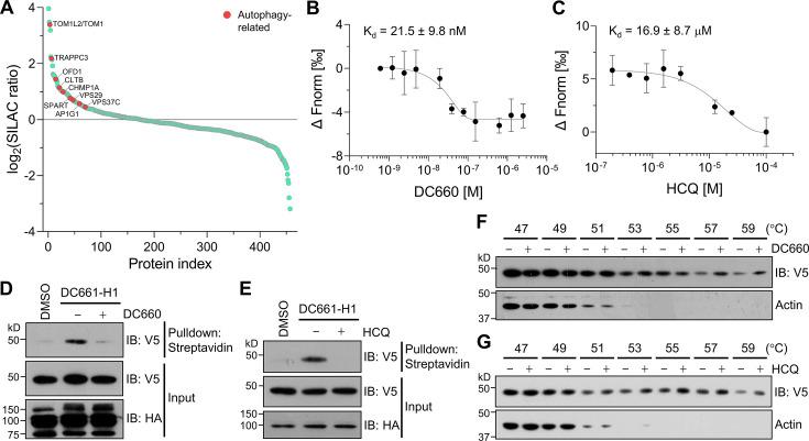
Identifying target proteins for bioactive molecules is essential for understanding their mechanisms, developing improved derivatives, and minimizing off-target effects. Despite advances in target identification (target-ID) technologies, significant challenges remain, impeding drug development. Most target-ID methods use cell lysates, but maintaining an intact cellular context is vital for capturing specific drug-protein interactions, such as those with transient protein complexes and membrane-associated proteins. To address these limitations, we developed POST-IT (Pup-On-target for Small molecule Target Identification Technology), a non-diffusive proximity tagging system for live cells, orthogonal to the eukaryotic system. POST-IT utilizes an engineered fusion of proteasomal accessory factor A and HaloTag to transfer Pup to proximal proteins upon directly binding to the small molecule. After significant optimization to eliminate self-pupylation and polypupylation, minimize depupylation, and optimize chemical linkers, POST-IT successfully identified known targets and discovered a new binder, SEPHS2, for dasatinib, and VPS37C as a new target for hydroxychloroquine, enhancing our understanding these drugs' mechanisms of action. Furthermore, we demonstrated the application of POST-IT in live zebrafish embryos, highlighting its potential for broad biological research and drug development.

摘要

识别生物活性分子的靶蛋白对于理解其作用机制、开发改进的衍生物以及最小化脱靶效应至关重要。尽管在靶标识别(target-ID)技术方面取得了进展,但仍存在重大挑战,阻碍了药物开发。大多数靶标识别方法使用细胞裂解物,但维持完整的细胞环境对于捕获特定的药物-蛋白质相互作用至关重要,例如与瞬时蛋白质复合物和膜相关蛋白质的相互作用。为了解决这些局限性,我们开发了POST-IT(用于小分子靶标识别技术的Pup-On-target),这是一种用于活细胞的非扩散性邻近标记系统,与真核系统正交。POST-IT利用蛋白酶体辅助因子A和HaloTag的工程融合,在直接结合小分子后将Pup转移到近端蛋白质上。经过大量优化以消除自我泛素化和多泛素化、最小化去泛素化并优化化学接头后,POST-IT成功识别了已知靶标,并发现了达沙替尼的新结合蛋白SEPHS2,以及羟氯喹的新靶标VPS37C,增强了我们对这些药物作用机制的理解。此外,我们展示了POST-IT在活斑马鱼胚胎中的应用,突出了其在广泛生物学研究和药物开发中的潜力。

https://cdn.ncbi.nlm.nih.gov/pmc/blobs/e970/11677243/ebaef44d5258/elife-102667-fig1.jpg

文献AI研究员

20分钟写一篇综述,助力文献阅读效率提升50倍。

立即体验

用中文搜PubMed

大模型驱动的PubMed中文搜索引擎

马上搜索

文档翻译

学术文献翻译模型,支持多种主流文档格式。

立即体验