Suppr超能文献

通过基于原生荧光原位杂交的光学筛选鉴定ALT途径的调节剂。

Identification of modulators of the ALT pathway through a native FISH-based optical screen.

作者信息

Azeroglu Benura, Khurana Simran, Wang Shih-Chun, Tricola Gianna M, Sharma Shalu, Jubelin Camille, Cortolezzis Ylenia, Pegoraro Gianluca, Miller Kyle M, Stracker Travis H, Lazzerini Denchi Eros

机构信息

Laboratory of Genome Integrity, National Cancer Institute, National Institutes of Health, Bethesda, MD 20892, USA.

Radiation Oncology Branch, Center for Cancer Research, National Cancer Institute, National Institutes of Health, Bethesda, MD 20892, USA.

出版信息

Cell Rep. 2025 Jan 28;44(1):115114. doi: 10.1016/j.celrep.2024.115114. Epub 2024 Dec 26.

Abstract

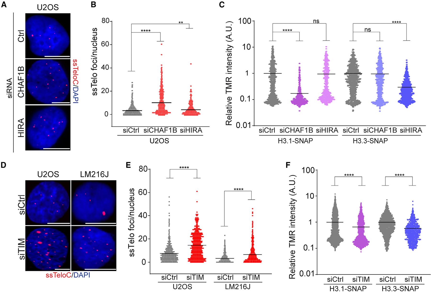
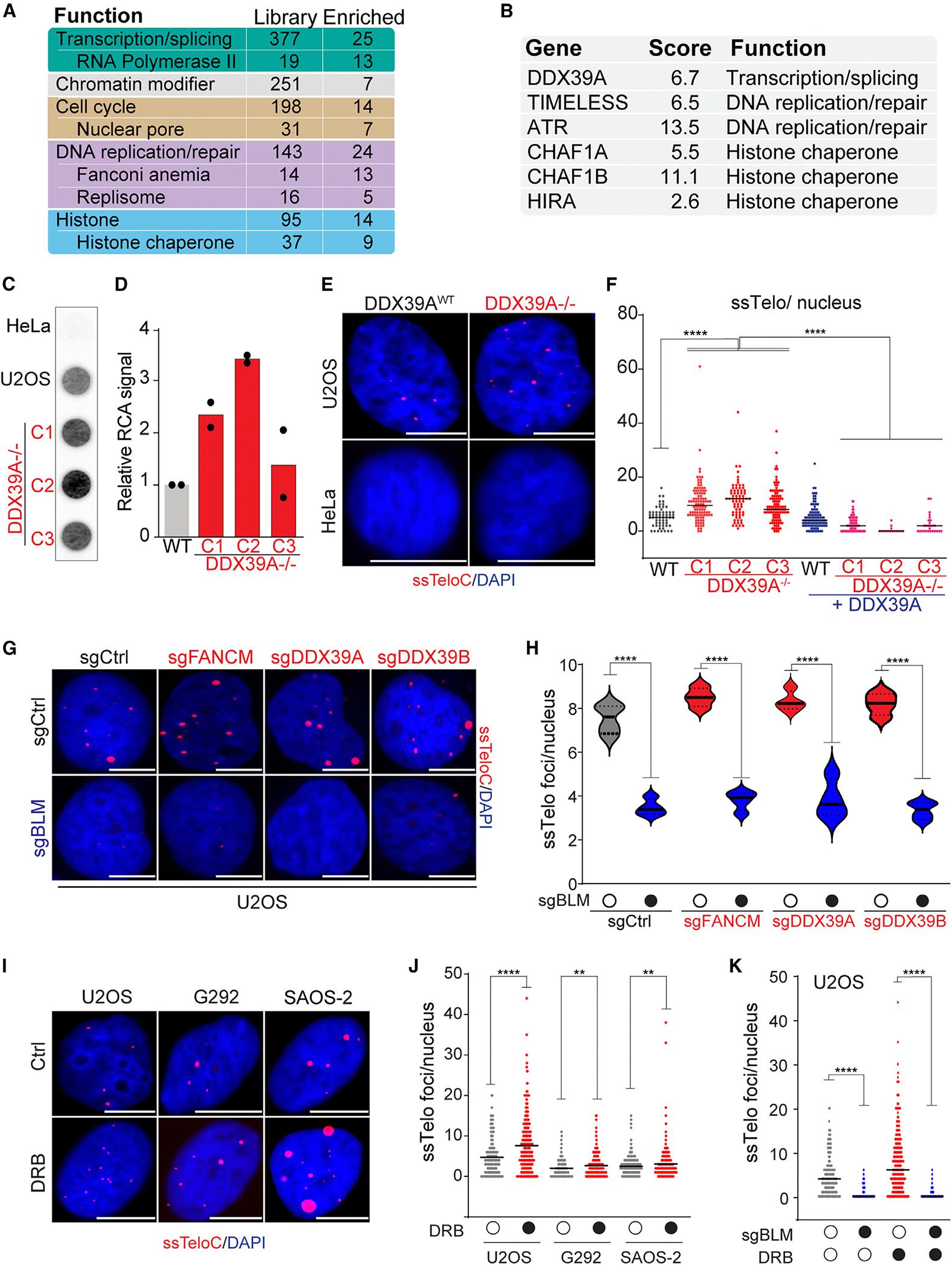
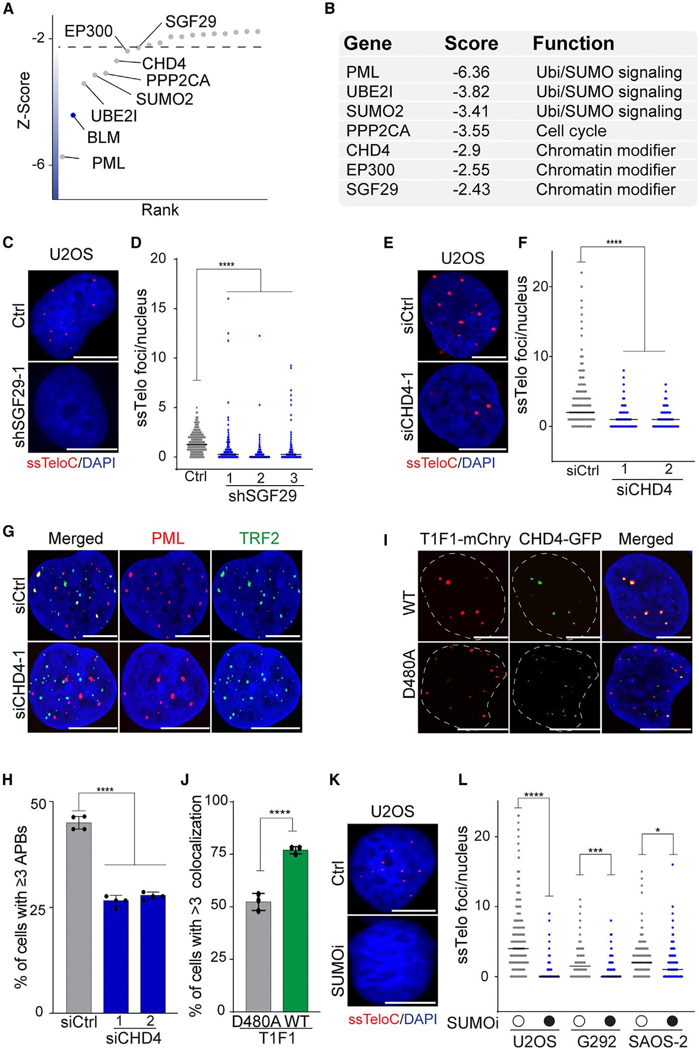
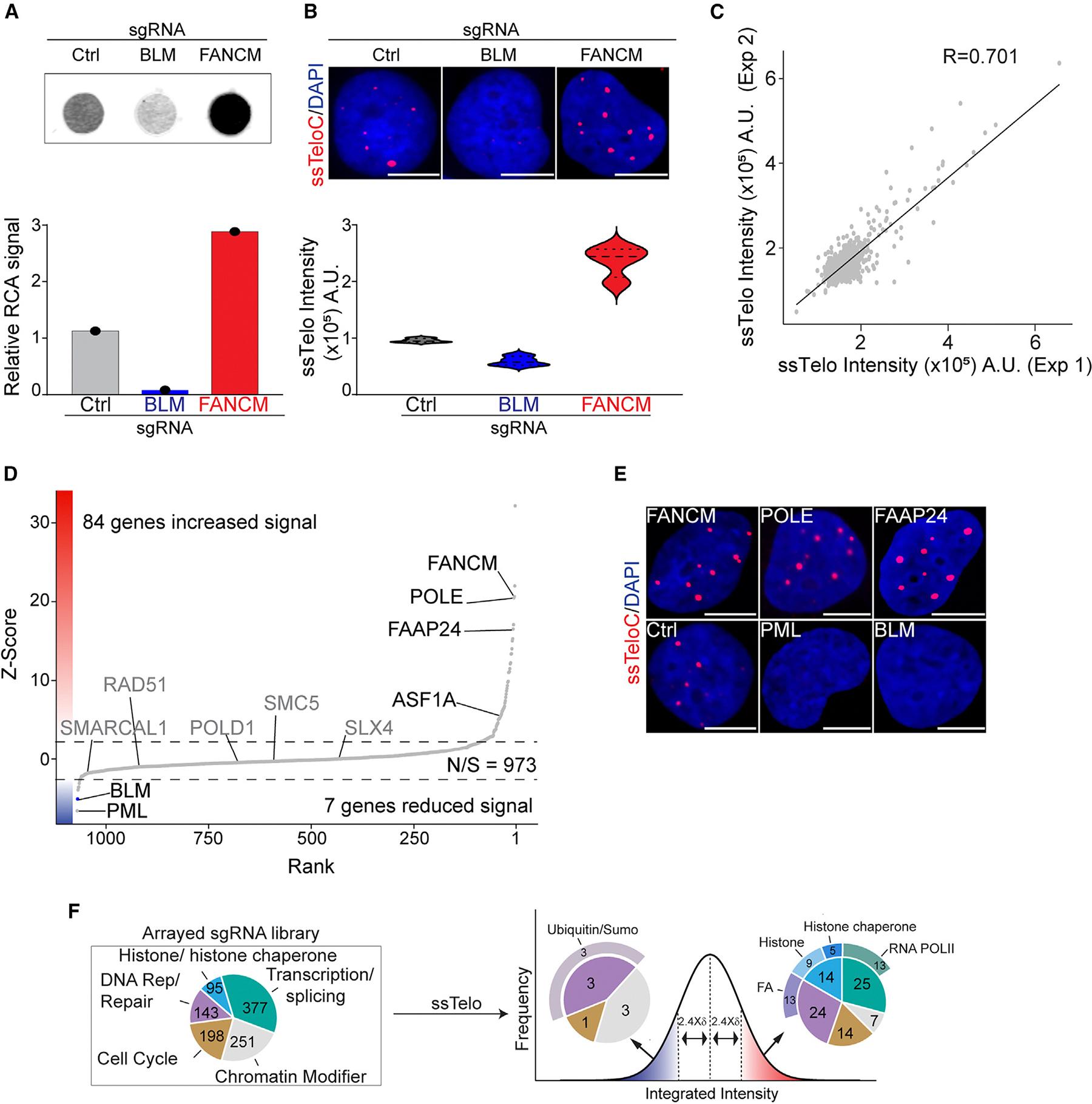
A significant portion of human cancers utilize a recombination-based pathway, alternative lengthening of telomeres (ALT), to extend telomeres. To gain further insights into this pathway, we developed a high-throughput imaging-based screen named TAILS (telomeric ALT in situ localization screen) to identify genes that either promote or inhibit ALT activity. Screening over 1,000 genes implicated in DNA transactions, TAILS reveals both well-established and putative ALT modulators. Here, we present the validation of factors that promote ALT, such as the nucleosome-remodeling factor CHD4 and the chromatin reader SGF29, as well as factors that suppress ALT, including the RNA helicases DExD-box helicase 39A/B (DDX39A/B), the replication factor TIMELESS, and components of the chromatin assembly factor CAF1. Our data indicate that defects in histone deposition significantly contribute to ALT-associated phenotypes. Based on these findings, we demonstrate that pharmacological treatments can be employed to either exacerbate or suppress ALT-associated phenotypes.

摘要

相当一部分人类癌症利用一种基于重组的途径——端粒替代延长(ALT)来延长端粒。为了进一步深入了解该途径,我们开发了一种基于高通量成像的筛选方法,称为TAILS(端粒ALT原位定位筛选),以鉴定促进或抑制ALT活性的基因。通过筛选1000多个与DNA交易相关的基因,TAILS揭示了既定的和推测的ALT调节因子。在这里,我们展示了促进ALT的因子的验证,如核小体重塑因子CHD4和染色质阅读器SGF29,以及抑制ALT的因子,包括RNA解旋酶DExD盒解旋酶39A/B(DDX39A/B)、复制因子TIMELESS和染色质组装因子CAF1的组分。我们的数据表明,组蛋白沉积缺陷显著导致ALT相关表型。基于这些发现,我们证明可以采用药物治疗来加剧或抑制ALT相关表型。

https://cdn.ncbi.nlm.nih.gov/pmc/blobs/9e62/11844024/c1bf5a8ea063/nihms-2052741-f0002.jpg

文献AI研究员

20分钟写一篇综述,助力文献阅读效率提升50倍。

立即体验

用中文搜PubMed

大模型驱动的PubMed中文搜索引擎

马上搜索

文档翻译

学术文献翻译模型,支持多种主流文档格式。

立即体验