Suppr超能文献

汉黄芩素通过靶向JAK-STAT3信号通路抑制胃癌细胞的增殖、侵袭和迁移。

Wogonin suppresses proliferation, invasion and migration in gastric cancer cells via targeting the JAK-STAT3 pathway.

作者信息

Song Yang, Zhao Hui, Yu Runze, Zhang Yang, Zou Yongxin, Liu Xiaofei, Sun Shuna

机构信息

School of Bioengineering, Qilu University of Technology, Shandong Academy of Sciences, Jinan, 250353, China.

Advanced Medical Research Institute, Shandong University, Jinan, 250012, China.

出版信息

Sci Rep. 2024 Dec 28;14(1):30803. doi: 10.1038/s41598-024-81196-2.

Abstract

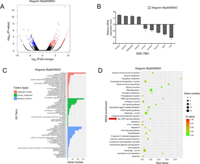
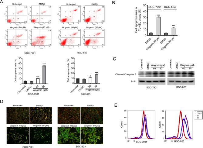
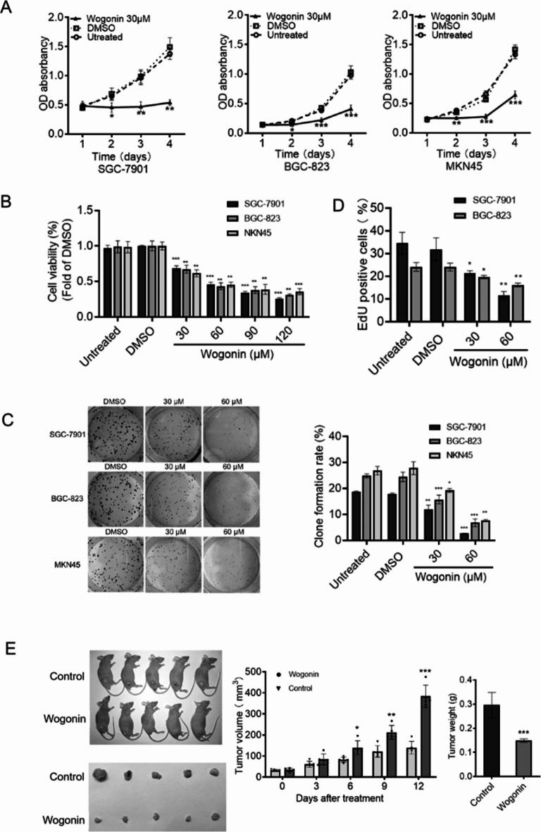
Wogonin is a compound extracted from the medicinal plant Scutellaria baicalensis Geogi and has been found to exert antitumor activities in a variety of malignancies. However, the molecular mechanisms involved in the anti-gastric cancer (GC) effects of wogonin remain poorly understood. In the present study, we found that wogonin treatment inhibited the proliferation of GC cells, induced apoptosis and G0/G1 cell arrest, and suppressed the migration and invasion of SGC-7901 and BGC-823 cells in vitro. In addition, wogonin inhibited in vivo tumor growth in SGC-7901 xenograft mice. Transcriptomic analysis suggested that wogonin affected several signaling pathways closely related to tumor proliferation and metastasis, including the STAT3 signaling pathway. Further research indicated that wogonin may exert antitumor effects in GC cells by downregulating the JAK-STAT3 pathway. Altogether, our results demonstrate that wogonin exerts antitumor effects by perturbing JAK-STAT3 signaling in GC cells and that wogonin may be a potential therapeutic option for GC.

摘要

汉黄芩素是从药用植物黄芩中提取的一种化合物,已发现其在多种恶性肿瘤中具有抗肿瘤活性。然而,汉黄芩素抗胃癌(GC)作用的分子机制仍知之甚少。在本研究中,我们发现汉黄芩素处理可抑制GC细胞的增殖,诱导细胞凋亡和G0/G1期细胞阻滞,并在体外抑制SGC-7901和BGC-823细胞的迁移和侵袭。此外,汉黄芩素抑制SGC-7901异种移植小鼠体内肿瘤的生长。转录组分析表明,汉黄芩素影响了几个与肿瘤增殖和转移密切相关的信号通路,包括STAT3信号通路。进一步的研究表明,汉黄芩素可能通过下调JAK-STAT3通路在GC细胞中发挥抗肿瘤作用。总之,我们的结果表明,汉黄芩素通过干扰GC细胞中的JAK-STAT3信号发挥抗肿瘤作用,并且汉黄芩素可能是GC的一种潜在治疗选择。

https://cdn.ncbi.nlm.nih.gov/pmc/blobs/2b68/11681093/cd7df5dc87ad/41598_2024_81196_Fig1_HTML.jpg

文献AI研究员

20分钟写一篇综述,助力文献阅读效率提升50倍。

立即体验

用中文搜PubMed

大模型驱动的PubMed中文搜索引擎

马上搜索

文档翻译

学术文献翻译模型,支持多种主流文档格式。

立即体验