Suppr超能文献

CPSF4介导的HMG20B可变剪接调控促进三阴性乳腺癌进展。

CPSF4-mediated regulation of alternative splicing of HMG20B facilitates the progression of triple-negative breast cancer.

作者信息

Zhong Guansheng, Shen Qinyan, Zheng Xinli, Yu Kun, Lu Hongjiang, Wei Bajin, Cui Haidong, Dai Zhijun, Lou Weiyang

机构信息

Department of Breast Surgery, College of Medicine, The First Affiliated Hospital, Zhejiang University, Hangzhou, 310000, Zhejiang, China.

Department of Surgical Oncology, Affiliated Dongyang Hospital of Wenzhou Medical University, Dongyang, 322100, Zhejiang, China.

出版信息

J Transl Med. 2024 Dec 27;22(1):1149. doi: 10.1186/s12967-024-06004-x.

Abstract

BACKGROUND

Aberrant alternative splicing (AS) contributes to tumor progression. A crucial component of AS is cleavage and polyadenylation specificity factor 4 (CPSF4). It remains unclear whether CPSF4 plays a role in triple-negative breast cancer (TNBC) progression through AS regulation. In this study, our objective is to investigate the prognostic value of CPSF4 and pinpoint pivotal AS events governed by CPSF4 specifically in TNBC.

METHODS

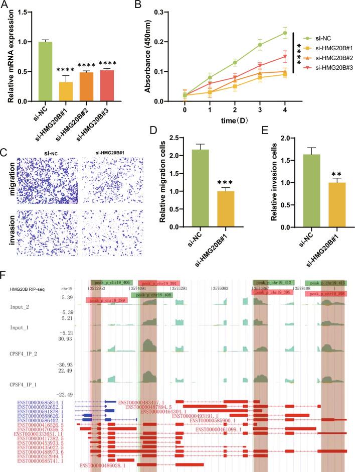
We examined the expression levels and prognostic implications of CPSF4 in patients diagnosed with TNBC through public databases. CPSF4-interacting transcripts, global transcriptome, and alternative splicing were captured through RNA immunoprecipitation sequencing (RIP-seq) and RNA sequencing (RNA-seq). The top 10 CPSF4-regulated alternative splicing events (ASEs) were validated using qRT-PCR. TNBC cells transfected with high mobility group 20B (HMG20B) siRNA were subjected to CCK-8 and transwell assays.

RESULTS

In TNBC, CPSF4 exhibited heightened expression levels and was correlated with unfavorable prognosis. Overexpression of CPSF4 significantly promoted colony formation and migration, whereas knockdown of CPSF4 had the opposite effect. Inhibition of CPSF4 altered the transcriptome profile of MDA-MB-231 cells. CPSF4-regulated numerous genes showed enrichment in cancer-related functional pathways, including mRNA processing, cell cycle, RNA transport, mRNA surveillance pathway, and apoptosis. CPSF4-regulated ASEs were highly validated by qRT-PCR. CPSF4 modulated selective splicing events by inhibiting alternative 3' splice site events of HMG20B and promoted cell proliferation, migration, and invasion.

CONCLUSION

CPSF4 promotes TNBC progression by regulating AS of HMG20B. These findings contribute to the development of more useful prognostic, diagnostic and potentially therapeutic biomarkers for TNBC.

摘要

背景

异常可变剪接(AS)促进肿瘤进展。AS的一个关键成分是切割与聚腺苷酸化特异性因子4(CPSF4)。CPSF4是否通过AS调控在三阴性乳腺癌(TNBC)进展中发挥作用仍不清楚。在本研究中,我们的目的是研究CPSF4的预后价值,并确定CPSF4在TNBC中特异性调控的关键AS事件。

方法

我们通过公共数据库检查了诊断为TNBC的患者中CPSF4的表达水平及其预后意义。通过RNA免疫沉淀测序(RIP-seq)和RNA测序(RNA-seq)捕获与CPSF4相互作用的转录本、整体转录组和可变剪接。使用qRT-PCR验证前10个受CPSF4调控的可变剪接事件(ASE)。用高迁移率族蛋白20B(HMG20B)小干扰RNA转染的TNBC细胞进行CCK-8和Transwell实验。

结果

在TNBC中,CPSF4表达水平升高,且与不良预后相关。CPSF4的过表达显著促进集落形成和迁移,而CPSF4的敲低则产生相反的效果。抑制CPSF4改变了MDA-MB-231细胞的转录组图谱。受CPSF4调控的众多基因在癌症相关功能通路中富集,包括mRNA加工、细胞周期、RNA转运、mRNA监测通路和凋亡。受CPSF4调控的ASE通过qRT-PCR得到高度验证。CPSF4通过抑制HMG20B的可变3'剪接位点事件来调节选择性剪接事件,并促进细胞增殖、迁移和侵袭。

结论

CPSF4通过调控HMG20B的AS促进TNBC进展。这些发现有助于开发更有用的TNBC预后、诊断及潜在治疗生物标志物。

https://cdn.ncbi.nlm.nih.gov/pmc/blobs/1690/11673668/4558608234f3/12967_2024_6004_Fig1_HTML.jpg

文献AI研究员

20分钟写一篇综述,助力文献阅读效率提升50倍。

立即体验

用中文搜PubMed

大模型驱动的PubMed中文搜索引擎

马上搜索

文档翻译

学术文献翻译模型,支持多种主流文档格式。

立即体验