Suppr超能文献

N6-甲基腺苷修饰的长链非编码RNA通过上调SHOX2表达促进肝细胞癌的干性和索拉非尼耐药性。

N6-methyladenosine-modified long non-coding RNA promotes stemness and sorafenib resistance in hepatocellular carcinoma by upregulating SHOX2 expression.

作者信息

Yu Yong, Lu Xiang-Hong, Mu Jin-Song, Meng Jiang-Yun, Sun Jiang-Shan, Chen Hai-Xu, Yan Yang, Meng Ke

机构信息

Department of Gastroenterology and Hepatology, The First Medical Center, Chinese People's Liberation Army General Hospital, Beijing 100853, China.

Department of Intensive Care Medicine, The First Medical Center, Chinese People's Liberation Army General Hospital, Beijing 100853, China.

出版信息

World J Gastroenterol. 2024 Dec 28;30(48):5174-5190. doi: 10.3748/wjg.v30.i48.5174.

Abstract

BACKGROUND

Hepatocellular carcinoma (HCC) is a prevalent and aggressive tumor. Sorafenib is the first-line treatment for patients with advanced HCC, but resistance to sorafenib has become a significant challenge in this therapy. Cancer stem cells play a crucial role in sorafenib resistance in HCC. Our previous study revealed that the long non-coding RNA (lncRNA) is an oncogenic gene in HCC. However, the role of in drug resistance and cancer stemness in HCC remains unclear. Herein, we aimed to investigate the function and mechanism of the lncRNA in cancer stemness and drug resistance in HCC.

AIM

To describe the role of the lncRNA in cancer stemness and drug resistance in HCC and elucidate the underlying mechanism.

METHODS

Tumor tissue and adjacent non-cancerous tissue samples were collected from HCC patients. Sphere formation was quantified a tumor sphere assay. Cell viability, proliferation, and apoptosis were evaluated Cell Counting Kit-8, flow cytometry, and colony formation assays, respectively. The interactions between the lncRNA and its downstream targets were confirmed RNA immunoprecipitation and coimmunoprecipitation. The tumorigenic role of was validated in a mouse model.

RESULTS

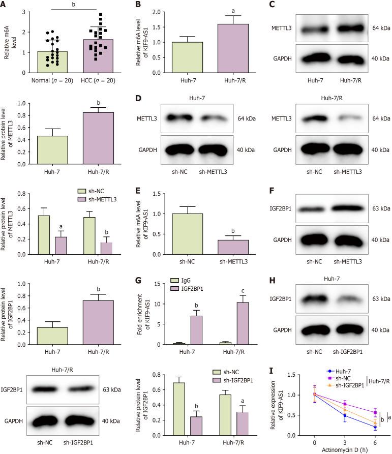
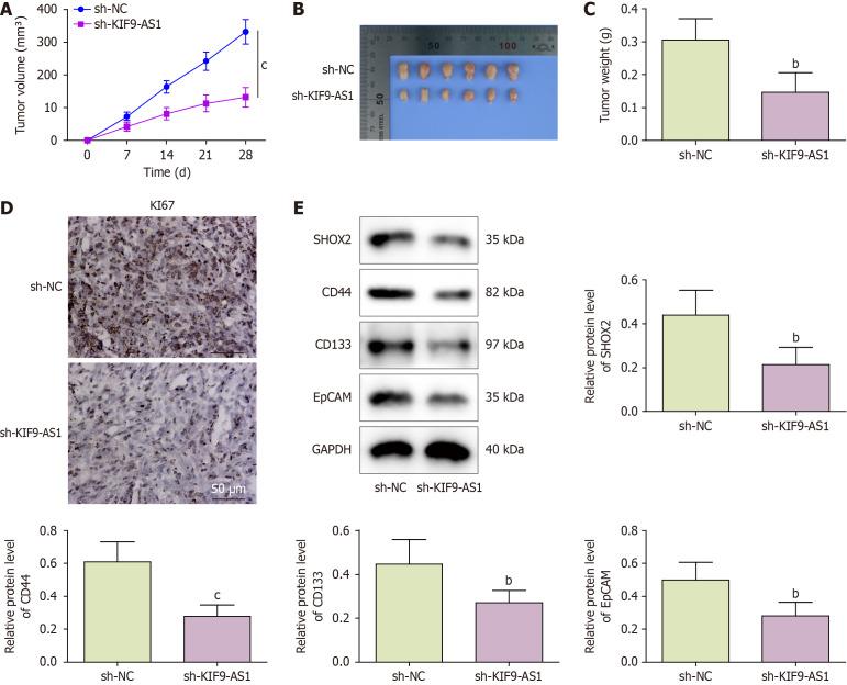
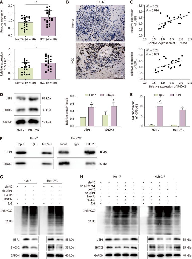
Compared with that in normal controls, the expression of the lncRNA was upregulated in HCC tissues. Knockdown of inhibited stemness and attenuated sorafenib resistance in HCC cells. Mechanistically, N6-methyladenosine modification mediated by methyltransferase-like 3/insulin-like growth factor 2 mRNA-binding protein 1 stabilized and increased the expression of . Additionally, increased the stability and expression of short stature homeobox 2 by promoting ubiquitin-specific peptidase 1-induced deubiquitination. Furthermore, depletion of alleviated sorafenib resistance in a xenograft mouse model of HCC.

CONCLUSION

The N6-methyladenosine-modified lncRNA promoted stemness and sorafenib resistance in HCC by upregulating short stature homeobox 2 expression.

摘要

背景

肝细胞癌(HCC)是一种常见的侵袭性肿瘤。索拉非尼是晚期HCC患者的一线治疗药物,但对索拉非尼产生耐药性已成为该治疗中的一项重大挑战。癌症干细胞在HCC对索拉非尼的耐药性中起关键作用。我们之前的研究表明,长链非编码RNA(lncRNA)在HCC中是一种致癌基因。然而,其在HCC的耐药性和癌症干性中的作用仍不清楚。在此,我们旨在研究lncRNA在HCC的癌症干性和耐药性中的功能及机制。

目的

描述lncRNA在HCC的癌症干性和耐药性中的作用,并阐明其潜在机制。

方法

从HCC患者中收集肿瘤组织和相邻的非癌组织样本。通过肿瘤球形成实验对球状体形成进行定量分析。分别使用细胞计数试剂盒-8、流式细胞术和集落形成实验评估细胞活力、增殖和凋亡。通过RNA免疫沉淀和免疫共沉淀证实lncRNA与其下游靶点之间的相互作用。在小鼠模型中验证其致瘤作用。

结果

与正常对照相比,HCC组织中lncRNA的表达上调。敲低该lncRNA可抑制HCC细胞的干性并减弱其对索拉非尼的耐药性。机制上,由类甲基转移酶3/胰岛素样生长因子2 mRNA结合蛋白1介导的N6-甲基腺苷修饰使该lncRNA稳定并增加其表达。此外,该lncRNA通过促进泛素特异性肽酶1诱导的去泛素化增加矮小同源盒2的稳定性和表达。此外,在HCC异种移植小鼠模型中,敲低该lncRNA可减轻对索拉非尼的耐药性。

结论

N6-甲基腺苷修饰的lncRNA通过上调矮小同源盒2的表达促进HCC的干性和对索拉非尼的耐药性。

https://cdn.ncbi.nlm.nih.gov/pmc/blobs/5c66/11612700/226e4b725569/WJG-30-5174-g001.jpg

文献AI研究员

20分钟写一篇综述,助力文献阅读效率提升50倍。

立即体验

用中文搜PubMed

大模型驱动的PubMed中文搜索引擎

马上搜索

文档翻译

学术文献翻译模型,支持多种主流文档格式。

立即体验