Suppr超能文献

通过调节糖酵解途径促进肺腺癌的发展。

enhances the development of lung adenocarcinoma by regulating the glycolysis pathway.

作者信息

Wang Lei, Xie Xianjin

机构信息

Department of Respiratory Medicine, Jen Ching Memorial Hospital, Suzhou, 215300, China.

Department of Respiratory Medicine, Shandong Provincial Third Hospital, Jinan, 250010, China.

出版信息

Oncol Res. 2024 Dec 20;33(1):123-132. doi: 10.32604/or.2024.048562. eCollection 2025.

Abstract

BACKGROUND

To investigate SCL/TAL 1 interrupting locus ()'s role and prognostic significance in lung adenocarcinoma (LUAD) progression, we examined and E2 promoter binding factor 1 (E2F1) expression and their impacts on LUAD prognosis using Gene Expression Profiling Interactive Analysis (GEPIA).

METHODS

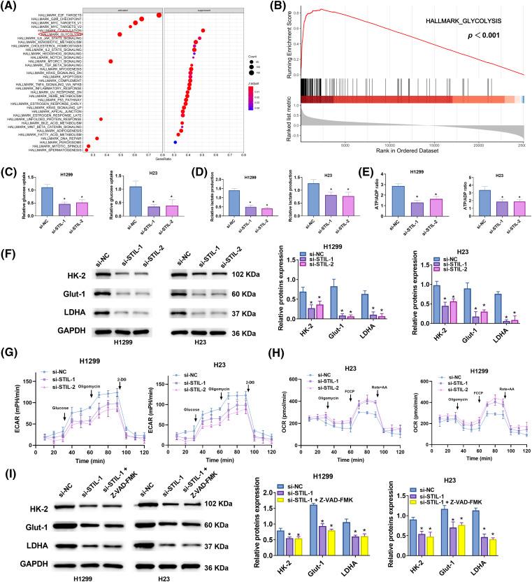
Functional assays including CCK-8, wound-healing, 5-ethynyl-2-deoxyuridine (EdU), Transwell assays, and flow cytometry, elucidated and E2F1's effects on cell viability, proliferation, apoptosis, and migration. Gene set enrichment analysis (GSEA) identified potential pathways, while metabolic assays assessed glucose metabolism.

RESULTS

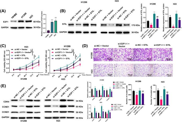
Our findings reveal that and E2F1 are overexpressed in LUAD, correlating with adverse outcomes. It enhances cell proliferation, migration, and invasion, and suppresses apoptosis, activating downstream of E2F1. Silencing E2F1 reversed the promotion effect of the overexpression on cell viability and invasiveness. Importantly, modulates glycolysis, influencing glucose consumption, lactate production, and energy balance in LUAD cells.

CONCLUSION

Our model, incorporating , age, and disease stage, robustly predicts patient prognosis, underscored 's pivotal role in LUAD pathogenesis through metabolic reprogramming. This comprehensive approach not only confirms 's prognostic value but also highlights its potential as a therapeutic target in LUAD.

摘要

背景

为了研究SCL/TAL 1中断位点()在肺腺癌(LUAD)进展中的作用及预后意义,我们使用基因表达谱交互分析(GEPIA)检测了和E2启动子结合因子1(E2F1)的表达及其对LUAD预后的影响。

方法

包括CCK-8、伤口愈合、5-乙炔基-2'-脱氧尿苷(EdU)、Transwell实验和流式细胞术在内的功能分析,阐明了和E2F1对细胞活力、增殖、凋亡和迁移的影响。基因集富集分析(GSEA)确定了潜在途径,而代谢分析评估了葡萄糖代谢。

结果

我们的研究结果表明,和E2F1在LUAD中过表达,与不良预后相关。它增强细胞增殖、迁移和侵袭,并抑制凋亡,激活E2F1的下游。沉默E2F1可逆转过表达对细胞活力和侵袭性的促进作用。重要的是,调节糖酵解,影响LUAD细胞中的葡萄糖消耗、乳酸产生和能量平衡。

结论

我们的模型结合了、年龄和疾病分期,能有力地预测患者预后,强调了通过代谢重编程在LUAD发病机制中的关键作用。这种综合方法不仅证实了的预后价值,还突出了其作为LUAD治疗靶点的潜力。

https://cdn.ncbi.nlm.nih.gov/pmc/blobs/d6c6/11671407/4791e40e655e/OncolRes-33-48562-f001.jpg

文献AI研究员

20分钟写一篇综述,助力文献阅读效率提升50倍。

立即体验

用中文搜PubMed

大模型驱动的PubMed中文搜索引擎

马上搜索

文档翻译

学术文献翻译模型,支持多种主流文档格式。

立即体验