Suppr超能文献

严重急性呼吸综合征冠状病毒2(SARS-CoV-2)非结构蛋白3/4(NSP3/4)控制复制细胞器的形成以及RNA聚合酶NSP12的募集。

SARS-CoV-2 NSP3/4 control formation of replication organelle and recruitment of RNA polymerase NSP12.

作者信息

Yang Jinping, Tian Buyun, Wang Pei, Chen Rongrong, Xiao Ke, Long Xubing, Zheng Xinyue, Zhu Yun, Sun Fei, Shi Yongxia, Jiu Yaming, Ji Wei, Xue Yanhong, Xu Tao, Li Zonghong

机构信息

Key Laboratory of Molecular Biophysics of the Ministry of Education, College of Life Science and Technology, Huazhong University of Science and Technology, Wuhan, China.

Guangzhou National Laboratory , Guangzhou, China.

出版信息

J Cell Biol. 2025 Mar 3;224(3). doi: 10.1083/jcb.202306101. Epub 2024 Dec 31.

Abstract

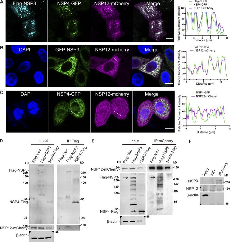
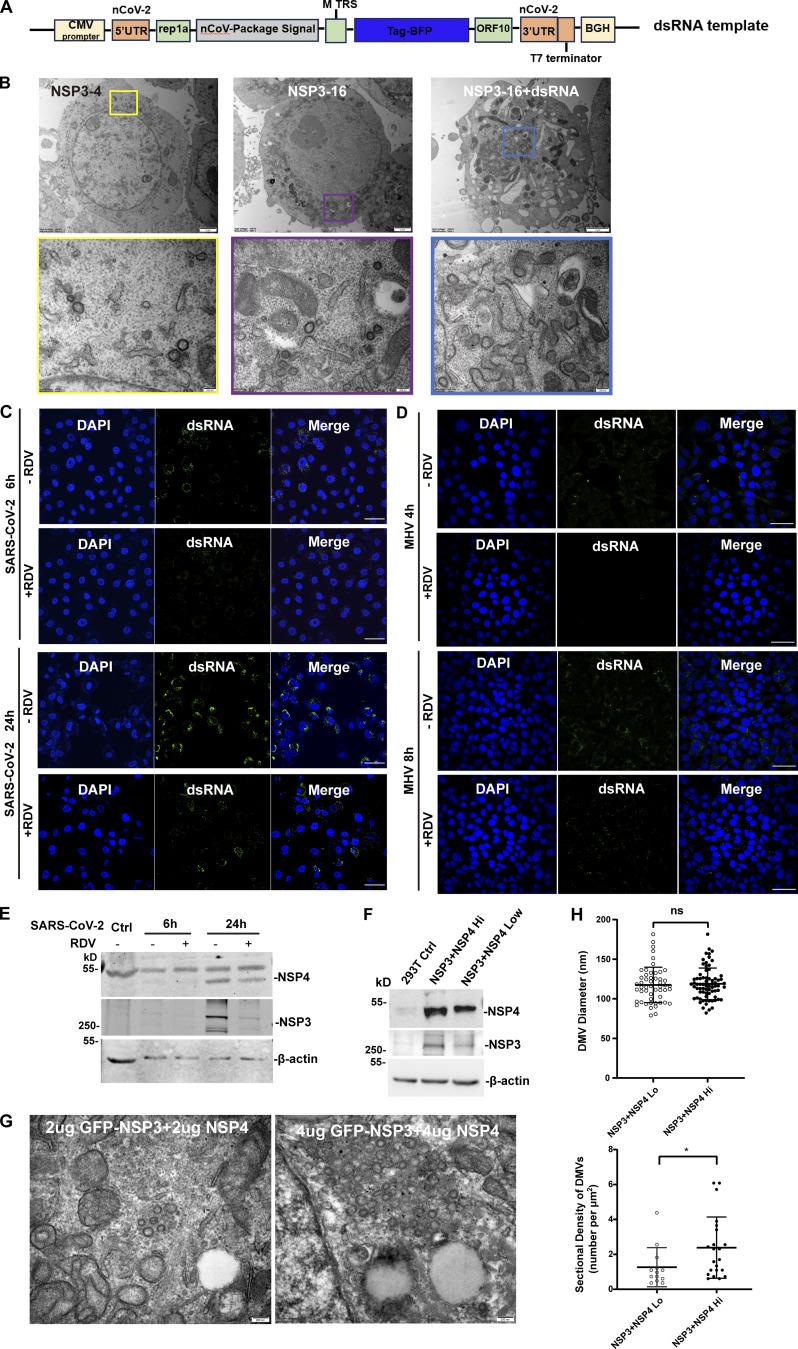
β-coronavirus rearranges the host cellular membranes to form double-membrane vesicles (DMVs) via NSP3/4, which anchor replication-transcription complexes (RTCs), thereby constituting the replication organelles (ROs). However, the impact of specific domains within NSP3/4 on DMV formation and RO assembly remains largely unknown. By using cryogenic-correlated light and electron microscopy (cryo-CLEM), we discovered that the N-terminal and C-terminal domains (NTD and CTD) of SARS-CoV-2 NSP3 are essential for DMV formation. Nevertheless, the CTD of NSP4 is not essential for DMV formation but regulates the DMV numbers. Additionally, the NTD of NSP3 is required for recruiting the RTC component to the cytosolic face of DMVs through direct interaction with NSP12 to assemble ROs. Furthermore, we observed that the size of NSP3/4-induced DMVs is smaller than virus-induced DMVs and established that RTC-mediated synthesis of double-stranded RNA (dsRNA) cargo plays a crucial role in determining DMV size. Collectively, our findings reveal that β-coronaviruses exploit the NSP3/4/12 axis to establish the viral ROs.

摘要

β冠状病毒通过NSP3/4重排宿主细胞膜以形成双膜囊泡(DMV),NSP3/4锚定复制转录复合体(RTC),从而构成复制细胞器(RO)。然而,NSP3/4内特定结构域对DMV形成和RO组装的影响在很大程度上仍不清楚。通过使用低温关联光电子显微镜(cryo-CLEM),我们发现严重急性呼吸综合征冠状病毒2(SARS-CoV-2)NSP3的N端和C端结构域(NTD和CTD)对DMV形成至关重要。然而,NSP4的CTD对DMV形成并非必不可少,但可调节DMV数量。此外,NSP3的NTD通过与NSP12直接相互作用,将RTC组分招募到DMV的胞质面以组装RO。此外,我们观察到NSP3/4诱导的DMV尺寸小于病毒诱导的DMV,并确定RTC介导的双链RNA(dsRNA)货物合成在决定DMV尺寸方面起着关键作用。总之,我们的研究结果表明,β冠状病毒利用NSP3/4/12轴来建立病毒RO。

https://cdn.ncbi.nlm.nih.gov/pmc/blobs/6727/11687299/0973f4535189/jcb_202306101_figs1.jpg

文献AI研究员

20分钟写一篇综述,助力文献阅读效率提升50倍。

立即体验

用中文搜PubMed

大模型驱动的PubMed中文搜索引擎

马上搜索

文档翻译

学术文献翻译模型,支持多种主流文档格式。

立即体验