Suppr超能文献

针对严重急性呼吸综合征冠状病毒2(SARS-CoV-2)刺突蛋白受体结合域(RBD)的抗体介导原代人巨噬细胞的有效感染。

Antibodies to the RBD of SARS-CoV-2 spike mediate productive infection of primary human macrophages.

作者信息

Pickering Suzanne, Wilson Harry, Bravo Enrico, Perera Marianne R, Seow Jeffrey, Graham Carl, Almeida Nathalia, Fotopoulos Lazaros, Williams Thomas, Moitra Atlanta, Winstone Helena, Nissen Tinne A D, Galão Rui Pedro, Snell Luke B, Doores Katie J, Malim Michael H, Neil Stuart J D

机构信息

Department of Infectious Diseases, School of Immunology & Microbial Sciences, King's College London, London, SE1 9RT, UK.

The Stem Cell Hotel, King's College London, Guy's Hospital, Floor 28, Tower Wing, Great Maze Pond, London, SE1 9RT, UK.

出版信息

Nat Commun. 2024 Dec 30;15(1):10764. doi: 10.1038/s41467-024-54458-w.

Abstract

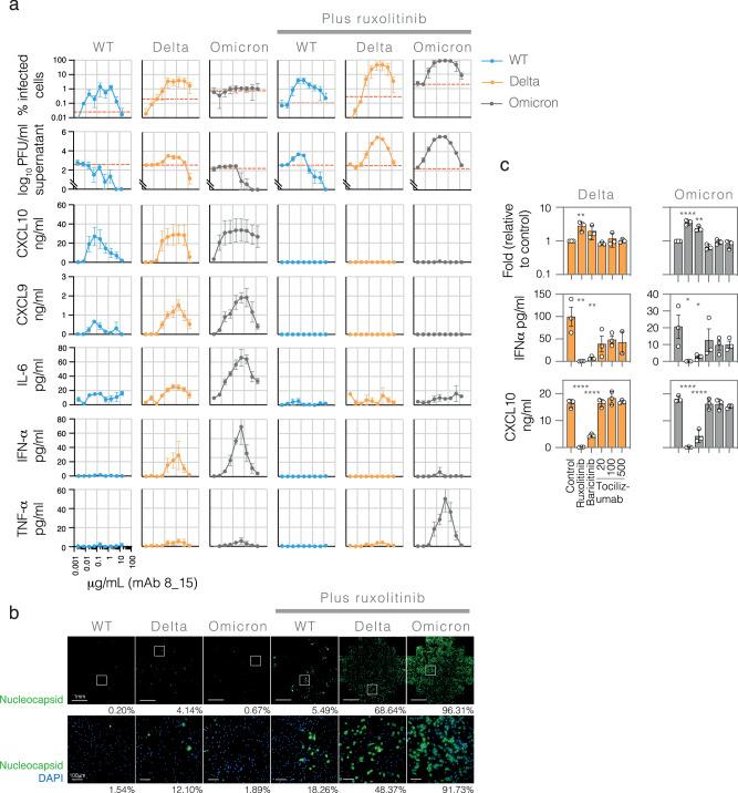
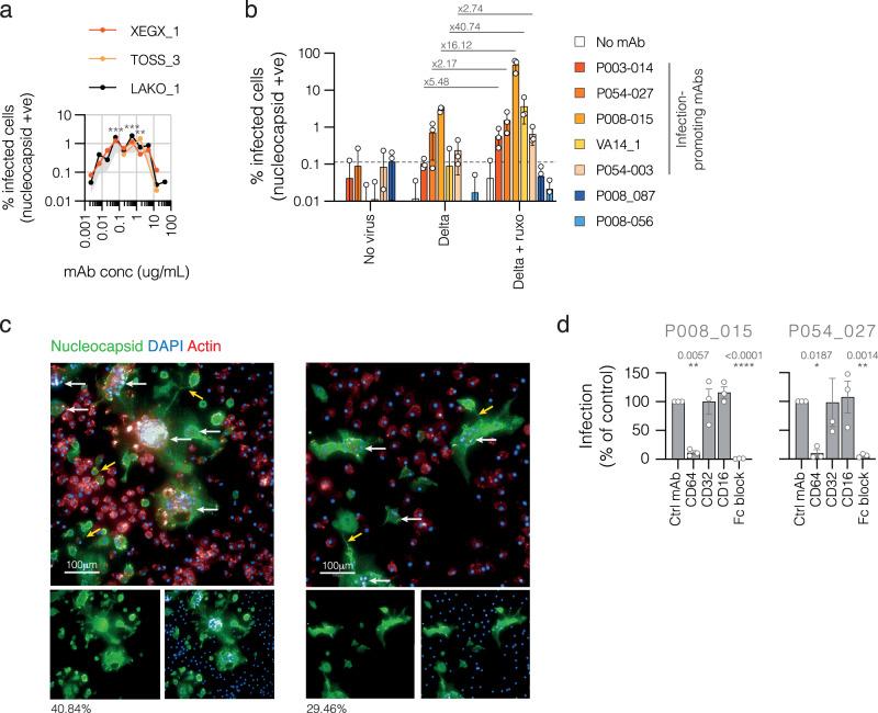
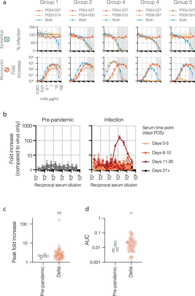
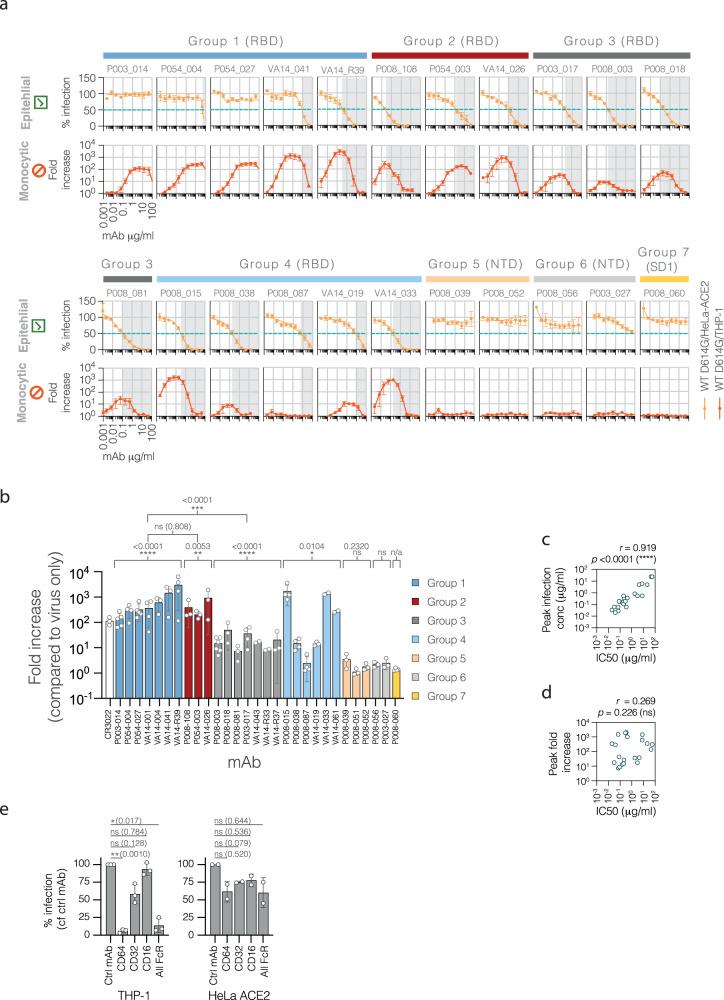
The role of myeloid cells in the pathogenesis of SARS-CoV-2 is well established, in particular as drivers of cytokine production and systemic inflammation characteristic of severe COVID-19. However, the potential for myeloid cells to act as bona fide targets of productive SARS-CoV-2 infection, and the specifics of entry, remain unclear. Using a panel of anti-SARS-CoV-2 monoclonal antibodies (mAbs) we performed a detailed assessment of antibody-mediated infection of monocytes/macrophages. mAbs with the most consistent potential to mediate infection were those targeting a conserved region of the receptor binding domain (RBD; group 1/class 4). Infection was closely related to the neutralising concentration of the mAbs, with peak infection occurring below the IC50, while pre-treating cells with remdesivir or FcγRI-blocking antibodies inhibited infection. Studies performed in primary macrophages demonstrated high-level and productive infection, with infected macrophages appearing multinucleated and syncytial. Infection was not seen in the absence of antibody with the same quantity of virus. Addition of ruxolitinib significantly increased infection, indicating restraint of infection through innate immune mechanisms rather than entry. High-level production of pro-inflammatory cytokines directly correlated with macrophage infection levels. We hypothesise that infection via antibody-FcR interactions could contribute to pathogenesis in primary infection, systemic virus spread or persistent infection.

摘要

髓系细胞在SARS-CoV-2发病机制中的作用已得到充分证实,尤其是作为细胞因子产生和重症COVID-19特征性全身炎症的驱动因素。然而,髓系细胞作为SARS-CoV-2有效感染的真正靶点的可能性以及进入细胞的具体细节仍不清楚。我们使用一组抗SARS-CoV-2单克隆抗体(mAb)对单核细胞/巨噬细胞的抗体介导感染进行了详细评估。最有可能介导感染的mAb是那些靶向受体结合域(RBD)保守区域的抗体(第1组/4类)。感染与mAb的中和浓度密切相关,在IC50以下出现感染高峰,而用瑞德西韦或FcγRI阻断抗体预处理细胞可抑制感染。在原代巨噬细胞中进行的研究表明存在高水平的有效感染,受感染的巨噬细胞呈现多核和融合状态。在没有抗体且病毒量相同的情况下未观察到感染。添加鲁索替尼显著增加了感染,表明感染是通过先天免疫机制受到抑制而非通过进入细胞。促炎细胞因子的高水平产生与巨噬细胞感染水平直接相关。我们推测,通过抗体-FcR相互作用的感染可能在原发性感染、全身病毒传播或持续性感染的发病机制中起作用。

https://cdn.ncbi.nlm.nih.gov/pmc/blobs/1ef6/11686093/2bcdcacf744b/41467_2024_54458_Fig1_HTML.jpg

文献AI研究员

20分钟写一篇综述,助力文献阅读效率提升50倍。

立即体验

用中文搜PubMed

大模型驱动的PubMed中文搜索引擎

马上搜索

文档翻译

学术文献翻译模型,支持多种主流文档格式。

立即体验