Suppr超能文献

综合多组学分析揭示肝细胞核因子-1β在结肠腺癌肿瘤免疫微环境、免疫治疗及预后预测中的临床意义。

Integrated multi-omics analysis reveals clinical significance of hepatocyte nuclear factor-1β in tumor immune microenvironment, immunotherapy and prognostic prediction for colon adenocarcinoma.

作者信息

Gao Fushan, Gong Wenlin, He Haihua, Zhang Zhen, Yang Hongcai, Shao Fei, Gao Yibo, He Jie

机构信息

Department of Thoracic Surgery, National Cancer Center/National Clinical Research Center for Cancer/Cancer Hospital, Chinese Academy of Medical Sciences and Peking Union Medical College, Beijing, 100021, People's Republic of China.

Laboratory of Translational Medicine, National Cancer Center/National Clinical Research Center for Cancer/Cancer Hospital, Chinese Academy of Medical Sciences and Peking Union Medical College, Beijing, 100021, People's Republic of China.

出版信息

Cancer Immunol Immunother. 2024 Dec 30;74(1):38. doi: 10.1007/s00262-024-03870-8.

Abstract

BACKGROUND

Research has consistently highlighted the key role of hepatocyte nuclear factor 1β (HNF1B) in organ development and cancer, including its involvement in colon cancer via shifted-code mutations. However, the specific effects of HNF1B on cancer immunotherapy and the immune microenvironment are not fully understood. This study investigated the impact of HNF1B on colon cancer immunotherapy in depth.

METHODS

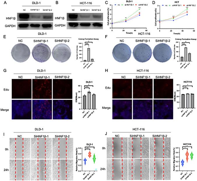
We analyzed 1,374 colon adenocarcinoma samples from the TCGA and GEO datasets. Our approach involved bioinformatics to uncover how HNF1B influences immunotherapy and the immune microenvironment, with corroboration from external databases and experimental validation.

RESULTS

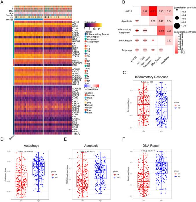
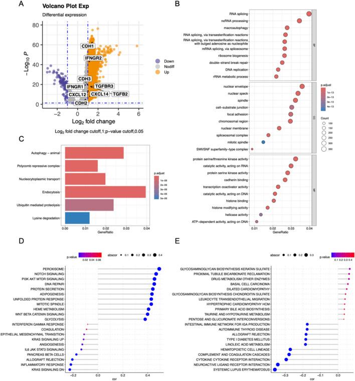
HNF1B was expressed at low levels in colon adenocarcinoma and was linked to patient prognosis. CIBERSORT, TIME, and GSVA analyses revealed that HNF1B was associated with macrophage infiltration, immune checkpoints, and signaling pathways. Drug prediction suggested a negative relationship between HNF1B and EGFR-targeted therapies, implying potential resistance. Validation with external cohorts confirmed that patients with low HNF1B expression experienced less benefit from immunotherapy.

CONCLUSION

This study clarifies the role of HNF1B in the treatment of colon adenocarcinoma. This study provides a foundation for further in-depth mechanistic studies and proposes new directions for optimizing immunotherapy strategies for colon adenocarcinoma.

摘要

背景

研究一直强调肝细胞核因子1β(HNF1B)在器官发育和癌症中的关键作用,包括其通过移码突变参与结肠癌。然而,HNF1B对癌症免疫治疗和免疫微环境的具体影响尚未完全了解。本研究深入探讨了HNF1B对结肠癌免疫治疗的影响。

方法

我们分析了来自TCGA和GEO数据集的1374例结肠腺癌样本。我们的方法包括生物信息学,以揭示HNF1B如何影响免疫治疗和免疫微环境,并通过外部数据库和实验验证进行佐证。

结果

HNF1B在结肠腺癌中低表达,并与患者预后相关。CIBERSORT、TIME和GSVA分析显示,HNF1B与巨噬细胞浸润、免疫检查点和信号通路相关。药物预测表明HNF1B与表皮生长因子受体(EGFR)靶向治疗之间存在负相关,这意味着可能存在耐药性。外部队列验证证实,HNF1B低表达的患者从免疫治疗中获益较少。

结论

本研究阐明了HNF1B在结肠腺癌治疗中的作用。本研究为进一步深入的机制研究提供了基础,并为优化结肠腺癌免疫治疗策略提出了新方向。

https://cdn.ncbi.nlm.nih.gov/pmc/blobs/1484/11685357/ea2e249fccd4/262_2024_3870_Fig1_HTML.jpg

文献AI研究员

20分钟写一篇综述,助力文献阅读效率提升50倍。

立即体验

用中文搜PubMed

大模型驱动的PubMed中文搜索引擎

马上搜索

文档翻译

学术文献翻译模型,支持多种主流文档格式。

立即体验