Suppr超能文献

iRGD-TRP-PK1修饰的红细胞膜囊泡作为头颈癌新型化疗药物递送与靶向系统

iRGD-TRP-PK1-modified red blood cell membrane vesicles as a new chemotherapeutic drug delivery and targeting system in head and neck cancer.

作者信息

Bai Suwen, Wang Zunyun, Zhang Yuxin, Yang Yunyun, Wei Yuan, Luo Yumei, Wang Minghua, Shen Bing, He Wei, Yang Zhenye, Hui Hui, Du Juan

机构信息

The Second Affiliated Hospital, School of Medicine, The Chinese University of Hong Kong, Shenzhen & Longgang District People's Hospital of Shenzhen, Shenzhen, 518172, China.

Ciechanover Institute of Precision and Regenerative Medicine, School of Medicine, The Chinese University of Hong Kong, Shenzhen, Guangdong, 518172, China.

出版信息

Theranostics. 2025 Jan 1;15(1):86-102. doi: 10.7150/thno.99481. eCollection 2025.

Abstract

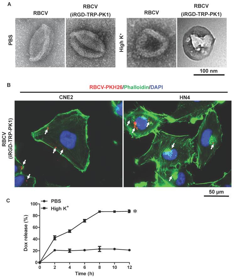
Chemotherapy is essential for treating tumors, including head and neck cancer (HNC). However, the toxic side effects of chemotherapeutic drugs limit their widespread use. Therefore, a targeted delivery system that can transport the drug to the pathological site while minimizing damage to healthy tissues is urgently needed. Application of animal imaging, flow cytometry, fluorescence staining, cell activity assay, transmission electron microscopy, western blotting and immunohistochemistry to evaluate the targeting and killing effects of internalizing RGD peptide (iRGD)-transient receptor potential (TRP)-PK1-modified red blood cell vesicles (RBCVs) on HNC cells and . TRP-PK1 was ligated to iRGD, enabling autonomous insertion into the lipid bilayer. Additionally, RBCVs were labeled with iRGD-TRP-PK1 to achieve tumor targeting. Based on the self-assembly capability of TRP-PK1 to form a "leakage potassium" channel on the biofilm, RBCVs were fragmented within the high-potassium (K) environment inside tumor cells. This fragmentation facilitated the release of the drug loaded onto the RBCVs. The advantageous properties of TRP-PK1 are utilized in our design, resulting in a cost-effective and straightforward approach to drug delivery and release. Ultimately, the objective of suppressing tumor growth while minimizing side effects was accomplished by iRGD-TRP-PK1-modified RBCVs in our study. These findings provide novel insights into the enhancement of targeted delivery systems and present promising avenues for the treatment of HNC.

摘要

化疗对于治疗肿瘤至关重要,包括头颈癌(HNC)。然而,化疗药物的毒副作用限制了它们的广泛应用。因此,迫切需要一种能够将药物输送到病理部位,同时将对健康组织的损害降至最低的靶向递送系统。应用动物成像、流式细胞术、荧光染色、细胞活性测定、透射电子显微镜、蛋白质免疫印迹和免疫组织化学来评估内化RGD肽(iRGD)-瞬时受体电位(TRP)-PK1修饰的红细胞囊泡(RBCV)对HNC细胞的靶向和杀伤作用。TRP-PK1与iRGD连接,使其能够自主插入脂质双层。此外,RBCV用iRGD-TRP-PK1标记以实现肿瘤靶向。基于TRP-PK1在生物膜上形成“漏钾”通道的自组装能力,RBCV在肿瘤细胞内的高钾(K)环境中破碎。这种破碎促进了加载在RBCV上的药物的释放。我们的设计利用了TRP-PK1的有利特性,从而产生了一种经济高效且简单直接的药物递送和释放方法。最终,在我们的研究中,通过iRGD-TRP-PK1修饰的RBCV实现了抑制肿瘤生长同时将副作用降至最低的目标。这些发现为增强靶向递送系统提供了新的见解,并为HNC的治疗提供了有前景的途径。

https://cdn.ncbi.nlm.nih.gov/pmc/blobs/5852/11667238/889ef75dd72f/thnov15p0086g001.jpg

文献AI研究员

20分钟写一篇综述,助力文献阅读效率提升50倍。

立即体验

用中文搜PubMed

大模型驱动的PubMed中文搜索引擎

马上搜索

文档翻译

学术文献翻译模型,支持多种主流文档格式。

立即体验