Suppr超能文献

成年干细胞命运特化的减少导致洞穴涡虫眼睛缩小。

Reduced adult stem cell fate specification led to eye reduction in cave planarians.

作者信息

Saad Luiza O, Cooke Thomas F, Atabay Kutay D, Reddien Peter W, Brown Federico D

机构信息

Departamento de Zoologia, Instituto de Biociências, Universidade de São Paulo, São Paulo, Brazil.

Whitehead Institute for Biomedical Research, Cambridge, MA, USA.

出版信息

Nat Commun. 2025 Jan 2;16(1):304. doi: 10.1038/s41467-024-54478-6.

Abstract

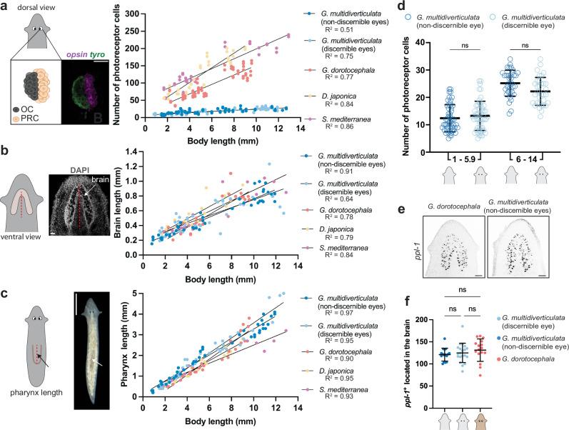
Eye loss occurs convergently in numerous animal phyla as an adaptation to dark environments. We investigate the cave planarian Girardia multidiverticulata (Gm), a representative species of the Spiralian clade, to study mechanisms of eye loss. We found that Gm, which was previously described as an eyeless species, retains rudimentary and functional eyes. Eyes are maintained in homeostasis and regenerated in adult planarians by stem cells, called neoblasts, through their fate specification to eye progenitors. The reduced number of eye cells in cave planarians is associated with a decreased rate of stem cell fate specification to eye progenitors during homeostasis and regeneration. Conversely, the homeostatic formation of new cells from stem cell-derived progenitors for other tissues, including for neurons, pharynx, and epidermis, is comparable between cave and surface species. These findings reveal a mode of evolutionary trait loss, with change in rate of fate specification in adult stem cells leading to tissue size reduction.

摘要

在许多动物门类中,眼睛退化是对黑暗环境的一种适应性表现。我们以螺旋虫类的代表性物种——洞穴涡虫(Girardia multidiverticulata,简称Gm)为研究对象,探究眼睛退化的机制。我们发现,之前被描述为无眼物种的Gm仍保留着原始且具有功能的眼睛。在成年涡虫中,眼睛通过干细胞(即新生细胞)将其命运指定为眼祖细胞来维持内稳态并进行再生。洞穴涡虫中眼细胞数量的减少与成年期和再生过程中干细胞向眼祖细胞的命运指定速率降低有关。相反,洞穴涡虫和地表涡虫在由干细胞衍生的祖细胞形成用于其他组织(包括神经元、咽部和表皮)的新细胞的内稳态过程方面是相当的。这些发现揭示了一种进化性状丧失的模式,即成年干细胞命运指定速率的变化导致组织尺寸减小。

https://cdn.ncbi.nlm.nih.gov/pmc/blobs/b56a/11696554/22a9e5a2679b/41467_2024_54478_Fig1_HTML.jpg

文献AI研究员

20分钟写一篇综述,助力文献阅读效率提升50倍。

立即体验

用中文搜PubMed

大模型驱动的PubMed中文搜索引擎

马上搜索

文档翻译

学术文献翻译模型,支持多种主流文档格式。

立即体验