Suppr超能文献

疟原虫红细胞膜蛋白1特异性IgG的Fc-岩藻糖基化的获得具有年龄依赖性,并与疟疾的临床保护相关。

Acquisition of Fc-afucosylation of PfEMP1-specific IgG is age-dependent and associated with clinical protection against malaria.

作者信息

Lopez-Perez Mary, Seidu Zakaria, Larsen Mads Delbo, Wang Wenjun, Nouta Jan, Wuhrer Manfred, Vidarsson Gestur, Ofori Michael F, Hviid Lars

机构信息

Centre for translational Medicine and Parasitology, Department of Immunology and Microbiology, Faculty of Health and Medical Sciences, University of Copenhagen, Copenhagen, Denmark.

Department of Immunology, Noguchi Memorial Institute for Medical Research, College of Health Sciences, University of Ghana, Accra, Ghana.

出版信息

Nat Commun. 2025 Jan 2;16(1):237. doi: 10.1038/s41467-024-55543-w.

Abstract

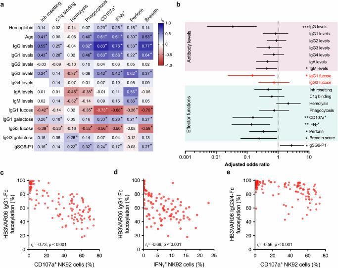
Protective immunity to malaria depends on acquisition of parasite-specific antibodies, with Plasmodium falciparum erythrocyte membrane protein 1 (PfEMP1) being one of the most important target antigens. The effector functions of PfEMP1-specific IgG include inhibition of infected erythrocyte (IE) sequestration and opsonization of IEs for cell-mediated destruction. IgG glycosylation modulates antibody functionality, with increased affinity to FcγRIIIa for IgG lacking fucose in the Fc region (Fc-afucosylation). We report here that selective Fc-afucosylation of PfEMP1-specific IgG1 increases with age in P. falciparum-exposed children and is associated with reduced risk of anemia, independent of the IgG levels. A similar association was found for children having PfEMP1-specific IgG1 inducing multiple effector functions against IEs, particularly those associated with antibody-dependent cellular cytotoxicity (ADCC) by NK cells. Our findings provide new insights regarding protective immunity to P. falciparum malaria and highlight the importance of cell-mediated destruction of IgG-opsonized IEs.

摘要

对疟疾的保护性免疫依赖于获得寄生虫特异性抗体,其中恶性疟原虫红细胞膜蛋白1(PfEMP1)是最重要的靶抗原之一。PfEMP1特异性IgG的效应功能包括抑制感染红细胞(IE)的滞留以及对IE进行调理作用以便通过细胞介导的方式进行破坏。IgG糖基化调节抗体功能,Fc区域缺乏岩藻糖的IgG(Fc-去岩藻糖基化)对FcγRIIIa的亲和力增加。我们在此报告,在暴露于恶性疟原虫的儿童中,PfEMP1特异性IgG1的选择性Fc-去岩藻糖基化随年龄增长而增加,并且与贫血风险降低相关,这与IgG水平无关。对于具有PfEMP1特异性IgG1且能诱导针对IE的多种效应功能的儿童,尤其是那些与NK细胞介导的抗体依赖性细胞毒性(ADCC)相关的儿童,也发现了类似的关联。我们的研究结果为恶性疟原虫疟疾的保护性免疫提供了新的见解,并强调了细胞介导的对IgG调理的IE破坏的重要性。

https://cdn.ncbi.nlm.nih.gov/pmc/blobs/031c/11696684/960c936a96ea/41467_2024_55543_Fig1_HTML.jpg

文献AI研究员

20分钟写一篇综述,助力文献阅读效率提升50倍。

立即体验

用中文搜PubMed

大模型驱动的PubMed中文搜索引擎

马上搜索

文档翻译

学术文献翻译模型,支持多种主流文档格式。

立即体验