Suppr超能文献

通过INHBE/TNF-β途径对Y盒结合蛋白-1介导的非酒精性脂肪性肝病脂质代谢和氧化应激调节的机制性见解。

Mechanistic insights into Y-Box binding protein-1 mediated regulation of lipid metabolism and oxidative stress in NAFLD via INHBE/TNF-β pathway.

作者信息

Ren Zhi, Wang Rui, Wei Jun, Ma Zhenzeng, Ke Xiquan

机构信息

The Gastroenterology Department, First Affiliated Hospital of Bengbu Medical University, Bengbu, Anhui, China.

The Oncology Department, First Affiliated Hospital of Bengbu Medical University, Bengbu, Anhui, China.

出版信息

Biomol Biomed. 2025 May 8;25(7):1528-1539. doi: 10.17305/bb.2024.11249.

Abstract

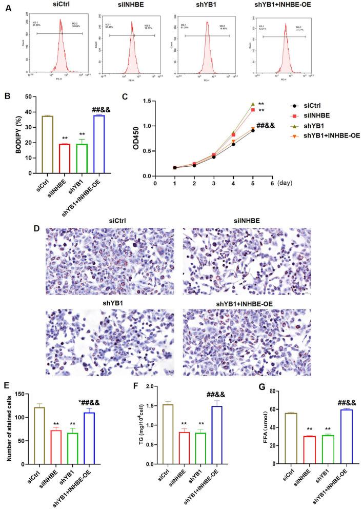
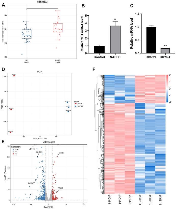
Nonalcoholic fatty liver disease (NAFLD) is a prevalent liver disorder that has emerged as a significant public health concern. This study aimed to investigate the mechanisms by which Y-box binding protein-1 (YB1) knockdown influences lipid metabolism and oxidative stress in palmitic acid (PA)-induced NAFLD LO2 cells. The expression of YB1 was analyzed using the GSE89632 dataset from the Gene Expression Omnibus (GEO) database. RNA sequencing was performed, followed by Gene Ontology (GO), Kyoto Encyclopedia of Genes and Genomes (KEGG) pathway analyses, and protein-protein interaction (PPI) network analyses to identify differentially expressed genes (DEGs). Quantitative real-time PCR (QRT-PCR), Western blotting, flow cytometry, and various biochemical assays were used to evaluate gene expression, lipid accumulation, and oxidative stress. Our results demonstrated that YB1 is highly expressed in NAFLD. RNA sequencing revealed 798 DEGs between the shCtrl and shYB1 groups, with 190 genes upregulated and 608 genes downregulated. Notably, we observed an increase in Inhibin beta E (INHBE) expression, while EGR1, GDF15, NUPR1, and FOSB were decreased in NAFLD LO2 cells. YB1 knockdown, particularly when combined with INHBE suppression, significantly enhanced cell viability, improved lipid metabolism, and reduced reactive oxygen species (ROS) accumulation and malondialdehyde (MDA) content. The downstream mechanism was primarily associated with TNF-β signaling. Specifically, we observed decreased levels of TGF-β1, p-Smad2, and p-Smad3 following YB1 and INHBE knockdown. Furthermore, INHBE overexpression reversed the beneficial effects induced by YB1 knockdown. In conclusion, YB1 knockdown improves lipid metabolism and reduces oxidative stress in NAFLD LO2 cells, largely through the INHBE/TNF-β signaling pathway. These findings provide valuable insights into novel therapeutic strategies for managing NAFLD.

摘要

非酒精性脂肪性肝病(NAFLD)是一种普遍存在的肝脏疾病,已成为一个重大的公共卫生问题。本研究旨在探讨Y盒结合蛋白1(YB1)敲低影响棕榈酸(PA)诱导的NAFLD LO2细胞脂质代谢和氧化应激的机制。使用来自基因表达综合数据库(GEO)的GSE89632数据集分析YB1的表达。进行RNA测序,随后进行基因本体(GO)、京都基因与基因组百科全书(KEGG)通路分析以及蛋白质-蛋白质相互作用(PPI)网络分析,以鉴定差异表达基因(DEG)。采用定量实时PCR(QRT-PCR)、蛋白质印迹法、流式细胞术和各种生化检测方法来评估基因表达、脂质积累和氧化应激。我们的结果表明,YB1在NAFLD中高表达。RNA测序显示,shCtrl组和shYB1组之间有798个DEG,其中190个基因上调,608个基因下调。值得注意的是,我们观察到在NAFLD LO2细胞中抑制素βE(INHBE)表达增加,而EGR1、GDF15、NUPR1和FOSB表达降低。YB1敲低,特别是与INHBE抑制联合时,显著提高细胞活力,改善脂质代谢,并减少活性氧(ROS)积累和丙二醛(MDA)含量。下游机制主要与TNF-β信号通路相关。具体而言,我们观察到YB1和INHBE敲低后TGF-β1、p-Smad2和p-Smad3水平降低。此外,INHBE过表达逆转了YB1敲低诱导的有益作用。总之,YB1敲低可改善NAFLD LO2细胞的脂质代谢并降低氧化应激,主要通过INHBE/TNF-β信号通路实现。这些发现为管理NAFLD的新治疗策略提供了有价值的见解。

https://cdn.ncbi.nlm.nih.gov/pmc/blobs/99c3/12097399/d33caca75acc/bb-2024-11249f1.jpg

文献AI研究员

20分钟写一篇综述,助力文献阅读效率提升50倍。

立即体验

用中文搜PubMed

大模型驱动的PubMed中文搜索引擎

马上搜索

文档翻译

学术文献翻译模型,支持多种主流文档格式。

立即体验