Suppr超能文献

综合组学在髋关节置换术后假体无菌性松动中的应用

Application of integrated omics in aseptic loosening of prostheses after hip replacement.

作者信息

Liu Yun-Ke, Dong Yong-Hui, Liang Xia-Ming, Qiang Shuo, Li Meng-En, Sun Zhuang, Zhao Xin, Yan Zhi-Hua, Zheng Jia

机构信息

Department of Orthopedics, People's Hospital of Zhengzhou University, Zhengzhou, Henan 450003, P.R. China.

出版信息

Mol Med Rep. 2025 Mar;31(3). doi: 10.3892/mmr.2025.13430. Epub 2025 Jan 3.

Abstract

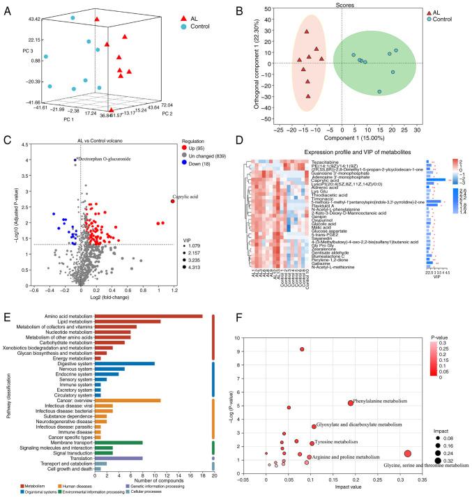
Aseptic loosening (AL) of artificial hip joints is the most common complication following hip replacement surgery. A total of eight patients diagnosed with AL following total hip arthroplasty (THA) undergoing total hip replacement and eight control patients diagnosed with avascular necrosis of femoral head (ANFH) or femoral neck fracture undergoing THA were enrolled. The samples of the AL group were from synovial tissue surrounding the lining/head/neck of the prosthesis, and the samples of the control group were from the synovium in the joint cavity. The present study utilized second‑generation high‑throughput sequencing and mass spectrometry to detect differentially expressed genes, proteins and metabolites in the samples, as well as Gene Ontology and Kyoto Encyclopedia of Genes and Genomes analysis. Key genes cytokine receptor‑like factor‑1 (CRLF1) and glutathione‑S transferase 1 (GSTM1) expression levels were verified by reverse transcription‑quantitative PCR and western blotting. The integrated transcriptomics, proteomics and untargeted metabolomics analyses revealed characteristic metabolite changes (biosynthesis of guanine, L‑glycine and adenosine) and decreased CRLF1 and GSTM1 in AL, which were primarily associated with amino acid metabolism and lipid metabolism. In summary, the present study may uncover the underlying mechanisms of AL pathology and provide stable and accurate biomarkers for early warning and diagnosis.

摘要

人工髋关节无菌性松动(AL)是髋关节置换术后最常见的并发症。本研究纳入了8例全髋关节置换术后诊断为AL的患者以及8例诊断为股骨头缺血性坏死(ANFH)或股骨颈骨折并接受全髋关节置换术的对照患者。AL组样本取自假体衬里/头部/颈部周围的滑膜组织,对照组样本取自关节腔滑膜。本研究利用第二代高通量测序和质谱技术检测样本中差异表达的基因、蛋白质和代谢物,并进行基因本体论和京都基因与基因组百科全书分析。通过逆转录定量PCR和蛋白质印迹法验证关键基因细胞因子受体样因子-1(CRLF1)和谷胱甘肽-S转移酶1(GSTM1)的表达水平。综合转录组学、蛋白质组学和非靶向代谢组学分析揭示了AL中特征性代谢物变化(鸟嘌呤、L-甘氨酸和腺苷的生物合成)以及CRLF1和GSTM1的降低,这些主要与氨基酸代谢和脂质代谢相关。总之,本研究可能揭示AL病理的潜在机制,并为早期预警和诊断提供稳定、准确的生物标志物。

https://cdn.ncbi.nlm.nih.gov/pmc/blobs/3843/11726296/f8fec9429634/mmr-31-03-13430-g00.jpg

文献AI研究员

20分钟写一篇综述,助力文献阅读效率提升50倍。

立即体验

用中文搜PubMed

大模型驱动的PubMed中文搜索引擎

马上搜索

文档翻译

学术文献翻译模型,支持多种主流文档格式。

立即体验