Suppr超能文献

全人源抗Nrp-1抗体对非小细胞肺癌的体内外治疗作用。

Therapeutic effect of fully human anti-Nrp-1 antibody on non-small cell lung cancer in vivo and in vitro.

作者信息

Zhang Bo, Liu Qin, Li Lin, Ye Yingchun, Guo Xiyuan, Xu Wenfeng, Chen Ligang, Mo Xianming, Nian Siji, Yuan Qing

机构信息

Public Center of Experimental Technology, The School of Basic Medical Sciences, Southwest Medical University, Luzhou, 646000, Sichuan Province, China.

Clinical Laboratory, Female and Child Health Care and Family Planning Service Center, Binhai New Area, Tianjin, 300450, China.

出版信息

Cancer Immunol Immunother. 2025 Jan 3;74(2):50. doi: 10.1007/s00262-024-03893-1.

Abstract

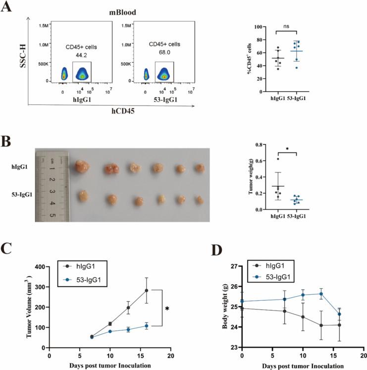
Although immune checkpoint inhibitors have changed the treatment paradigm for non-small cell lung cancer (NSCLC), not all patients benefit from them. Therefore, there is an urgent need to explore novel immune checkpoint inhibitors. Neuropilin-1 (Nrp-1) is a unique immune checkpoint capable of exerting antitumor effects through CD8 T cells. It is also a T-cell memory checkpoint that regulates long-term antitumor immunity. However, its role in NSCLC remains unclear. The aim of this study was to develop a fully human anti-Nrp-1 antibody with therapeutic effects against NSCLC in vitro and in vivo. We screened and constructed of a high-affinity anti-Nrp-1 IgG antibody from a constructed high-capacity fully human single-chain fragment variable (scFv) phage library. This novel anti-Nrp-1 IgG antibody partially restored the killing function of exhausted CD8 T cells in malignant pleural fluid in vitro. Co-culture of peripheral blood mononuclear cells (PBMC) with A549 and the addition of anti-Nrp1-IgG enhanced the killing of A549 target cells, leading to an increase in late-stage apoptosis of target cells. Importantly, anti-Nrp1-IgG treatment significantly reduced tumor volume in a mouse model of lung cancer with humanized immune system. These findings suggest that 53-IgG has a promising application as a potent Nrp-1-targeting agent in NSCLC immunotherapy.

摘要

尽管免疫检查点抑制剂已经改变了非小细胞肺癌(NSCLC)的治疗模式,但并非所有患者都能从中获益。因此,迫切需要探索新型免疫检查点抑制剂。神经纤毛蛋白-1(Nrp-1)是一种独特的免疫检查点,能够通过CD8 T细胞发挥抗肿瘤作用。它也是一个调节长期抗肿瘤免疫的T细胞记忆检查点。然而,其在NSCLC中的作用仍不清楚。本研究的目的是开发一种在体外和体内均对NSCLC具有治疗作用的全人源抗Nrp-1抗体。我们从构建的大容量全人源单链可变片段(scFv)噬菌体文库中筛选并构建了一种高亲和力抗Nrp-1 IgG抗体。这种新型抗Nrp-1 IgG抗体在体外部分恢复了恶性胸腔积液中耗竭的CD8 T细胞的杀伤功能。外周血单核细胞(PBMC)与A549共培养并添加抗Nrp1-IgG增强了对A549靶细胞的杀伤,导致靶细胞晚期凋亡增加。重要的是,抗Nrp1-IgG治疗在人源化免疫系统肺癌小鼠模型中显著减小了肿瘤体积。这些发现表明,53-IgG作为一种有效的靶向Nrp-1的药物在NSCLC免疫治疗中具有广阔的应用前景。

https://cdn.ncbi.nlm.nih.gov/pmc/blobs/3768/11699024/46e0d6355b0f/262_2024_3893_Fig1_HTML.jpg

文献AI研究员

20分钟写一篇综述,助力文献阅读效率提升50倍。

立即体验

用中文搜PubMed

大模型驱动的PubMed中文搜索引擎

马上搜索

文档翻译

学术文献翻译模型,支持多种主流文档格式。

立即体验