Suppr超能文献

内皮细胞-切除修复交叉互补基因1(Ercc1)DNA修复缺陷引发血脑屏障功能障碍。

Endothelial-Ercc1 DNA repair deficiency provokes blood-brain barrier dysfunction.

作者信息

Hansen Cathrin E, Vacondio Davide, van der Molen Lennart, Jüttner Annika A, Fung Wing Ka, Karsten Manon, van Het Hof Bert, Fontijn Ruud D, Kooij Gijs, Witte Maarten E, Roks Anton J M, de Vries Helga E, Mulder Inge, de Wit Nienke M

机构信息

Amsterdam UMC location Vrije Universiteit Amsterdam, Department of Molecular Cell Biology and Immunology, De Boelelaan 1117, 1081 HV, Amsterdam, The Netherlands.

Amsterdam Neuroscience, Amsterdam UMC, Amsterdam, The Netherlands.

出版信息

Cell Death Dis. 2025 Jan 3;16(1):1. doi: 10.1038/s41419-024-07306-0.

Abstract

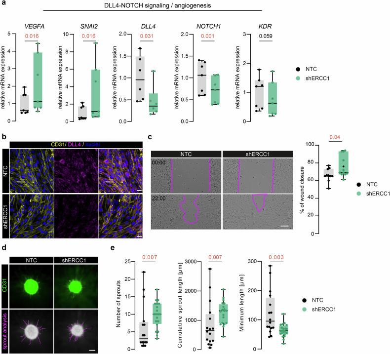
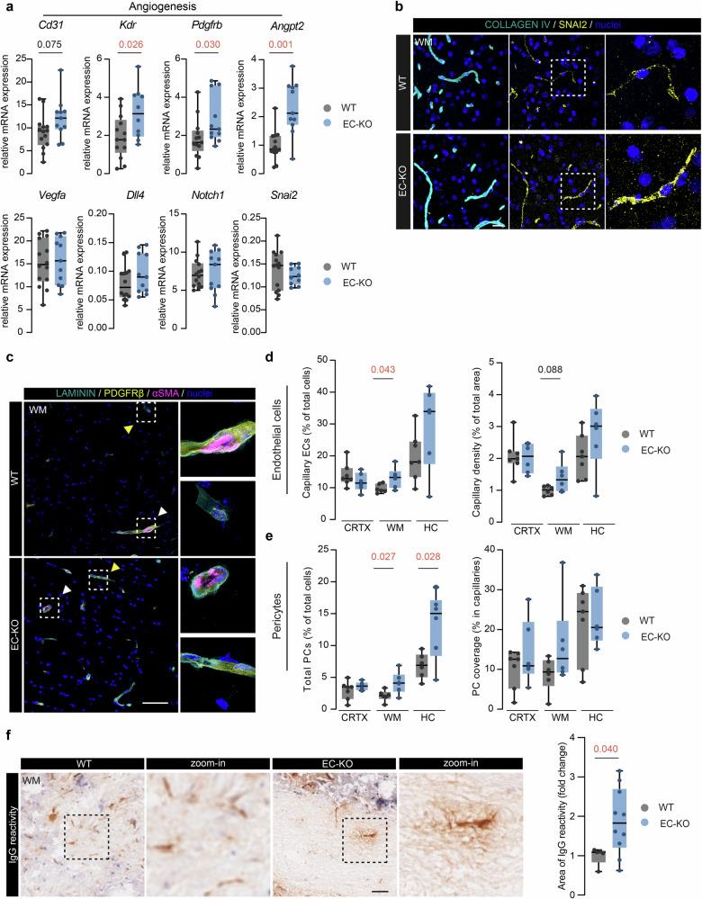
Aging of the brain vasculature plays a key role in the development of neurovascular and neurodegenerative diseases, thereby contributing to cognitive impairment. Among other factors, DNA damage strongly promotes cellular aging, however, the role of genomic instability in brain endothelial cells (EC) and its potential effect on brain homeostasis is still largely unclear. We here investigated how endothelial aging impacts blood-brain barrier (BBB) function by using excision repair cross complementation group 1 (ERCC1)-deficient human brain ECs and an EC-specific Ercc1 knock out (EC-KO) mouse model. In vitro, ERCC1-deficient brain ECs displayed increased senescence-associated secretory phenotype expression, reduced BBB integrity, and higher sprouting capacities due to an underlying dysregulation of the Dll4-Notch pathway. In line, EC-KO mice showed more P21 cells, augmented expression of angiogenic markers, and a concomitant increase in the number of brain ECs and pericytes. Moreover, EC-KO mice displayed BBB leakage and enhanced cell adhesion molecule expression accompanied by peripheral immune cell infiltration into the brain. These findings were confined to the white matter, suggesting a regional susceptibility. Collectively, our results underline the role of endothelial aging as a driver of impaired BBB function, endothelial sprouting, and increased immune cell migration into the brain, thereby contributing to impaired brain homeostasis as observed during the aging process.

摘要

脑血管老化在神经血管疾病和神经退行性疾病的发展中起关键作用,从而导致认知障碍。在其他因素中,DNA损伤强烈促进细胞衰老,然而,基因组不稳定在脑内皮细胞(EC)中的作用及其对脑稳态的潜在影响仍在很大程度上不清楚。我们在此使用切除修复交叉互补组1(ERCC1)缺陷的人脑内皮细胞和内皮细胞特异性Ercc1基因敲除(EC-KO)小鼠模型,研究内皮细胞衰老如何影响血脑屏障(BBB)功能。在体外,ERCC1缺陷的脑内皮细胞表现出衰老相关分泌表型表达增加、血脑屏障完整性降低以及由于Dll4-Notch通路的潜在失调而具有更高的血管生成能力。同样,EC-KO小鼠显示出更多的P21细胞、血管生成标志物表达增加,并且脑内皮细胞和周细胞数量随之增加。此外,EC-KO小鼠表现出血脑屏障渗漏和细胞粘附分子表达增强,并伴有外周免疫细胞浸润到脑内。这些发现仅限于白质,表明存在区域易感性。总的来说,我们的结果强调了内皮细胞衰老作为血脑屏障功能受损、内皮细胞血管生成和免疫细胞向脑内迁移增加的驱动因素的作用,从而导致在衰老过程中观察到的脑稳态受损。

https://cdn.ncbi.nlm.nih.gov/pmc/blobs/2899/11698980/7977b1dd4b29/41419_2024_7306_Fig1_HTML.jpg

文献AI研究员

20分钟写一篇综述,助力文献阅读效率提升50倍。

立即体验

用中文搜PubMed

大模型驱动的PubMed中文搜索引擎

马上搜索

文档翻译

学术文献翻译模型,支持多种主流文档格式。

立即体验