Suppr超能文献

免疫相关基因SOX10影响胰腺癌中的铁死亡,并通过靶向CMTM7介导的Wnt/β-连环蛋白信号通路促进肿瘤进展。

Immune-related gene SOX10 affects ferroptosis in pancreatic cancer and facilitates tumor progression by targeting CMTM7-mediated Wnt/β-catenin signaling pathway.

作者信息

Jiang Guixing, Wu Bicheng, Wang Kaikai, Pu Xiaofan, Zhou Senhao, Zhong Xin, Liu Xiaolong, Wang Suihan, Lin Tianyu

机构信息

Department of General Surgery, Sir Run Run Shaw Hospital, School of Medicine, Zhejiang University, Hangzhou, 310000, China.

The First School of Medicine, School of Information and Engineering, Wenzhou Medical University, Wenzhou, 325000, China.

出版信息

Eur J Med Res. 2025 Jan 4;30(1):5. doi: 10.1186/s40001-024-02177-9.

Abstract

OBJECTIVES

SOX10 is crucially implicated in various cancer, yet the regulatory role in pancreatic cancer (PC) remains enigmatic. Underlying molecular mechanisms of SOX10 in PC were explored in our study.

METHODS

Relationships between SOX10 and immune landscape were estimated using bioinformatic approaches. The expression of SOX10 and CMTM7 was analyzed using quantitative real-time polymerase chain reaction and western blot. To assess cell functions, cell counting kit-8, flow cytometry, scratch test, and Transwell assays were performed. Dual-luciferase assay was performed to confirm the target-binding relationship of SOX10 and CMTM7. After knocking down SOX10 using lentiviral transfection, SOX10 action on Wnt/β-catenin pathway and ferroptosis, as well as its anti-tumor activity in tumor-bearing mice were explored.

RESULTS

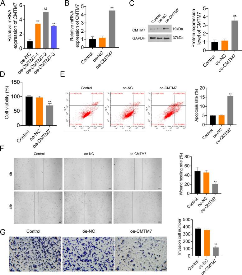
SOX10 was significantly correlated with immune infiltrations, checkpoints, and characteristics in PC. Mechanically, SOX10 level was increased and CMTM7 was down-regulated in both PANC-1 cells and PC tissues. When SOX10 was downregulated or CMTM7 was overexpressed, it notably hindered the cells' activity, while also promoting cell apoptosis in vitro. Meanwhile, CMTM7 is regulated by SOX10 in the downstream, and its silencing significantly reversed the inhibition of sh-SOX10 on PANC-1 cells growth and Wnt/β-catenin pathway. Furthermore, overexpression of CMTM7 induced ferroptosis in PC by inhibiting the Wnt/β-catenin pathway. More interestingly, by targeting CMTM7-mediated Wnt/β-catenin signaling pathway, the knockdown of SOX10 was confirmed to induce ferroptosis in PC and suppress tumor progression in vivo.

CONCLUSIONS

SOX10 is deemed as an immune-related gene. Its knockdown induces ferroptosis in PC and suppresses tumor progression via CMTM7-mediated Wnt/β-catenin pathway.

摘要

目的

SOX10在多种癌症中具有关键作用,但其在胰腺癌(PC)中的调控作用仍不清楚。本研究探讨了SOX10在PC中的潜在分子机制。

方法

采用生物信息学方法评估SOX10与免疫格局之间的关系。使用定量实时聚合酶链反应和蛋白质免疫印迹法分析SOX10和CMTM7的表达。为评估细胞功能,进行了细胞计数试剂盒-8、流式细胞术、划痕试验和Transwell试验。进行双荧光素酶试验以确认SOX10与CMTM7的靶标结合关系。使用慢病毒转染敲低SOX10后,探讨了SOX10对Wnt/β-连环蛋白通路和铁死亡的作用,以及其在荷瘤小鼠中的抗肿瘤活性。

结果

SOX10与PC中的免疫浸润、检查点和特征显著相关。机制上,PANC-1细胞和PC组织中SOX10水平升高而CMTM7下调。当SOX10下调或CMTM7过表达时,显著阻碍细胞活性,同时在体外促进细胞凋亡。同时,CMTM7在下游受SOX10调控,其沉默显著逆转了sh-SOX10对PANC-1细胞生长和Wnt/β-连环蛋白通路的抑制作用。此外,CMTM7的过表达通过抑制Wnt/β-连环蛋白通路诱导PC中的铁死亡。更有趣的是,通过靶向CMTM7介导的Wnt/β-连环蛋白信号通路,证实敲低SOX10可诱导PC中的铁死亡并抑制体内肿瘤进展。

结论

SOX10被认为是一个免疫相关基因。其敲低可诱导PC中的铁死亡,并通过CMTM7介导的Wnt/β-连环蛋白通路抑制肿瘤进展。

https://cdn.ncbi.nlm.nih.gov/pmc/blobs/a632/11699706/5eef090b6085/40001_2024_2177_Fig1_HTML.jpg

文献AI研究员

20分钟写一篇综述,助力文献阅读效率提升50倍。

立即体验

用中文搜PubMed

大模型驱动的PubMed中文搜索引擎

马上搜索

文档翻译

学术文献翻译模型,支持多种主流文档格式。

立即体验