Suppr超能文献

一种表面电荷减少的溶瘤腺病毒5型兼具降低的毒性和改善的肿瘤靶向性。

An oncolytic HAdV-5 with reduced surface charge combines diminished toxicity and improved tumor targeting.

作者信息

Wienen Frederik, Nilson Robin, Allmendinger Ellen, Peters Sarah, Barth Thomas F E, Kochanek Stefan, Krutzke Lea

机构信息

Department of Gene Therapy, Ulm University, 89081 Ulm, Germany.

Department of Clinical Chemistry, Ulm University Medical Center, 89081 Ulm, Germany.

出版信息

Mol Ther Oncol. 2024 Nov 23;32(4):200909. doi: 10.1016/j.omton.2024.200909. eCollection 2024 Dec 19.

Abstract

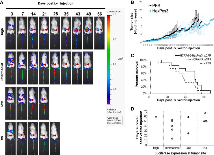
Human adenovirus type 5 (HAdV-5)-based oncolytic viruses hold significant promise for anti-cancer therapy. However, poor tumor-targeting and off-target organ transduction after systemic administration limit their therapeutic efficacy. In addition, the strong liver tropism of HAdV-5-based vectors poses the risk of hepatotoxicity. By genetic modification of the major capsid protein hexon we generated a HAdV-5-based oncolytic vector (HAdV-5-HexPos3) with reduced negative surface charge. Coxsackie and adenovirus receptor (CAR) binding-ablated (ΔCAR) HAdV-5-HexPos3_ΔCAR exhibited superior and CAR-independent transduction of various cancer cell lines , further enhanced in the presence of HAdV-5 naive murine plasma. Upon intravenous administration into tumor-bearing immunodeficient NSG mice, replication-deficient HAdV-5-HexPos3_ΔCAR vector particles showed significantly reduced off-target organ tropism in all tissues analyzed, including the liver. Moreover, we detected a significantly increased intratumoral vector load for HAdV-5-HexPos3_ΔCAR, leading to a 29-fold elevated tumor-to-liver ratio compared with a control vector with unmodified hexon. Intravenous injection of a conditionally replicating hexon-unmodified control vector induced severe hepatotoxicity in tumor-bearing NSG mice, while a conditionally replicating HAdV-5-HexPos3_ΔCAR vector was well tolerated and resulted in intratumoral vector presence for up to 56 days. HAdV-5-HexPos3_ΔCAR represents a promising vector platform for the generation of HAdV-5-based oncolytic viruses with reduced systemic toxicity and improved therapeutic efficacy.

摘要

基于人5型腺病毒(HAdV-5)的溶瘤病毒在抗癌治疗方面具有巨大潜力。然而,全身给药后肿瘤靶向性差和非靶向器官转导限制了它们的治疗效果。此外,基于HAdV-5的载体对肝脏的强烈嗜性带来了肝毒性风险。通过对主要衣壳蛋白六邻体进行基因改造,我们构建了一种表面负电荷减少的基于HAdV-5的溶瘤载体(HAdV-5-HexPos3)。与柯萨奇病毒和腺病毒受体(CAR)结合缺失(ΔCAR)的HAdV-5-HexPos3_ΔCAR对各种癌细胞系表现出卓越的、不依赖CAR的转导能力,在存在野生型HAdV-5小鼠血浆的情况下进一步增强。将复制缺陷型HAdV-5-HexPos3_ΔCAR载体颗粒静脉注射到荷瘤免疫缺陷NSG小鼠体内后,在所有分析的组织(包括肝脏)中,非靶向器官嗜性显著降低。此外,我们检测到HAdV-5-HexPos3_ΔCAR的肿瘤内载体载量显著增加,与衣壳蛋白未修饰的对照载体相比,肿瘤与肝脏的比例提高了29倍。静脉注射条件性复制的衣壳蛋白未修饰对照载体在荷瘤NSG小鼠中诱导了严重的肝毒性,而条件性复制的HAdV-5-HexPos3_ΔCAR载体耐受性良好,肿瘤内载体可存在长达56天。HAdV-5-HexPos3_ΔCAR代表了一个有前景的载体平台,可用于构建基于HAdV-5的溶瘤病毒,降低全身毒性并提高治疗效果。

https://cdn.ncbi.nlm.nih.gov/pmc/blobs/4755/11699628/36a5aaed0bd8/fx1.jpg

文献AI研究员

20分钟写一篇综述,助力文献阅读效率提升50倍。

立即体验

用中文搜PubMed

大模型驱动的PubMed中文搜索引擎

马上搜索

文档翻译

学术文献翻译模型,支持多种主流文档格式。

立即体验