Suppr超能文献

通过用mRNA工程化以表达靶向EphA2的嵌合抗原受体(CAR)的自然杀伤(NK)细胞增强抗肉瘤免疫力。

Enhancement of anti-sarcoma immunity by NK cells engineered with mRNA for expression of a EphA2-targeted CAR.

作者信息

Lam Pui Yeng, Omer Natacha, Wong Josh K M, Tu Cui, Alim Louisa, Rossi Gustavo R, Victorova Maria, Tompkins Hannah, Lin Cheng-Yu, Mehdi Ahmed M, Choo Amos, Elliott Melissa R, Coleborn Elaina, Sun Jane, Mercer Timothy, Vittorio Orazio, Dobson Lachlan J, McLellan Alexander D, Brooks Andrew, Tuong Zewen Kelvin, Cheetham Seth W, Nicholls Wayne, Souza-Fonseca-Guimaraes Fernando

机构信息

Frazer Institute, Faculty of Medicine, The University of Queensland, Woolloongabba, Queensland, Australia.

Queensland Children's Hospital, Brisbane, Queensland, Australia.

出版信息

Clin Transl Med. 2025 Jan;15(1):e70140. doi: 10.1002/ctm2.70140.

Abstract

BACKGROUND

Paediatric sarcomas, including rhabdomyosarcoma, Ewing sarcoma and osteosarcoma, represent a group of malignancies that significantly contribute to cancer-related morbidity and mortality in children and young adults. These cancers share common challenges, including high rates of metastasis, recurrence or treatment resistance, leading to a 5-year survival rate of approximately 20% for patients with advanced disease stages. Despite the critical need, therapeutic advancements have been limited over the past three decades. The advent of chimeric antigen receptor (CAR)-based immunotherapies offers a promising avenue for novel treatments. However, CAR-T cells have faced significant challenges and limited success in treating solid tumours due to issues such as poor tumour infiltration, immunosuppressive tumour microenvironments and off-target effects. In contrast, the adaptation of CAR technology for natural killer (NK) cells has demonstrated potential in both haematological and solid tumours, suggesting a new therapeutic strategy for paediatric sarcomas.

METHODS

This study developed and validated a novel CAR-NK cell therapy targeting the ephrin type-A receptor-2 (EphA2) antigen, which is highly expressed in various paediatric sarcomas.

RESULTS

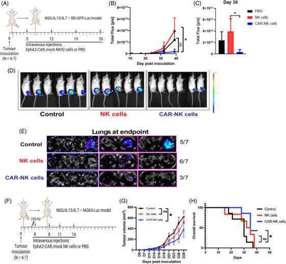
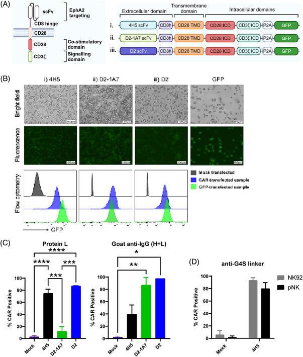
CAR expression was successfully detected on the surface of NK cells post-electroporation, indicating successful transfection. Significantly, EphA2-specific CAR-NK cells demonstrated enhanced cytotoxic activity against several paediatric sarcoma cell lines in vitro, including those of rhabdomyosarcoma, Ewing sarcoma and osteosarcoma, compared to unmodified NK cells. Transient messenger RNA (mRNA) transfection of NK cells is a safe approach in genetic engineering, with further chemical modifications to mRNA enhancing stability of temporal EphA2-CAR expression in NK cells, thereby promoting prolonged protein expression. Additionally, in vivo EphA2-CAR-NK cells showed promising anti-cancer activity in rhabdomyosarcoma and osteosarcoma mouse models.

CONCLUSIONS

The study provides a foundational basis for the clinical evaluation of EphA2-targeted CAR-NK cell therapy across a spectrum of paediatric sarcomas. The enhanced anti-tumour effects observed in vitro/vivo suggests potential for improved therapeutic outcomes in hard-to-cure paediatric sarcomas.

KEY POINTS

Addressing unmet clinical needs in paediatric Sarcomas. Paediatric sarcomas, including rhabdomyosarcoma, Ewing sarcoma, and osteosarcoma, exhibit poor survival rates in advanced disease stages. The lack of significant therapeutic progress over the past three decades necessitates innovative treatment approaches. Advancing immunotherapy with CAR-NK cells. Natural killer (NK) cells modified with chimeric antigen receptors (CARs) represent a promising strategy to overcome the limitations of CAR-T cells, particularly in solid tumours. CAR-NK cells are associated with enhanced tumour targeting, reduced off-target effects, and improved safety profiles. EphA2 as a therapeutic target. EphA2, a receptor overexpressed in multiple paediatric sarcomas, is identified as a viable target for CAR-based immunotherapy due to its critical role in tumour progression and angiogenesis. Innovations in mRNA-based engineering. This study demonstrates the feasibility of transient mRNA transfection to engineer NK cells for CAR expression, offering a non-integrative and safer alternative to viral transduction. Enhancements in mRNA stability through chemical modifications, can further optimise protein expression. Preclinical efficacy of EphA2-CAR NK cells. EphA2-specific CAR-NK cells exhibit superior cytotoxicity against sarcoma cell lines in vitro and demonstrate significant anti-tumour activity in in vivo mouse models of rhabdomyosarcoma and osteosarcoma. Clinical translation potential. The findings establish a strong preclinical rationale for the clinical evaluation of EphA2-targeted CAR-NK therapy as a novel immunotherapeutic option for paediatric sarcomas. Future research directions: Combining EphA2-CAR NK cells with immune checkpoint inhibitors or other immunomodulatory agents could further enhance therapeutic outcomes and durability. Advanced preclinical models mimicking human tumour microenvironments are needed to refine and optimise this therapeutic approach.

摘要

背景

小儿肉瘤,包括横纹肌肉瘤、尤因肉瘤和骨肉瘤,是一组恶性肿瘤,在儿童和年轻成人中,对癌症相关的发病率和死亡率有显著影响。这些癌症面临着共同的挑战,包括高转移率、复发率或治疗耐药性,导致晚期疾病患者的5年生存率约为20%。尽管迫切需要,但在过去三十年中,治疗进展有限。嵌合抗原受体(CAR)免疫疗法的出现为新型治疗提供了一条有前景的途径。然而,由于肿瘤浸润差、免疫抑制性肿瘤微环境和脱靶效应等问题,CAR-T细胞在治疗实体瘤方面面临重大挑战且成功率有限。相比之下,将CAR技术应用于自然杀伤(NK)细胞在血液系统肿瘤和实体瘤中均显示出潜力,为小儿肉瘤提供了一种新的治疗策略。

方法

本研究开发并验证了一种针对 EphA2 抗原的新型 CAR-NK 细胞疗法,该抗原在多种小儿肉瘤中高表达。

结果

电穿孔后成功在 NK 细胞表面检测到 CAR 表达,表明转染成功。值得注意的是,与未修饰的 NK 细胞相比,EphA2 特异性 CAR-NK 细胞在体外对几种小儿肉瘤细胞系,包括横纹肌肉瘤、尤因肉瘤和骨肉瘤细胞系,表现出增强的细胞毒性活性。NK 细胞的瞬时信使核糖核酸(mRNA)转染是基因工程中的一种安全方法,对 mRNA 进行进一步化学修饰可增强 NK 细胞中 EphA2-CAR 表达的时间稳定性,从而促进蛋白质的持续表达。此外,体内 EphA2-CAR-NK 细胞在横纹肌肉瘤和骨肉瘤小鼠模型中显示出有前景的抗癌活性。

结论

该研究为针对多种小儿肉瘤的 EphA2 靶向 CAR-NK 细胞疗法的临床评估提供了基础依据。在体外/体内观察到的增强的抗肿瘤作用表明,在难以治愈的小儿肉瘤中改善治疗结果具有潜力。

关键点

解决小儿肉瘤未满足的临床需求。小儿肉瘤,包括横纹肌肉瘤、尤因肉瘤和骨肉瘤,在晚期疾病阶段生存率低。过去三十年缺乏显著的治疗进展,需要创新的治疗方法。推进 CAR-NK 细胞免疫疗法。用嵌合抗原受体(CAR)修饰的自然杀伤(NK)细胞是克服 CAR-T 细胞局限性的一种有前景的策略,特别是在实体瘤中。CAR-NK 细胞具有增强的肿瘤靶向性、降低的脱靶效应和更好的安全性。EphA2 作为治疗靶点。EphA2 是一种在多种小儿肉瘤中过表达的受体,由于其在肿瘤进展和血管生成中的关键作用,被确定为基于 CAR 的免疫疗法的可行靶点。基于 mRNA 的工程创新。本研究证明了瞬时 mRNA 转染用于工程化 NK 细胞以表达 CAR 的可行性,为病毒转导提供了一种非整合且更安全的替代方法。通过化学修饰增强 mRNA 稳定性可进一步优化蛋白质表达。EphA2-CAR NK 细胞的临床前疗效。EphA2 特异性 CAR-NK 细胞在体外对肉瘤细胞系表现出卓越的细胞毒性,并在横纹肌肉瘤和骨肉瘤的体内小鼠模型中显示出显著的抗肿瘤活性。临床转化潜力。这些发现为 EphA2 靶向 CAR-NK 疗法作为小儿肉瘤的新型免疫治疗选择的临床评估建立了强有力的临床前理论依据。未来研究方向:将 EphA2-CAR NK 细胞与免疫检查点抑制剂或其他免疫调节药物联合使用可能会进一步提高治疗效果和疗效持久性。需要先进的模拟人类肿瘤微环境的临床前模型来完善和优化这种治疗方法。

https://cdn.ncbi.nlm.nih.gov/pmc/blobs/6fe9/11705447/9634d22248fa/CTM2-15-e70140-g001.jpg

文献AI研究员

20分钟写一篇综述,助力文献阅读效率提升50倍。

立即体验

用中文搜PubMed

大模型驱动的PubMed中文搜索引擎

马上搜索

文档翻译

学术文献翻译模型,支持多种主流文档格式。

立即体验