Suppr超能文献

SMAD4通过PI3K/Akt信号通路调节LCK的表达,影响嵌合抗原受体T细胞的增殖。

SMAD4 Regulates the Expression of LCK Affecting Chimeric Antigen Receptor-T Cells Proliferation Through PI3K/Akt Signaling Pathway.

作者信息

Wan Rongxue, Fu Bowen, Fu Xiaokang, Liu Zengping, Simayi Nafeisha, Fu Yongshui, Liang Huaqin, Li Chengyao, Huang Wenhua

机构信息

Department of Transfusion Medicine, School of Biotechnology, Southern Medical University, Guangzhou, Guangdong, China.

Guangzhou Blood Center, Institute of Blood Transfusion and Hematology, Guangzhou Medical University, Guangzhou, Guangdong, China.

出版信息

J Cell Physiol. 2025 Jan;240(1):e31520. doi: 10.1002/jcp.31520.

Abstract

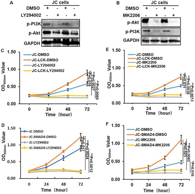
The proliferation of CAR-T cells was hindered and cannot play its killing function well in solid tumors. And yet the regulatory mechanism of CAR-T cell proliferation is not fully understood. Here, we showed that recombinant expression of CD19CAR in T cells significantly increased the basal activation level of CAR-T cells and LCK activation. Both LCK and SMAD4 were essential for CAR-T cells proliferation since over-express LCK or SMAD4 significantly promotes CAR-T cells proliferation, while knock-down LCK or SMAD4 expression inhibited the proliferation of CAR-T cells seriously. More cells go into apoptosis when knock-down LCK or SMAD4 expression, and the cell cycle was arrested in G2/M or S phase, respectively. Over-express LCK or SMAD4 significantly promotes phosphorylation of PI3K and Akt, while it was inhibited when cells were treated with PI3K and Akt inhibitors (LY294002 or MK2206). Further mechanism exploration experiments showed that SMAD4 bound on the promoter region of LCK regulating its expression. Taken together, we reported that the transcription factor SMAD4 regulated the expression of LCK and further involved in the PI3K/Akt signaling pathway to affect the proliferation of CAR-T cells.

摘要

嵌合抗原受体T细胞(CAR-T细胞)的增殖受到阻碍,在实体瘤中无法很好地发挥其杀伤功能。然而,CAR-T细胞增殖的调控机制尚未完全明确。在此,我们发现T细胞中CD19CAR的重组表达显著提高了CAR-T细胞的基础激活水平以及LCK的激活。LCK和SMAD4对CAR-T细胞的增殖均至关重要,因为过表达LCK或SMAD4可显著促进CAR-T细胞的增殖,而敲低LCK或SMAD4的表达则严重抑制CAR-T细胞的增殖。敲低LCK或SMAD4的表达时,更多细胞进入凋亡,细胞周期分别阻滞在G2/M期或S期。过表达LCK或SMAD4可显著促进PI3K和Akt的磷酸化,而用PI3K和Akt抑制剂(LY294002或MK2206)处理细胞时,这种促进作用受到抑制。进一步的机制探索实验表明,SMAD4结合在LCK的启动子区域调控其表达。综上所述,我们报道转录因子SMAD4调控LCK的表达,并进一步参与PI3K/Akt信号通路以影响CAR-T细胞的增殖。

https://cdn.ncbi.nlm.nih.gov/pmc/blobs/7384/11704455/008e64f0fcb2/JCP-240-0-g006.jpg

文献AI研究员

20分钟写一篇综述,助力文献阅读效率提升50倍。

立即体验

用中文搜PubMed

大模型驱动的PubMed中文搜索引擎

马上搜索

文档翻译

学术文献翻译模型,支持多种主流文档格式。

立即体验