Suppr超能文献

帕博利珠单抗在微卫星稳定、肿瘤突变负荷高的转移性结直肠癌中的疗效:基因组特征和临床结局

Efficacy of pembrolizumab in microsatellite-stable, tumor mutational burden-high metastatic colorectal cancer: genomic signatures and clinical outcomes.

作者信息

Yamaguchi K, Tsuchihashi K, Ueno S, Uehara K, Taguchi R, Ito M, Isobe T, Imajima T, Kitazono T, Tanoue K, Ohmura H, Akashi K, Baba E

机构信息

Department of Hematology, Oncology, and Cardiovascular Medicine, Kyushu University Hospital, Fukuoka, Japan; Department of Medical Education, Faculty of Medical Sciences, Kyushu University, Fukuoka, Japan.

Department of Hematology, Oncology, and Cardiovascular Medicine, Kyushu University Hospital, Fukuoka, Japan.

出版信息

ESMO Open. 2025 Jan;10(1):104108. doi: 10.1016/j.esmoop.2024.104108. Epub 2025 Jan 6.

Abstract

BACKGROUND

Pembrolizumab, an immune checkpoint inhibitor (ICI), shows significant survival benefits in patients with microsatellite instability-high (MSI-H) metastatic colorectal cancer (mCRC), but its efficacy in microsatellite-stable (MSS) mCRC is limited. Although ICIs are effective in tumor mutational burden-high (TMB-H) solid tumors, the impact on MSS-TMB-H mCRC, a rare subset within MSS mCRC, remains unclear.

MATERIALS AND METHODS

We conducted a retrospective analysis using clinical and genomic data from the Center for Cancer Genomics and Advanced Therapeutics (C-CAT) repository in Japan. Patients with MSS-TMB-H mCRC who underwent tissue-based comprehensive genomic profiling and were treated with pembrolizumab or other later-line therapies were included. Pembrolizumab's efficacy was compared with that of trifluridine/tipiracil (FTD/TPI) and regorafenib. Genomic profiles of MSS-TMB-H, MSI-H-TMB-H, and MSS-TMB-low (TMB-L) CRCs were analyzed across 71 cancer-related genes.

RESULTS

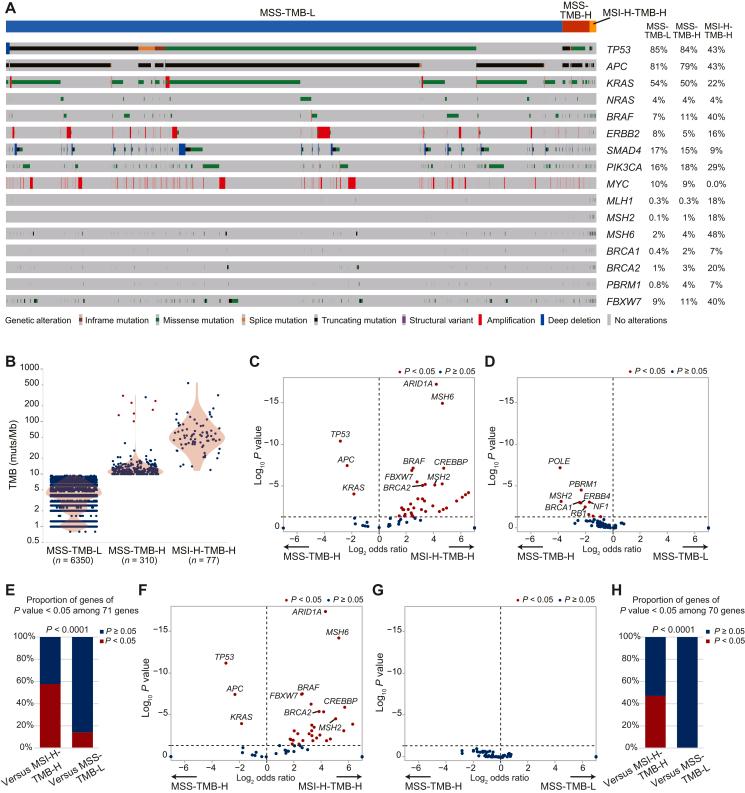
Among 127 TMB-H mCRC cases treated with pembrolizumab in the C-CAT repository, 77 were MSS and 50 were MSI-H. Pembrolizumab showed significantly shorter time to treatment failure (TTF) and overall survival (OS) in patients with MSS-TMB-H mCRC compared with those with MSI-H-TMB-H mCRC [median TTF 2.0 versus 10.6 months; hazard ratio (HR) 4.79, 95% confidence interval (CI) 2.65-8.64, median OS 4.5 versus 33.6 months; HR 9.86, 95% CI 3.93-24.77, both P < 0.0001]. Among MSS-TMB-H mCRC patients, 19 received pembrolizumab, 73 received FTD/TPI (±bevacizumab), and 18 received regorafenib as their first later-line therapy. Pembrolizumab showed significantly shorter TTF and OS compared with FTD/TPI (median TTF 1.6 versus 4.1 months; HR 2.66, 95% CI 1.41-5.02, P = 0.0017, median OS 5.4 versus 13.8 months; HR 2.42, 95% CI, 1.09-5.38, P = 0.025). Genomic analysis of 6737 CRCs revealed that MSS-TMB-H CRCs harbored fewer pathogenic alterations than MSI-H-TMB-H CRCs but had a profile similar to MSS-TMB-L CRCs.

CONCLUSIONS

Pembrolizumab may be less effective than FTD/TPI in later-line treatment of MSS-TMB-H mCRC, potentially due to genomic similarities between MSS-TMB-H and MSS-TMB-L CRC, suggesting the need for alternative therapeutic strategies in this subgroup.

摘要

背景

帕博利珠单抗是一种免疫检查点抑制剂(ICI),在微卫星高度不稳定(MSI-H)转移性结直肠癌(mCRC)患者中显示出显著的生存获益,但其在微卫星稳定(MSS)mCRC中的疗效有限。尽管ICI在肿瘤突变负荷高(TMB-H)实体瘤中有效,但对MSS-TMB-H mCRC(MSS mCRC中的一个罕见亚组)的影响仍不清楚。

材料与方法

我们使用日本癌症基因组学与先进治疗中心(C-CAT)数据库中的临床和基因组数据进行了一项回顾性分析。纳入接受基于组织的全面基因组分析并接受帕博利珠单抗或其他后续治疗的MSS-TMB-H mCRC患者。将帕博利珠单抗的疗效与曲氟尿苷/替匹嘧啶(FTD/TPI)和瑞戈非尼进行比较。对MSS-TMB-H、MSI-H-TMB-H和MSS-TMB低(TMB-L)结直肠癌的71个癌症相关基因的基因组图谱进行了分析。

结果

在C-CAT数据库中接受帕博利珠单抗治疗的127例TMB-H mCRC病例中,77例为MSS,50例为MSI-H。与MSI-H-TMB-H mCRC患者相比,帕博利珠单抗治疗的MSS-TMB-H mCRC患者的治疗失败时间(TTF)和总生存期(OS)显著缩短[中位TTF 2.0个月对10.6个月;风险比(HR)4.79,95%置信区间(CI)2.65-8.64,中位OS 4.5个月对33.6个月;HR 9.86,95%CI 3.93-24.77,P均<0.0001]。在MSS-TMB-H mCRC患者中,19例接受帕博利珠单抗治疗,73例接受FTD/TPI(±贝伐单抗)治疗,18例接受瑞戈非尼作为首次后续治疗。与FTD/TPI相比,帕博利珠单抗的TTF和OS显著缩短(中位TTF 1.6个月对4.1个月;HR 2.66,95%CI 1.41-5.02,P = 0.0017,中位OS 5.4个月对13.8个月;HR 2.42,95%CI 1.09-5.38,P = 0.025)。对6737例结直肠癌的基因组分析显示,MSS-TMB-H结直肠癌的致病性改变比MSI-H-TMB-H结直肠癌少,但图谱与MSS-TMB-L结直肠癌相似。

结论

在MSS-TMB-H mCRC的后续治疗中,帕博利珠单抗可能不如FTD/TPI有效,这可能是由于MSS-TMB-H和MSS-TMB-L结直肠癌之间的基因组相似性,提示该亚组需要替代治疗策略。

https://cdn.ncbi.nlm.nih.gov/pmc/blobs/df41/11758824/f58761727f53/gr1.jpg

文献AI研究员

20分钟写一篇综述,助力文献阅读效率提升50倍。

立即体验

用中文搜PubMed

大模型驱动的PubMed中文搜索引擎

马上搜索

文档翻译

学术文献翻译模型,支持多种主流文档格式。

立即体验