Suppr超能文献

水果提取物改善高脂饮食诱导的小鼠肥胖,并在体外减轻巨噬细胞诱导的脂肪细胞炎症。

Fruit Extract Ameliorates High-Fat Diet-Induced Obesity in Mice and Alleviates Macrophage-Induced Inflammation in Adipocytes In Vitro.

作者信息

Munkong Narongsuk, Jantarach Nattanida, Yoysungnoen Bhornprom, Lonan Piyanuch, Makjaroen Jiradej, Pearngam Phorutai, Kumpunya Sarinya, Ruxsanawet Kingkarnonk, Nanthawong Saharat, Somparn Poorichaya, Thim-Uam Arthid

机构信息

Department of Pathology, School of Medicine, University of Phayao, Phayao 56000, Thailand.

Applied Thai Traditional Medicine Program, School of Public Health, University of Phayao, Phayao 56000, Thailand.

出版信息

Antioxidants (Basel). 2024 Dec 5;13(12):1485. doi: 10.3390/antiox13121485.

Abstract

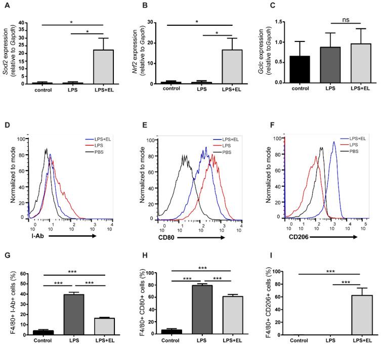
(EL) is a wild fruit known for containing several health-promoting compounds. This study aimed to evaluate the effects of EL fruit extract on high-fat diet (HFD)-induced obesity and lipopolysaccharide (LPS)-activated macrophages. Mice fed an HFD and given EL fruit extract for 10 weeks exhibited significantly lower body weight, reduced lipid accumulation, diminished oxidative stress in adipocytes, and decreased macrophage infiltration compared to those not receiving the EL extract. Moreover, the EL fruit extract activated the transcription factors and , initiating adipogenesis and modulating the expression of NF-κB/Nrf-2-induced target genes. This resulted in smaller adipocyte size, reduced inflammation, and less oxidative stress in HFD-fed mice. In vitro, the EL extract induced a shift in macrophage phenotype from M1 to M2, reduced IκBα/NF-κB phosphorylation, and effectively decreased energy production in macrophages by downregulating the expression of several proteins involved in glycolysis and the tricarboxylic acid cycle. This mechanistic study suggests that administering EL fruit extract could be an effective strategy for managing obesity and its associated pathologies.

摘要

(EL)是一种以含有多种促进健康的化合物而闻名的野生水果。本研究旨在评估EL果实提取物对高脂饮食(HFD)诱导的肥胖和脂多糖(LPS)激活的巨噬细胞的影响。与未接受EL提取物的小鼠相比,喂食HFD并给予EL果实提取物10周的小鼠体重显著降低,脂质积累减少,脂肪细胞中的氧化应激减轻,巨噬细胞浸润减少。此外,EL果实提取物激活了转录因子 和 ,启动脂肪生成并调节NF-κB/Nrf-2诱导的靶基因的表达。这导致喂食HFD的小鼠脂肪细胞尺寸变小、炎症减轻和氧化应激减少。在体外,EL提取物诱导巨噬细胞表型从M1向M2转变,减少IκBα/NF-κB磷酸化,并通过下调参与糖酵解和三羧酸循环的几种蛋白质的表达有效降低巨噬细胞中的能量产生。这项机制研究表明,给予EL果实提取物可能是管理肥胖及其相关病症的有效策略。

https://cdn.ncbi.nlm.nih.gov/pmc/blobs/eb3e/11673262/e0c02412ebd7/antioxidants-13-01485-g001.jpg

文献AI研究员

20分钟写一篇综述,助力文献阅读效率提升50倍。

立即体验

用中文搜PubMed

大模型驱动的PubMed中文搜索引擎

马上搜索

文档翻译

学术文献翻译模型,支持多种主流文档格式。

立即体验