Suppr超能文献

T细胞和早期T细胞前体(ETP)急性淋巴细胞白血病的蛋白质组学:成人和儿童ETP急性淋巴细胞白血病的预后模式

The Proteomics of T-Cell and Early T-Cell Precursor (ETP) Acute Lymphocytic Leukemia: Prognostic Patterns in Adult and Pediatric-ETP ALL.

作者信息

Hoff Fieke W, Sriraja Lourdes, Qiu Yihua, Jenkins Gaye N, Teachey David T, Wood Brent, Devidas Meenakshi, Shockley Shaina, Loh Mignon L, Petsalaki Evangelia, Kornblau Steven M, Horton Terzah M

机构信息

Department of Internal Medicine, UT Southwestern Medical Center, Dallas, TX 75390, USA.

European Molecular Biology Laboratory, Hinxton CB10 1SD, UK.

出版信息

Cancers (Basel). 2024 Dec 19;16(24):4241. doi: 10.3390/cancers16244241.

Abstract

BACKGROUND

The 5-year overall survival (OS) rates of T-cell lymphocytic leukemia (T-ALL) are better for children (>90%) compared to adults (~57%). The early T-cell precursor (ETP) T-ALL subtype is prognostically unfavorable in adults, but less significant in pediatric T-ALL, and the diagnosis and prognosis of "near"-ETP is controversial. We compared protein and RNA expression patterns in pediatric and adult T-ALL to identify prognostic subgroups, and to further characterize ETP and near-ETP T-ALL in both age groups.

METHODS

Protein expression was assessed using RPPA methodology for 321 target proteins in 361 T-ALL patient samples from 292 pediatrics and 69 adults, including 103 ETP-ALL. RNA-sequencing was performed on 81 pediatric T-ALL samples.

RESULTS

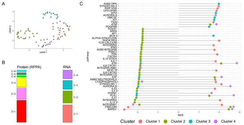
We identified recurrent protein expression patterns that classified patients into ten protein expression signatures using the "MetaGalaxy" analysis. In adults, Cox regression analysis identified two risk-groups associated with OS ( = 0.0002) and complete remission duration ( < 0.001). Cluster analysis of adults and pediatric-ETP patients identified three ETP-clusters strongly associated with age. Pediatric ETP-patients with a pediatric-dominant expression profile were associated with a shorter OS ( = 0.04) and event-free survival ( = 0.05) compared to pediatric ETP-patients with an ETP expression profile that was also identified in adults.

CONCLUSION

Our study demonstrates that proteomics are predictive of outcome in adult T-ALL and that we can identify a small subset of pediatric ETP with an inferior outcome. The observation that there are age-specific patterns supports the idea that the origin of T-ALL in most pediatric and adult patients is different, while overlapping patterns suggests that there are some with a common pathophysiology. Proteomics could enhance risk stratification in both pediatric and adults with T-ALL.

摘要

背景

与成人(约57%)相比,儿童T细胞淋巴细胞白血病(T-ALL)的5年总生存率(OS)更高(>90%)。早期T细胞前体(ETP)T-ALL亚型在成人中预后不良,但在儿童T-ALL中影响较小,且“近”ETP的诊断和预后存在争议。我们比较了儿童和成人T-ALL中的蛋白质和RNA表达模式,以识别预后亚组,并进一步描述两个年龄组中ETP和近ETP T-ALL的特征。

方法

使用RPPA方法对来自292名儿科患者和69名成人的361份T-ALL患者样本中的321种靶蛋白进行蛋白质表达评估,其中包括103例ETP-ALL。对81份儿童T-ALL样本进行RNA测序。

结果

我们使用“MetaGalaxy”分析确定了复发性蛋白质表达模式,将患者分为十种蛋白质表达特征。在成人中,Cox回归分析确定了与OS(P = 0.0002)和完全缓解持续时间(P < 0.001)相关的两个风险组。对成人和儿童ETP患者的聚类分析确定了与年龄密切相关的三个ETP簇。与具有在成人中也被识别出的ETP表达特征的儿童ETP患者相比,具有儿童主导表达特征的儿童ETP患者的OS(P = 0.04)和无事件生存率(P = 0.05)较短。

结论

我们的研究表明,蛋白质组学可预测成人T-ALL的预后,并且我们可以识别出一小部分预后较差的儿童ETP。存在年龄特异性模式这一观察结果支持了大多数儿童和成人T-ALL起源不同的观点,而重叠模式表明存在一些具有共同病理生理学的情况。蛋白质组学可加强儿童和成人T-ALL的风险分层。

https://cdn.ncbi.nlm.nih.gov/pmc/blobs/e267/11674289/05ca4b8f60e2/cancers-16-04241-g001.jpg

文献AI研究员

20分钟写一篇综述,助力文献阅读效率提升50倍。

立即体验

用中文搜PubMed

大模型驱动的PubMed中文搜索引擎

马上搜索

文档翻译

学术文献翻译模型,支持多种主流文档格式。

立即体验