Suppr超能文献

ZFP36L2是白细胞介素-1β骨肉瘤的潜在预后标志物。

ZFP36L2 Is a Potential Prognostic Marker of IL1β Osteosarcoma.

作者信息

Hao Peiyao, Luo Piaopiao, Xu Shenglin, Ren Zhenhua, Zhao Hong, Nan Xiang

机构信息

Department of Anatomy, School of Basic Medicine, Anhui Medical University, Hefei 230032, China.

Department of Orthopedics, The First Affiliated Hospital of Anhui Medical University, Hefei 230022, China.

出版信息

Biomedicines. 2024 Dec 17;12(12):2861. doi: 10.3390/biomedicines12122861.

Abstract

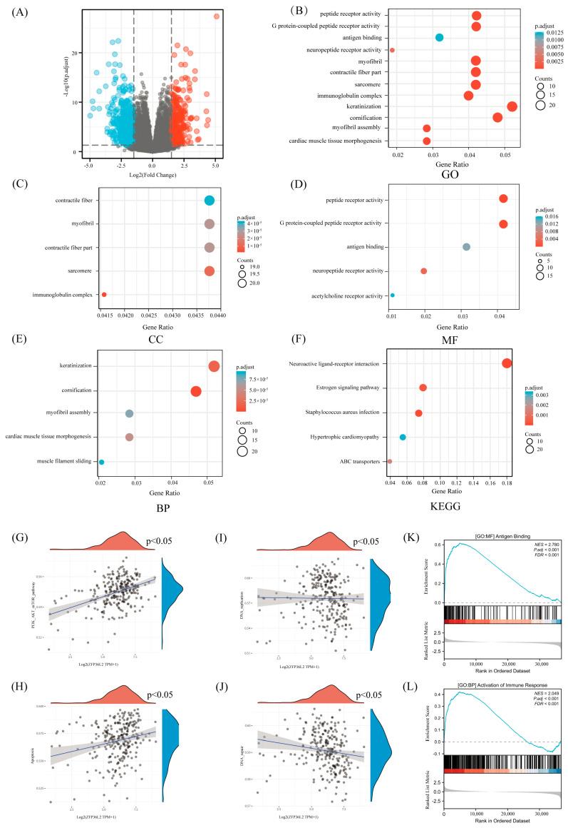
Osteosarcoma stands as the predominant bone malignancy afflicting children and young adults. Despite strides in treatment, the enduring reality is that the long-term survival rates for patients grappling with recurrences and metastases linger at a mere 30%. This underscores the pressing demand for novel prognostic markers and therapeutic avenues to improve outcomes and offer hope to those battling this formidable disease. ZFP36L2, a member of the tristetraprolin family of CCCH zinc finger proteins, stands out for its pivotal role in posttranscriptional modifications and its ability to modify tumor microenvironments. We obtained RNA-seq data from TCGA and GTEx cohorts to investigate the expression of ZFP36L2 in tumor and normal tissues. We also utilized GO/KEGG analysis and immune infiltration analysis to verify the relationship between ZFP36L2 and immune cells. A Kaplan-Meier survival curve was used to study the relationship between ZFP36L2 and IL1β in osteosarcoma. Single-cell data analysis and cell-cell communication analysis were used to discover the therapeutic potential of ZFP36L2 in osteosarcoma. This study elucidates the specific expression pattern of ZFP36L2 in tumors. ZFP36L2 is associated with metastasis in sarcoma, but has no statistically significant correlation with survival rate. ZFP36L2 has been shown to be associated with T cells and macrophages in the tumor microenvironment through GO/KEGG analysis and immune infiltration analysis. The survival analysis results show that ZFP36L2 can serve as a biomarker in IL1β osteosarcoma. Single-cell sequencing analysis shows that ZFP36L2 is present in IL1β macrophages. Cell-cell communication analysis indicates that ZFP36L2 targets TNF in IL1β osteosarcoma, thereby improving prognosis. ZFP36L2 has potential as a prognostic marker in IL1β osteosarcoma patients.

摘要

骨肉瘤是困扰儿童和青少年的主要骨恶性肿瘤。尽管治疗取得了进展,但长期存在的现实是,复发和转移患者的长期生存率仅徘徊在30%。这凸显了对新型预后标志物和治疗途径的迫切需求,以改善治疗结果,并为与这种可怕疾病作斗争的患者带来希望。ZFP36L2是CCCH锌指蛋白家族的三指四脯氨酸家族成员,因其在转录后修饰中的关键作用以及调节肿瘤微环境的能力而备受关注。我们从TCGA和GTEx队列中获取RNA测序数据,以研究ZFP36L2在肿瘤组织和正常组织中的表达。我们还利用GO/KEGG分析和免疫浸润分析来验证ZFP36L2与免疫细胞之间的关系。采用Kaplan-Meier生存曲线研究骨肉瘤中ZFP36L2与IL1β的关系。利用单细胞数据分析和细胞间通讯分析来发现ZFP36L2在骨肉瘤中的治疗潜力。本研究阐明了ZFP36L2在肿瘤中的特异性表达模式。ZFP36L2与肉瘤转移相关,但与生存率无统计学显著相关性。通过GO/KEGG分析和免疫浸润分析表明,ZFP36L2与肿瘤微环境中的T细胞和巨噬细胞有关。生存分析结果表明,ZFP36L2可作为IL1β骨肉瘤的生物标志物。单细胞测序分析表明,ZFP36L2存在于IL1β巨噬细胞中。细胞间通讯分析表明,ZFP36L2靶向IL1β骨肉瘤中的TNF,从而改善预后。ZFP36L2在IL1β骨肉瘤患者中具有作为预后标志物的潜力。

https://cdn.ncbi.nlm.nih.gov/pmc/blobs/6907/11673156/37d7e6e25705/biomedicines-12-02861-g001.jpg

文献AI研究员

20分钟写一篇综述,助力文献阅读效率提升50倍。

立即体验

用中文搜PubMed

大模型驱动的PubMed中文搜索引擎

马上搜索

文档翻译

学术文献翻译模型,支持多种主流文档格式。

立即体验