Suppr超能文献

整合单细胞RNA测序和转座酶可及染色质测序分析揭示鸡子宫细胞异质性及与丘疹蛋相关的调控网络。

Integrating Single-Cell RNA-Seq and ATAC-Seq Analysis Reveals Uterine Cell Heterogeneity and Regulatory Networks Linked to Pimpled Eggs in Chickens.

作者信息

Li Wenqiang, Ma Xueying, Li Xiaomin, Zhang Xuguang, Sun Yifei, Ning Chao, Zhang Qin, Wang Dan, Tang Hui

机构信息

Shandong Provincial Key Laboratory for Livestock Germplasm Innovation & Utilization, College of Animal Science and Technology, Shandong Agricultural University, 61 Daizong Street, Taian 271018, China.

出版信息

Int J Mol Sci. 2024 Dec 15;25(24):13431. doi: 10.3390/ijms252413431.

Abstract

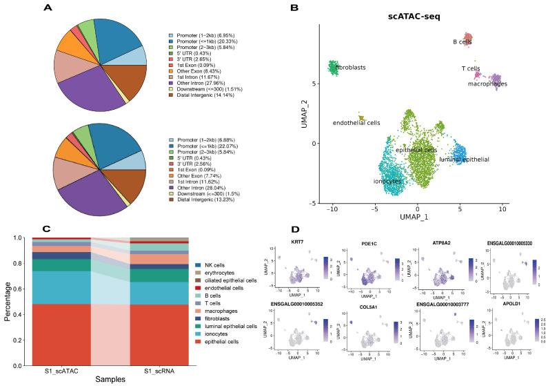
Pimpled eggs have defective shells, which severely impacts hatching rates and transportation safety. In this study, we constructed single-cell resolution transcriptomic and chromatin accessibility maps from uterine tissues of chickens using single-cell RNA sequencing (scRNA-seq) and single-cell ATAC sequencing (scATAC-seq). We identified 11 major cell types and characterized their marker genes, along with specific transcription factors (TFs) that determine cell fate. CellChat analysis showed that fibroblasts had the most extensive intercellular communication network and that the chickens laying pimpled eggs had amplified immune-related signaling pathways. Differential expression and enrichment analyses indicated that inflammation in pimpled egg-laying chickens may lead to disruptions in their circadian rhythm and changes in the expression of ion transport-related genes, which negatively impacts eggshell quality. We then integrated TF analysis to construct a regulatory network involving TF-target gene-Gene Ontology associations related to pimpled eggs. We found that the transcription factors , , , and regulate uterine activities upstream, while the downregulation of ion pumps and genes associated with metal ion binding directly promotes the formation of pimpled eggs. Finally, by integrating the results of scRNA-seq and scATAC-seq, we identified a rare cell type-ionocytes. Our study constructed single-cell resolution transcriptomic and chromatin accessibility maps of chicken uterine tissue and explored the molecular regulatory mechanisms underlying pimpled egg formation. Our findings provide deeper insights into the structure and function of the chicken uterus, as well as the molecular mechanisms of eggshell formation.

摘要

有疙瘩的蛋有有缺陷的蛋壳,这严重影响孵化率和运输安全。在本研究中,我们使用单细胞RNA测序(scRNA-seq)和单细胞ATAC测序(scATAC-seq)构建了来自鸡子宫组织的单细胞分辨率转录组和染色质可及性图谱。我们鉴定出11种主要细胞类型,并表征了它们的标记基因,以及决定细胞命运的特定转录因子(TFs)。CellChat分析表明,成纤维细胞具有最广泛的细胞间通讯网络,并且产有疙瘩蛋的鸡的免疫相关信号通路有所增强。差异表达和富集分析表明,产有疙瘩蛋的鸡的炎症可能导致其昼夜节律紊乱以及离子转运相关基因表达的变化,这对蛋壳质量产生负面影响。然后,我们整合TF分析以构建一个涉及与有疙瘩蛋相关的TF-靶基因-基因本体关联的调控网络。我们发现转录因子 、 、 和 在上游调节子宫活动,而离子泵和与金属离子结合相关基因的下调直接促进了有疙瘩蛋的形成。最后,通过整合scRNA-seq和scATAC-seq的结果,我们鉴定出一种罕见的细胞类型——离子细胞。我们的研究构建了鸡子宫组织的单细胞分辨率转录组和染色质可及性图谱,并探索了有疙瘩蛋形成的分子调控机制。我们的发现为鸡子宫的结构和功能以及蛋壳形成的分子机制提供了更深入的见解。

https://cdn.ncbi.nlm.nih.gov/pmc/blobs/2518/11679886/43574e143169/ijms-25-13431-g001.jpg

文献AI研究员

20分钟写一篇综述,助力文献阅读效率提升50倍。

立即体验

用中文搜PubMed

大模型驱动的PubMed中文搜索引擎

马上搜索

文档翻译

学术文献翻译模型,支持多种主流文档格式。

立即体验