Suppr超能文献

一种来自捕鸟蛛科蜘蛛的具有强大抗真菌活性的鲎抗菌肽 针对……

A Tachyplesin Antimicrobial Peptide from Theraphosidae Spiders with Potent Antifungal Activity Against .

作者信息

Michira Brenda B, Wang Yi, Mwangi James, Wang Kexin, Asmamaw Demeke, Tadese Dawit Adisu, Gao Jinai, Khalid Mehwish, Lu Qiu-Min, Lai Ren, Li Juan

机构信息

Key Laboratory of Genetic Evolution & Animal Models, Engineering Laboratory of Peptides of Chinese Academy of Sciences, Key Laboratory of Bioactive Peptides of Yunnan Province, KIZ-CUHK Joint Laboratory of Bioresources and Molecular Research in Common Diseases, National Resource Center for Non-Human Primates, and Sino-African Joint Research Center, New Cornerstone Science Laboratory, Kunming Institute of Zoology, The Chinese Academy of Sciences, Kunming 650201, China.

University of Chinese Academy of Sciences, Beijing 100049, China.

出版信息

Microorganisms. 2024 Dec 20;12(12):2648. doi: 10.3390/microorganisms12122648.

Abstract

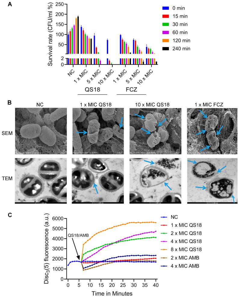
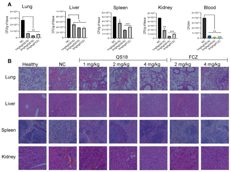
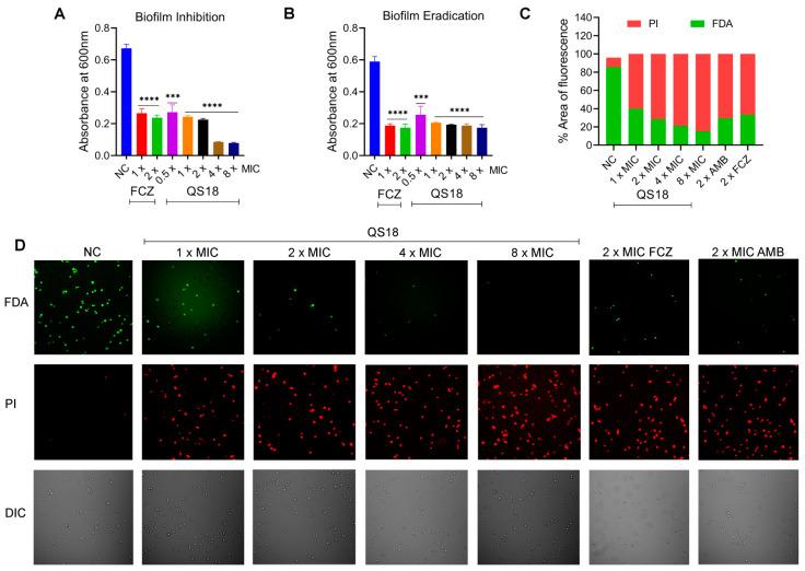
The venoms of Theraphosidae spiders have evolved into diverse natural pharmacopeias through selective pressures. is a global health threat that frequently causes life-threatening meningitis and fungemia, particularly in immunocompromised patients. In this study, we identify a novel anti- peptide, QS18 (QCFKVCFRKRCFTKCSRS), from the venom gland of China's native spider species by utilizing bioinformatic tools. QS18 shares over 50% sequence similarity with tachyplesin peptides, previously identified only in horseshoe crab hemocytes, expanding the known repertoire of the tachyplesin family to terrestrial arachnids. The oxidative folding of QS18 notably enhances its antifungal activity and stability, resulting in a minimum inhibitory concentration of 1.4 µM. The antimicrobial mechanism of QS18 involves cell membrane disruption. QS18 exhibits less than 5% hemolysis in human erythrocytes, indicating microbial selectivity and a favorable safety profile for therapeutic use. Furthermore, mouse model studies highlight QS18's ability as an antifungal agent with notable anti-inflammatory activity. Our study demonstrates QS18 as both a promising template for spider venom peptide research and a novel candidate for the development of peptide antifungals.

摘要

捕鸟蛛科蜘蛛的毒液在选择压力作用下已演变成多种天然药典。[具体某种疾病]是一种全球健康威胁,常引发危及生命的脑膜炎和真菌血症,尤其是在免疫功能低下的患者中。在本研究中,我们利用生物信息学工具,从中国本土蜘蛛物种的毒腺中鉴定出一种新型抗菌肽QS18(QCFKVCFRKRCFTKCSRS)。QS18与鲎肽有超过50%的序列相似性,鲎肽此前仅在鲎血细胞中发现,这将鲎肽家族已知的范围扩展到了陆生蛛形纲动物。QS18的氧化折叠显著增强了其抗真菌活性和稳定性,导致最低抑菌浓度为1.4微摩尔。QS18的抗菌机制涉及细胞膜破坏。QS18在人红细胞中的溶血率低于5%,表明其对微生物具有选择性且具有良好的治疗安全性。此外,小鼠模型研究突出了QS18作为一种具有显著抗炎活性的抗真菌剂的能力。我们的研究表明,QS18既是蜘蛛毒液肽研究的一个有前景的模板,也是开发肽类抗真菌药物的一个新候选物。

https://cdn.ncbi.nlm.nih.gov/pmc/blobs/64eb/11728142/6a50438391a1/microorganisms-12-02648-g001.jpg

文献AI研究员

20分钟写一篇综述,助力文献阅读效率提升50倍。

立即体验

用中文搜PubMed

大模型驱动的PubMed中文搜索引擎

马上搜索

文档翻译

学术文献翻译模型,支持多种主流文档格式。

立即体验