Suppr超能文献

用于重编程肿瘤免疫微环境的基于二甲双胍的纳米药物。

Metformin-based nanomedicines for reprogramming tumor immune microenvironment.

作者信息

Liu Jieyu, Li Xiaoling, Li Yinggang, Gong Qiyong, Luo Kui

机构信息

Department of Radiology, Huaxi MR Research Center (HMRRC), Institution of Radiology and Medical Imaging, Breast Center, Institute of Breast Health Medicine, State Key Laboratory of Biotherapy, West China Hospital, Sichuan University, Chengdu 610041, China.

Functional and Molecular Imaging Key Laboratory of Sichuan Province, NHC Key Laboratory of Transplant Engineering and Immunology, Research Unit of Psychoradiology, Chinese Academy of Medical Sciences, Chengdu 610041, China.

出版信息

Theranostics. 2025 Jan 1;15(3):993-1016. doi: 10.7150/thno.104872. eCollection 2025.

Abstract

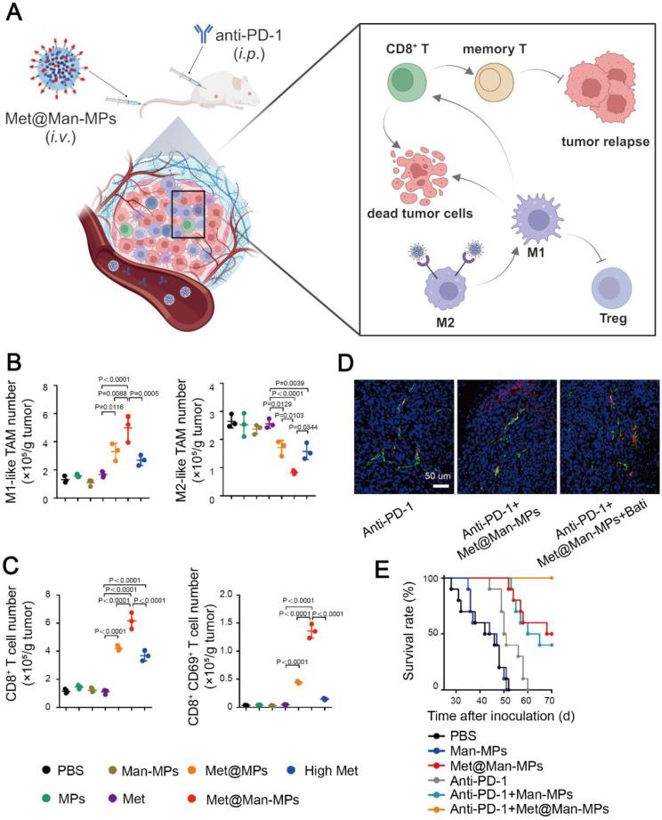
Immunotherapy has transformed current cancer management, and it has achieved significant progress over last decades. However, an immunosuppressive tumor microenvironment (TME) diminishes the effectiveness of immunotherapy by suppressing the activity of immune cells and facilitating tumor immune-evasion. Adenosine monophosphate-activated protein kinase (AMPK), a key modulator of cellular energy metabolism and homeostasis, has gained growing attention in anti-tumor immunity. Metformin is usually considered as a cornerstone in diabetes management, and its role in activating the AMPK pathway has also been extensively explored in cancer therapy although the findings on its role remain inconsistent. Metformin in a nanomedicine formulation has been found to hold potential in reprogramming the immunosuppressive TME through immunometabolic modulation of both tumor and immune cells. This review elaborates the foundation and progress of immunometabolic reprogramming of the TME via metformin-based nanomedicines, offering valuable insights for the next generation of cancer therapy.

摘要

免疫疗法已经改变了当前的癌症治疗模式,并且在过去几十年中取得了显著进展。然而,免疫抑制性肿瘤微环境(TME)通过抑制免疫细胞活性和促进肿瘤免疫逃逸,降低了免疫疗法的有效性。腺苷单磷酸激活蛋白激酶(AMPK)是细胞能量代谢和体内平衡的关键调节因子,在抗肿瘤免疫中受到越来越多的关注。二甲双胍通常被认为是糖尿病治疗的基石,尽管其作用的研究结果仍不一致,但其在激活AMPK途径方面的作用在癌症治疗中也得到了广泛探索。已发现纳米药物制剂中的二甲双胍具有通过对肿瘤和免疫细胞进行免疫代谢调节来重新编程免疫抑制性TME的潜力。本综述阐述了基于二甲双胍的纳米药物对TME进行免疫代谢重编程的基础和进展,为下一代癌症治疗提供了有价值的见解。

https://cdn.ncbi.nlm.nih.gov/pmc/blobs/0856/11700864/4272d0a790e6/thnov15p0993g001.jpg

文献AI研究员

20分钟写一篇综述,助力文献阅读效率提升50倍。

立即体验

用中文搜PubMed

大模型驱动的PubMed中文搜索引擎

马上搜索

文档翻译

学术文献翻译模型,支持多种主流文档格式。

立即体验