Suppr超能文献

轮班工作时间表会改变免疫细胞调节,并加速衰老过程中的认知障碍。

Shift work schedules alter immune cell regulation and accelerate cognitive impairment during aging.

作者信息

de Souza Karienn A, Jackson Morgan, Chen Justin, Reyes Jocelin, Muayad Judy, Tran Emma, Jackson William, Newell-Rogers M Karen, Earnest David J

机构信息

Department of Neuroscience and Experimental Therapeutics, School of Medicine, Texas A&M Health Science Center, Bryan, TX, 77807-3260, USA.

Department of NExT, Texas A&M Health Science Center, 8447 State Highway 47, 2004 MREB, Bryan, TX, 77807-3260, USA.

出版信息

J Neuroinflammation. 2025 Jan 8;22(1):4. doi: 10.1186/s12974-024-03324-z.

Abstract

BACKGROUND

Disturbances of the sleep-wake cycle and other circadian rhythms typically precede the age-related deficits in learning and memory, suggesting that these alterations in circadian timekeeping may contribute to the progressive cognitive decline during aging. The present study examined the role of immune cell activation and inflammation in the link between circadian rhythm dysregulation and cognitive impairment in aging.

METHODS

C57Bl/6J mice were exposed to shifted light-dark (LD) cycles (12 h advance/5d) during early adulthood (from ≈ 4-6mo) or continuously to a "fixed" LD12:12 schedule. At middle age (13-14mo), the long-term effects of circadian rhythm dysregulation on cognitive performance, immune cell regulation and hippocampal microglia were analyzed using behavioral, flow cytometry and immunohistochemical assays.

RESULTS

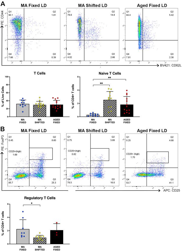
Entrainment of the activity rhythm was stable in all mice on a fixed LD 12:12 cycle but was fully compromised during exposure to shifted LD cycles. Even during "post-treatment" exposure to standard LD 12:12 conditions, re-entrainment in shifted LD mice was marked by altered patterns of entrainment and increased day-to-day variability in activity onset times that persisted into middle-age. These alterations in light-dark entrainment were closely associated with dramatic impairment in the Barnes maze test for the entire group of shifted LD mice at middle age, well before cognitive decline was first observed in aged (18-22mo) animals maintained on fixed LD cycles. In conjunction with the effects of circadian dysregulation on cognition, shifted LD mice at middle age were distinguished by significant expansion of splenic B cells and B cell subtypes expressing the activation marker CD69 or inflammatory marker MHC Class II Invariant peptide (CLIP), differential increases in CLIP+, 41BB-Ligand+, and CD74 + B cells in the meningeal lymphatics, alterations in splenic T cell subtypes, and increased number and altered functional state of microglia in the dentate gyrus. In shifted LD mice, the expansion in splenic B cells was negatively correlated with cognitive performance; when B cell numbers were higher, performance was worse in the Barnes maze. These results indicate that disordered circadian timekeeping associated with early exposure to shift work-like schedules alone accelerates cognitive decline during aging in conjunction with altered regulation of immune cells and microglia in the brain.

摘要

背景

睡眠 - 觉醒周期及其他昼夜节律紊乱通常先于与年龄相关的学习和记忆缺陷出现,这表明昼夜节律计时的这些改变可能导致衰老过程中认知功能的渐进性衰退。本研究探讨了免疫细胞激活和炎症在衰老过程中昼夜节律失调与认知障碍之间联系中的作用。

方法

将C57Bl/6J小鼠在成年早期(约4 - 6个月)暴露于光暗(LD)周期改变(提前12小时/5天)或持续暴露于“固定”的LD12:12时间表。在中年(13 - 14个月)时,使用行为学、流式细胞术和免疫组织化学分析昼夜节律失调对认知能力、免疫细胞调节和海马小胶质细胞的长期影响。

结果

在固定的LD 12:12周期中,所有小鼠的活动节律的同步化是稳定的,但在暴露于改变的LD周期期间完全受损。即使在“治疗后”暴露于标准的LD 12:12条件下,改变的LD小鼠的重新同步化也以同步化模式改变和活动开始时间的日常变异性增加为特征,这种情况持续到中年。这些明暗同步化的改变与中年时整个改变的LD小鼠组在巴恩斯迷宫试验中的显著损伤密切相关,远早于在维持固定LD周期的老年(18 - 22个月)动物中首次观察到认知能力下降之前。与昼夜节律失调对认知的影响相结合,中年时改变的LD小鼠的特征是脾脏B细胞以及表达激活标记CD69或炎症标记MHC II类不变肽(CLIP)的B细胞亚型显著扩增,脑膜淋巴管中CLIP +、41BB配体 + 和CD74 + B细胞的差异增加,脾脏T细胞亚型的改变,以及齿状回中小胶质细胞数量增加和功能状态改变。在改变的LD小鼠中,脾脏B细胞的扩增与认知能力呈负相关;当B细胞数量较高时,在巴恩斯迷宫中的表现更差。这些结果表明,仅与早期暴露于类似轮班工作时间表相关的昼夜节律紊乱会加速衰老过程中的认知衰退,同时伴有大脑中免疫细胞和小胶质细胞调节的改变。

https://cdn.ncbi.nlm.nih.gov/pmc/blobs/44de/11716134/c82ca1715f09/12974_2024_3324_Fig1_HTML.jpg

文献AI研究员

20分钟写一篇综述,助力文献阅读效率提升50倍。

立即体验

用中文搜PubMed

大模型驱动的PubMed中文搜索引擎

马上搜索

文档翻译

学术文献翻译模型,支持多种主流文档格式。

立即体验