Suppr超能文献

低亲和力T细胞驱动小鼠和人类的内源性肿瘤免疫。

Low-avidity T cells drive endogenous tumor immunity in mice and humans.

作者信息

Singhaviranon Summit, Dempsey Joseph P, Hagymasi Adam T, Mandoiu Ion I, Srivastava Pramod K

机构信息

Department of Immunology and Neag Comprehensive Cancer Center, University of Connecticut School of Medicine, Farmington, CT, USA.

Department of Computer Science and Engineering, University of Connecticut Mansfield, CT, USA.

出版信息

Nat Immunol. 2025 Feb;26(2):240-251. doi: 10.1038/s41590-024-02044-z. Epub 2025 Jan 9.

Abstract

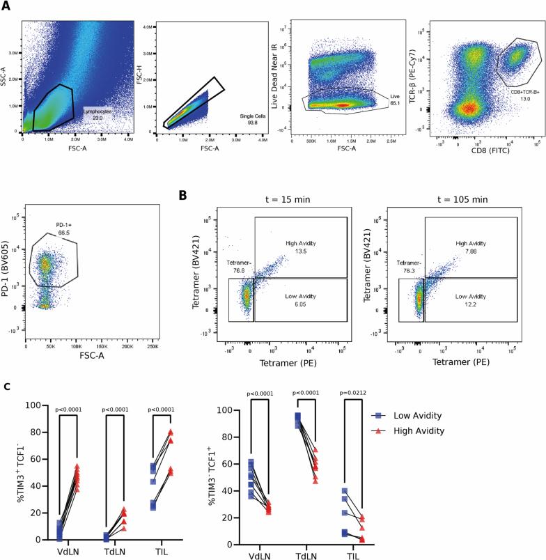
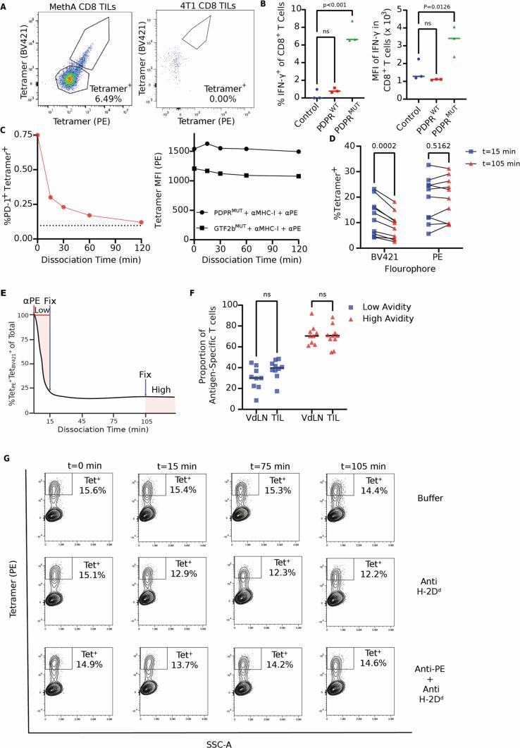
T cells recognize neoepitope peptide-major histocompatibility complex class I on cancer cells. The strength (or avidity) of the T cell receptor-peptide-major histocompatibility complex class I interaction is a critical variable in immune control of cancers. Here, we analyze neoepitope-specific CD8 cells of distinct avidities and show that low-avidity T cells are the sole mediators of cancer control in mice and are solely responsive to checkpoint blockade in mice and humans. High-avidity T cells are ineffective and immune-suppressive. The mechanistic basis of these differences lies in the higher exhaustion status of high-avidity cells. High-avidity T cells have a distinct transcriptomic profile that is used here to calculate an 'avidity score', which we then use for in silico identification of low-avidity and high-avidity T cells in mice and humans. Surprisingly, CD8 T cells with identical T cell receptors exhibit wide variation in avidities, suggesting an additional level of regulation of T cell activity. Aside from providing a better understanding of endogenous T cell responses to cancer, these findings might instruct future immunotherapy strategies.

摘要

T细胞识别癌细胞上的新抗原肽 - 主要组织相容性复合体I类分子。T细胞受体 - 肽 - 主要组织相容性复合体I类分子相互作用的强度(或亲和力)是癌症免疫控制中的一个关键变量。在此,我们分析了不同亲和力的新抗原特异性CD8细胞,并表明低亲和力T细胞是小鼠癌症控制的唯一介质,并且在小鼠和人类中仅对检查点阻断有反应。高亲和力T细胞无效且具有免疫抑制作用。这些差异的机制基础在于高亲和力细胞的更高耗竭状态。高亲和力T细胞具有独特的转录组谱,在此用于计算“亲和力评分”,然后我们将其用于在计算机上识别小鼠和人类中的低亲和力和高亲和力T细胞。令人惊讶的是,具有相同T细胞受体的CD8 T细胞在亲和力上表现出广泛差异,这表明T细胞活性存在额外的调控水平。除了更好地理解内源性T细胞对癌症的反应外,这些发现可能为未来的免疫治疗策略提供指导。

https://cdn.ncbi.nlm.nih.gov/pmc/blobs/1148/11785530/486af3efea58/41590_2024_2044_Fig1_HTML.jpg

文献AI研究员

20分钟写一篇综述,助力文献阅读效率提升50倍。

立即体验

用中文搜PubMed

大模型驱动的PubMed中文搜索引擎

马上搜索

文档翻译

学术文献翻译模型,支持多种主流文档格式。

立即体验