Suppr超能文献

抑制H3K27去甲基化酶可下调CREB-CREBBP,克服复发性急性淋巴细胞白血病的耐药性。

Inhibiting H3K27 Demethylases Downregulates CREB-CREBBP, Overcoming Resistance in Relapsed Acute Lymphoblastic Leukemia.

作者信息

Lazaro-Navarro Juan, Alcon Clara, Dorel Mathurin, Alasfar Lina, Bastian Lorenz, Baldus Claudia, Astrahantseff Kathy, Yaspo Marie-Laure, Montero Joan, Eckert Cornelia

机构信息

Department of Pediatric Oncology/Hematology, Charité-Universitätsmedizin Berlin, Berlin, Germany.

German Cancer Consortium (DKTK), German Cancer Research Center (DKFZ), Heidelberg, Germany.

出版信息

Cancer Med. 2025 Jan;14(1):1-7. doi: 10.1002/cam4.70596.

Abstract

BACKGROUND

CREB binding protein (CREBBP) is a key epigenetic regulator, altered in a fifth of relapsed cases of acute lymphoblastic leukemia (ALL). Selectively targeting epigenetic signaling may be an effective novel therapeutic approach to overcome drug resistance. Anti-tumor effects have previously been demonstrated for GSK-J4, a selective H3K27 histone demethylase inhibitor, in several animal models of cancers.

METHODS

To characterize the effect of GSK-J4, drug response profiling, CRISPR-Dropout Screening, BH3 profiling and immunoblotting were carried out in ALL cell lines or patient derived samples.

RESULTS

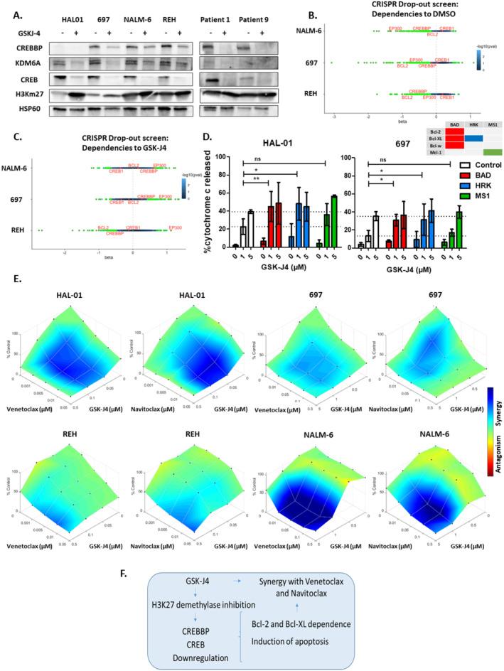
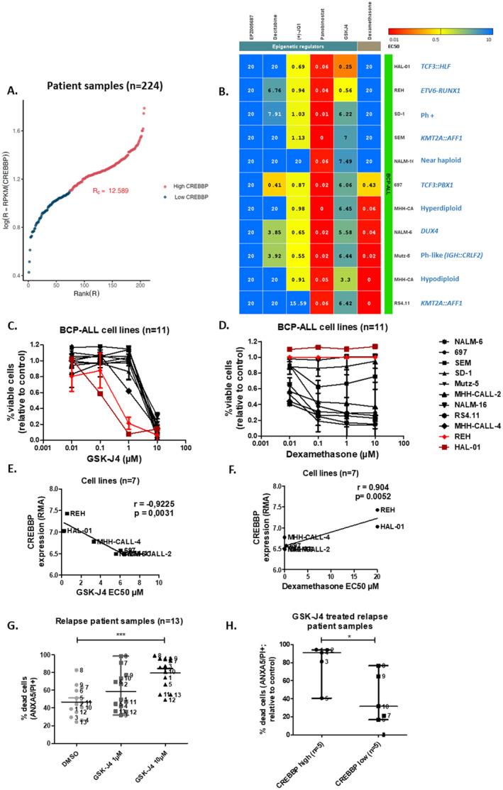
Here we provide evidence that GSK-J4 downregulates cyclic AMP-responsive element-binding protein (CREB) and CREBBP in B-cell precursor-ALL cell lines and patient samples. High CREBBP expression in BCP-ALL cell lines correlated with high GSK-J4 sensitivity and low dexamethasone sensitivity. GSK-J4 treatment also induced Bcl-2 and Bcl-XL dependency and apoptosis.

CONCLUSIONS

This study proposes H3K27 demethylase inhibition as a potential treatment strategy for patients with treatment-resistant ALL, using CREBBP as a biomarker for drug response and combining GSK-J4 with venetoclax and navitoclax as synergistic partners.

摘要

背景

CREB结合蛋白(CREBBP)是一种关键的表观遗传调节因子,在五分之一的急性淋巴细胞白血病(ALL)复发病例中发生改变。选择性靶向表观遗传信号可能是克服耐药性的一种有效的新型治疗方法。此前,在几种癌症动物模型中已证明,选择性H3K27组蛋白去甲基化酶抑制剂GSK-J4具有抗肿瘤作用。

方法

为了表征GSK-J4的作用,在ALL细胞系或患者来源的样本中进行了药物反应谱分析、CRISPR敲除筛选、BH3分析和免疫印迹。

结果

在此,我们提供证据表明,GSK-J4在B细胞前体ALL细胞系和患者样本中下调环磷酸腺苷反应元件结合蛋白(CREB)和CREBBP。BCP-ALL细胞系中高CREBBP表达与高GSK-J4敏感性和低地塞米松敏感性相关。GSK-J4治疗还诱导了Bcl-2和Bcl-XL依赖性及细胞凋亡。

结论

本研究提出,使用CREBBP作为药物反应的生物标志物,并将GSK-J4与维奈克拉和纳维托克拉斯作为协同伙伴联合使用,抑制H3K27去甲基化酶可能是治疗耐药ALL患者的一种潜在治疗策略。

https://cdn.ncbi.nlm.nih.gov/pmc/blobs/8ab8/11719120/b60a908709da/CAM4-14-e70596-g003.jpg

文献AI研究员

20分钟写一篇综述,助力文献阅读效率提升50倍。

立即体验

用中文搜PubMed

大模型驱动的PubMed中文搜索引擎

马上搜索

文档翻译

学术文献翻译模型,支持多种主流文档格式。

立即体验