Suppr超能文献

一种源自人类的益生菌混合物对阿尔茨海默病进展的保护作用。

Protection of Alzheimer's disease progression by a human-origin probiotics cocktail.

作者信息

Prajapati Santosh Kumar, Wang Shaohua, Mishra Sidharth P, Jain Shalini, Yadav Hariom

机构信息

USF Center for Microbiome Research, Microbiomes Institute, University of South Florida Morsani College of Medicine, Tampa, FL, 33612, USA.

Department of Neurosurgery and Brain Repair, Center of Excellence in Aging and Brain Repair, University of South Florida Morsani College of Medicine, Tampa, FL, USA.

出版信息

Sci Rep. 2025 Jan 10;15(1):1589. doi: 10.1038/s41598-024-84780-8.

Abstract

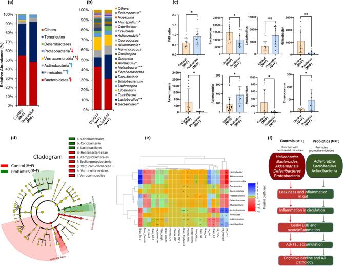
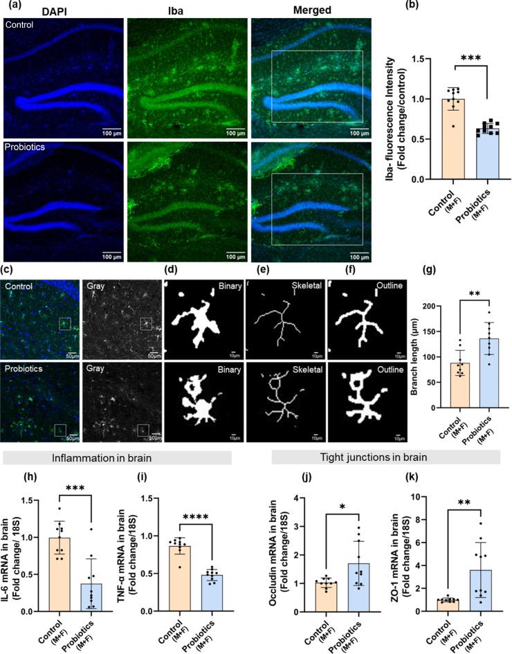
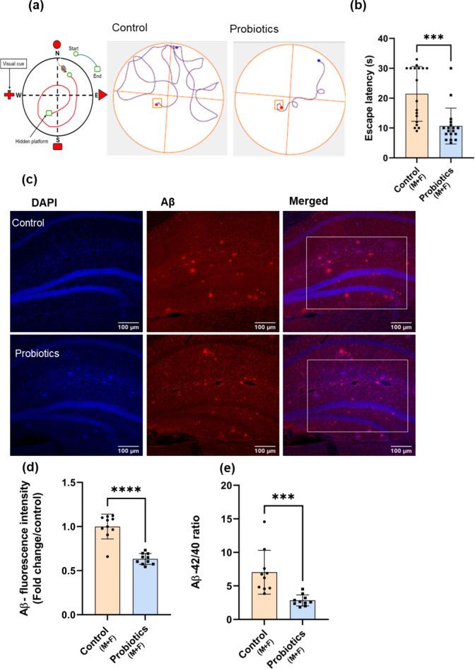
Microbiome abnormalities (dysbiosis) significantly contribute to the progression of Alzheimer's disease (AD). However, the therapeutic efficacy of microbiome modulators in protecting against these ailments remains poorly studied. Herein, we tested a cocktail of unique probiotics, including 5 Lactobacillus and 5 Enterococcus strains isolated from infant gut with proven microbiome modulating capabilities. We aimed to determine the probiotics cocktail's efficacy in ameliorating AD pathology in a humanized AD mouse model of APP/PS1 strains. Remarkably, feeding mice with 1 × 10 CFU per day in drinking water for 16 weeks significantly reduced cognitive decline (measured by the Morris Water Maze test) and AD pathology markers, such as Aβ aggregation, microglia activation, neuroinflammation, and preserved blood-brain barrier (BBB) tight junctions. The beneficial effects were linked to a reduced inflammatory microbiome, leading to decreased gut permeability and inflammation in both systemic circulation and the brain. Although both male and female mice showed overall improvements in cognition and biological markers, females did not exhibit improvements in specific markers related to inflammation and barrier permeability, suggesting that the underlying mechanisms may differ depending on sex. In conclusion, our results suggest that this unique probiotics cocktail could serve as a prophylactic agent to reduce the progression of cognitive decline and AD pathology. This is achieved by beneficially modulating the microbiome, improving intestinal tight junction proteins, reducing permeability in both gut and BBB, and decreasing inflammation in the gut, blood circulation, and brain, ultimately mitigating AD pathology and cognitive decline.

摘要

微生物组异常(生态失调)在阿尔茨海默病(AD)的进展中起重要作用。然而,微生物组调节剂对预防这些疾病的治疗效果仍未得到充分研究。在此,我们测试了一种独特的益生菌混合物,其中包括从婴儿肠道分离出的5株乳酸杆菌和5株肠球菌,这些菌株具有经证实的微生物组调节能力。我们旨在确定该益生菌混合物在APP/PS1株人源化AD小鼠模型中改善AD病理的效果。值得注意的是,在饮用水中每天给小鼠喂食1×10 CFU,持续16周,显著降低了认知能力下降(通过莫里斯水迷宫试验测量)以及AD病理标志物,如Aβ聚集、小胶质细胞活化、神经炎症,并维持了血脑屏障(BBB)紧密连接。这些有益效果与炎症性微生物组的减少有关,从而导致肠道通透性降低以及全身循环和大脑中的炎症减轻。尽管雄性和雌性小鼠在认知和生物学标志物方面总体上都有所改善,但雌性小鼠在与炎症和屏障通透性相关的特定标志物方面并未表现出改善,这表明潜在机制可能因性别而异。总之,我们的结果表明,这种独特的益生菌混合物可作为一种预防剂,以减少认知能力下降和AD病理的进展。这是通过有益地调节微生物组、改善肠道紧密连接蛋白、降低肠道和血脑屏障的通透性以及减少肠道、血液循环和大脑中的炎症来实现的,最终减轻AD病理和认知能力下降。

https://cdn.ncbi.nlm.nih.gov/pmc/blobs/3f66/11724051/8cecc19545c3/41598_2024_84780_Fig1_HTML.jpg

文献AI研究员

20分钟写一篇综述,助力文献阅读效率提升50倍。

立即体验

用中文搜PubMed

大模型驱动的PubMed中文搜索引擎

马上搜索

文档翻译

学术文献翻译模型,支持多种主流文档格式。

立即体验