Suppr超能文献

雷帕霉素与吉西他滨加紫杉醇联合使用对胰腺癌肿瘤生长的抑制作用。

Inhibitory effects of the combination of rapamycin with gemcitabine plus paclitaxel on the growth of pancreatic cancer tumors.

作者信息

Jobu Yuri, Nishigawa Miki, Furihata Kaoru, Furihata Mutsuo, Uchida Kazushige, Taniuchi Keisuke

机构信息

Department of Gastroenterology and Hepatology, Kochi Medical School, Kochi University, Kohasu, Oko-cho, Nankoku, Kochi, 783-8505, Japan.

Department of Pathology, Kochi Medical School, Kochi University, Nankoku, Kochi, 783-8505, Japan.

出版信息

Hum Cell. 2025 Jan 11;38(2):44. doi: 10.1007/s13577-024-01165-9.

Abstract

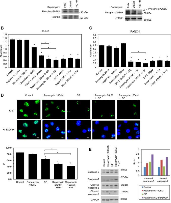
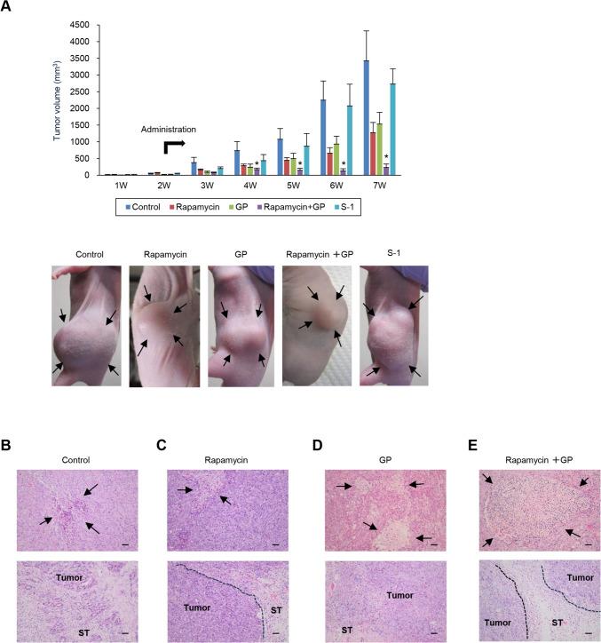
We previously examined the antitumor effects of short interfering RNA nanoparticles targeting mammalian target of rapamycin (mTOR) in an orthotopic pancreatic cancer mouse model. We herein report the inhibitory effects of the mTOR inhibitor rapamycin on tumor growth in a novel established mouse model of pancreatic cancer using human pancreatic cancer cell line-derived organoids. Gemcitabine, 5-fluorouracil, and gemcitabine plus nab-paclitaxel are clinically used to treat advanced pancreatic cancer. In vitro assays showed that rapamycin strongly inhibited cell invasion, while gemcitabine, 5-fluorouracil, and gemcitabine plus paclitaxel primarily inhibited cell proliferation with minimal effects on invasion. In vivo mouse experiments demonstrated that rapamycin exhibited superior antitumor activity to S-1 (a metabolically activated prodrug of 5-fluorouracil) and another mTOR inhibitor, everolimus, while its efficacy was similar to that of gemcitabine plus paclitaxel (which was used instead of nab-paclitaxel due to concerns about allergic reactions in mice to human albumin) in a mouse model of pancreatic cancer using human pancreatic cancer cell line-derived organoids. Furthermore, the combination of rapamycin with gemcitabine plus paclitaxel exerted synergistic inhibitory effects on the growth of pancreatic cancer tumors. Although the inhibition of tumor growth was significantly stronger in everolimus-treated mice than in control mice, there were no additive anti-growth effects when combined with gemcitabine plus paclitaxel. The present results suggest that the combination of rapamycin with gemcitabine plus paclitaxel achieved the greatest reduction in tumor volumes in the mouse xenograft model and, thus, has significant clinical promise.

摘要

我们之前在原位胰腺癌小鼠模型中研究了靶向哺乳动物雷帕霉素靶蛋白(mTOR)的短干扰RNA纳米颗粒的抗肿瘤作用。我们在此报告雷帕霉素这种mTOR抑制剂在一种新建立的使用人胰腺癌细胞系来源类器官的胰腺癌小鼠模型中对肿瘤生长的抑制作用。吉西他滨、5-氟尿嘧啶以及吉西他滨联合白蛋白结合型紫杉醇在临床上用于治疗晚期胰腺癌。体外试验表明,雷帕霉素强烈抑制细胞侵袭,而吉西他滨、5-氟尿嘧啶以及吉西他滨联合紫杉醇主要抑制细胞增殖,对侵袭的影响最小。体内小鼠实验表明,在使用人胰腺癌细胞系来源类器官的胰腺癌小鼠模型中,雷帕霉素展现出比S-1(5-氟尿嘧啶的代谢活化前体药物)和另一种mTOR抑制剂依维莫司更优越的抗肿瘤活性,而其疗效与吉西他滨联合紫杉醇(由于担心小鼠对人白蛋白过敏反应,此处使用紫杉醇替代白蛋白结合型紫杉醇)相似。此外,雷帕霉素与吉西他滨联合紫杉醇对胰腺癌肿瘤生长发挥协同抑制作用。尽管依维莫司治疗的小鼠中肿瘤生长的抑制明显强于对照小鼠,但与吉西他滨联合紫杉醇联合使用时没有相加的抗生长作用。目前的结果表明,在小鼠异种移植模型中,雷帕霉素与吉西他滨联合紫杉醇的组合使肿瘤体积减少最多,因此具有显著的临床应用前景。

https://cdn.ncbi.nlm.nih.gov/pmc/blobs/d23c/11723851/f96d7b686738/13577_2024_1165_Fig1_HTML.jpg

文献AI研究员

20分钟写一篇综述,助力文献阅读效率提升50倍。

立即体验

用中文搜PubMed

大模型驱动的PubMed中文搜索引擎

马上搜索

文档翻译

学术文献翻译模型,支持多种主流文档格式。

立即体验