Suppr超能文献

通过对PHKA2进行A到I编辑,SNORD113-3/ADAR2对胶质母细胞瘤糖脂代谢的影响

Effect of SNORD113-3/ADAR2 on glycolipid metabolism in glioblastoma via A-to-I editing of PHKA2.

作者信息

Cui Zheng, Liu Xiaobai, E Tiange, Lin Hongda, Wang Di, Liu Yunhui, Ruan Xuelei, Wang Ping, Liu Libo, Xue Yixue

机构信息

Department of Neurology, The First Affiliated Hospital, China Medical University, Shenyang, 110001, Liaoning, China.

Key Laboratory of Neurological Disease Big Data of Liaoning Province, Shenyang, China.

出版信息

Cell Mol Biol Lett. 2025 Jan 10;30(1):5. doi: 10.1186/s11658-024-00680-9.

Abstract

BACKGROUND

Glioblastoma multiforme (GBM) is a highly aggressive brain tumor, characterized by its poor prognosis. Glycolipid metabolism is strongly associated with GBM development and malignant behavior. However, the precise functions of snoRNAs and ADARs in glycolipid metabolism within GBM cells remain elusive. The objective of the present study is to delve into the underlying mechanisms through which snoRNAs and ADARs exert regulatory effects on glycolipid metabolism in GBM cells.

METHODS

RNA immunoprecipitation and RNA pull-down experiments were conducted to verify the homodimerization of ADAR2 by SNORD113-3, and Sanger sequencing and Western blot experiments were used to detect the A-to-I RNA editing of PHKA2 mRNA by ADAR2. Furthermore, the phosphorylation of EBF1 was measured by in vitro kinase assay. Finally, in vivo studies using nude mice confirmed that SNORD113-3 and ADAR2 overexpression, along with PHKA2 knockdown, could suppress the formation of subcutaneous xenograft tumors and improve the outcome of tumor-bearing nude mice.

RESULTS

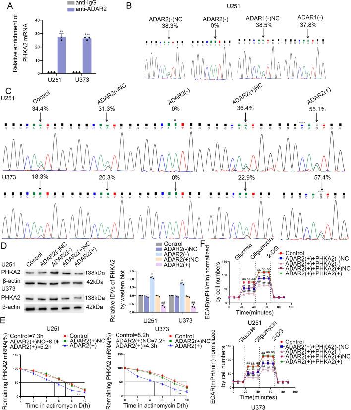
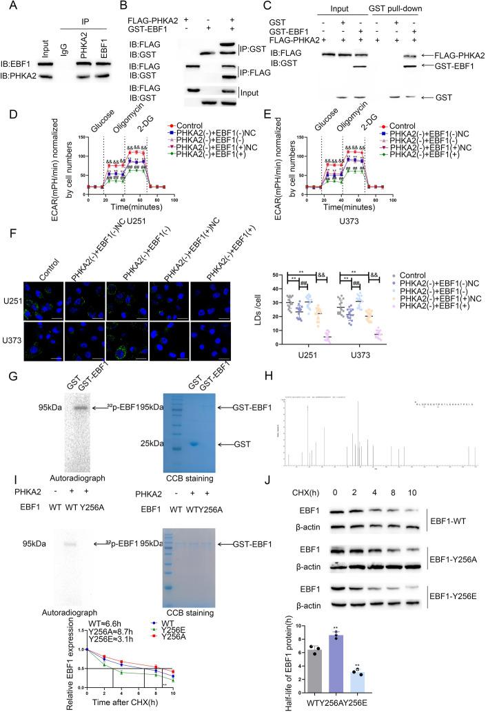
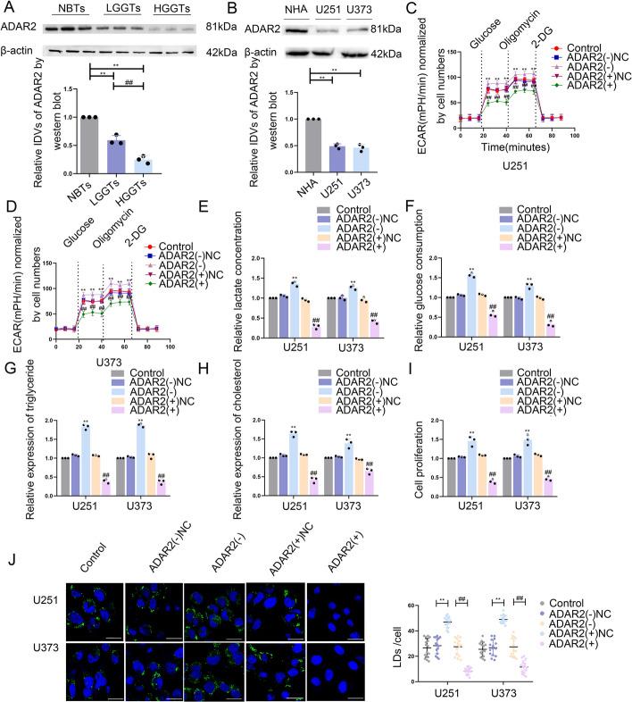
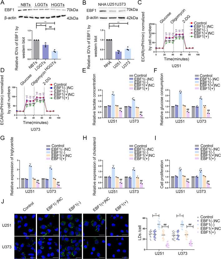
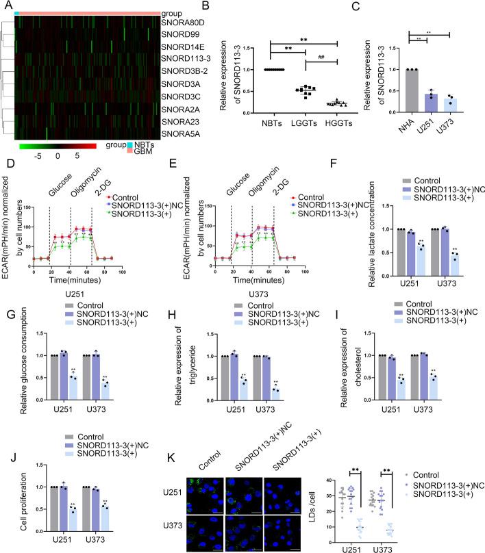
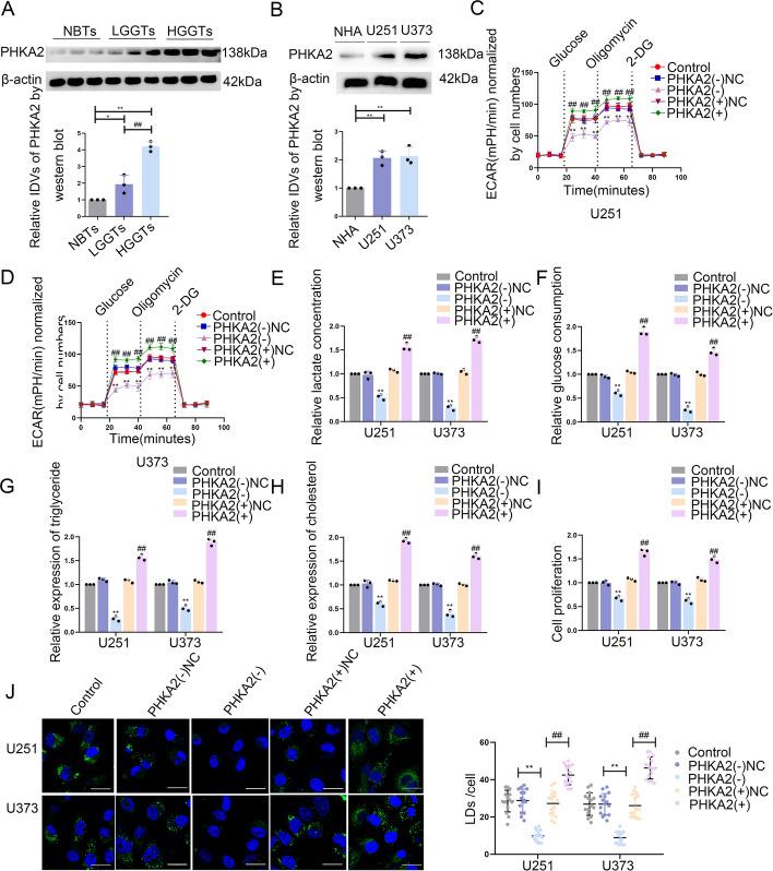
We found that PHKA2 in GBM significantly promoted glycolipid metabolism, while SNORD113-3, ADAR2, and EBF1 significantly inhibited glycolipid metabolism. SNORD113-3 promotes ADAR2 protein expression by promoting ADAR2 homodimer formation. ADAR2 mediates the A-to-I RNA editing of PHKA2 mRNA. Mass spectrometry analysis and in vitro kinase testing revealed that PHKA2 phosphorylates EBF1 on Y256, reducing the stability and expression of EBF1. Furthermore, direct binding of EBF1 to PKM2 and ACLY promoters was observed, suggesting the inhibition of their expression by EBF1. These findings suggest the existence of a SNORD113-3/ADAR2/PHKA2/EBF1 pathway that collectively regulates the metabolism of glycolipid and the growth of GBM cells. Finally, in vivo studies using nude mice confirmed that knockdown of PHKA2, along with overexpression of SNORD113-3 and ADAR2, could obviously suppress GBM subcutaneous xenograft tumor formation and improve the outcome of those tumor-bearing nude mice.

CONCLUSIONS

Herein, we clarified the underlying mechanism involving the SNORD113-3/ADAR2/PHKA2/EBF1 pathway in the regulation of GBM cell growth and glycolipid metabolism. Our results provide a framework for the development of innovative therapeutic interventions to improve the prognosis of patients with GBM.

摘要

背景

多形性胶质母细胞瘤(GBM)是一种侵袭性很强的脑肿瘤,预后较差。糖脂代谢与GBM的发生发展及恶性行为密切相关。然而,小核仁RNA(snoRNAs)和腺苷脱氨酶(ADARs)在GBM细胞糖脂代谢中的具体作用仍不清楚。本研究的目的是深入探讨snoRNAs和ADARs对GBM细胞糖脂代谢发挥调节作用的潜在机制。

方法

进行RNA免疫沉淀和RNA下拉实验以验证SNORD113-3对ADAR2同二聚化的作用,采用桑格测序和蛋白质免疫印迹实验检测ADAR2对磷酸化酶激酶A2(PHKA2)mRNA的A到I RNA编辑作用。此外,通过体外激酶测定法检测早期B细胞因子1(EBF1)的磷酸化。最后,利用裸鼠进行的体内研究证实,SNORD113-3和ADAR2的过表达以及PHKA2的敲低可抑制皮下异种移植瘤的形成并改善荷瘤裸鼠的预后。

结果

我们发现GBM中的PHKA2显著促进糖脂代谢,而SNORD113-3、ADAR2和EBF1则显著抑制糖脂代谢。SNORD113-3通过促进ADAR2同二聚体的形成来促进ADAR2蛋白表达。ADAR2介导PHKA2 mRNA的A到I RNA编辑。质谱分析和体外激酶测试表明,PHKA2使EBF1的Y256位点磷酸化,降低了EBF1的稳定性和表达。此外,观察到EBF1与丙酮酸激酶M2(PKM2)和ATP柠檬酸裂解酶(ACLY)启动子直接结合,提示EBF1抑制它们的表达。这些发现表明存在一条SNORD113-3/ADAR2/PHKA2/EBF1通路,共同调节GBM细胞的糖脂代谢和生长。最后,利用裸鼠进行的体内研究证实,敲低PHKA2以及过表达SNORD113-3和ADAR2可明显抑制GBM皮下异种移植瘤的形成并改善荷瘤裸鼠的预后。

结论

在此,我们阐明了SNORD113-3/ADAR2/PHKA2/EBF1通路在调节GBM细胞生长和糖脂代谢中的潜在机制。我们的结果为开发创新治疗干预措施以改善GBM患者的预后提供了一个框架。

https://cdn.ncbi.nlm.nih.gov/pmc/blobs/b524/11724473/5c9a31b28621/11658_2024_680_Fig1_HTML.jpg

文献AI研究员

20分钟写一篇综述,助力文献阅读效率提升50倍。

立即体验

用中文搜PubMed

大模型驱动的PubMed中文搜索引擎

马上搜索

文档翻译

学术文献翻译模型,支持多种主流文档格式。

立即体验