Suppr超能文献

工程化的粒细胞-巨噬细胞集落刺激因子(GM-CSF)将促肿瘤的肿瘤相关巨噬细胞极化为抗肿瘤表型,并与白细胞介素-12免疫疗法产生强大的协同作用。

Engineered GM-CSF polarizes protumorigenic tumor-associated macrophages to an antitumorigenic phenotype and potently synergizes with IL-12 immunotherapy.

作者信息

Kang Seounghun, Mansurov Aslan, Kurtanich Trevin, Chun Hye Rin, Slezak Anna J, Volpatti Lisa R, Chang Kevin, Wang Thomas, Alpar Aaron T, Refvik Kirsten C, Hansen O Isabella, Borjas Gustavo J, Berg Brendan T K, Shim Ha-Na, Hultgren Kevin T, Gomes Suzana, Wang Yue, Solanki Ani, Ishihara Jun, Swartz Melody A, Hubbell Jeffrey A

机构信息

Pritzker School of Molecular Engineering, The University of Chicago, Chicago, Illinois, USA.

Committee on Immunology, The University of Chicago, Chicago, Illinois, USA.

出版信息

J Immunother Cancer. 2024 Dec 22;12(12):e009541. doi: 10.1136/jitc-2024-009541.

Abstract

BACKGROUND

The use of immune checkpoint inhibitors (CPIs) has become a dominant regimen in modern cancer therapy, however immune resistance induced by tumor-associated macrophages (TAMs) with immune suppressive and evasion properties limits responses. Therefore, the rational design of immune modulators that can control the immune suppressive properties of TAMs and polarize them, as well as dendritic cells (DCs), toward a more proinflammatory phenotype is a principal objective in cancer immunotherapy.

METHODS

Here, using a protein engineering approach to enhance cytokine residence in the tumor microenvironment, we examined combined stimulation of the myeloid compartment via tumor stroma-binding granulocyte-macrophage colony-stimulating factor (GM-CSF) to enhance responses in both DCs and T cells via stroma-binding interleukin-12 (IL-12). We evaluated tumor responses at the levels of outcome, cellular responses, and cytokine responses in both the tumors and the tumor-draining lymph nodes. We further investigated the potentiation of DC response to IL-12 by GM-CSF stimulation ex vivo.

RESULTS

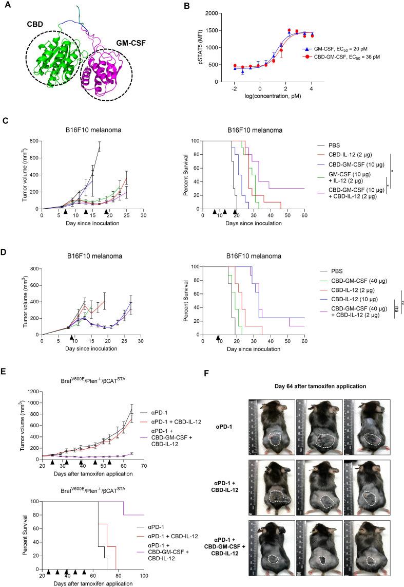
Engineered GM-CSF restored an antitumorigenic tumor myeloid microenvironment otherwise suppressed by TAMs, while engineered IL-12 provided effector signals to T cells, thereby boosting both tumor-resident antitumor macrophage and CD8 T cell populations. Furthermore, engineered GM-CSF potentiated DC response to IL-12, upregulating DC expression of IL-12 receptor and enhancing their expression of proinflammatory cytokines and chemokines on IL-12 exposure. This resulted in remarkable synergistic efficacy in multiple solid tumor models treated with the dual cytokine combination. The combination therapy also improved the efficacy of CPI in a CPI-resistant genetically-engineered melanoma model and exhibited synergistic antitumor efficacy in a pulmonary metastasis model.

CONCLUSION

Our strategy provides a rational design for combination immunotherapy targeting both myeloid and lymphoid compartments through complementary mechanisms.

摘要

背景

免疫检查点抑制剂(CPI)的使用已成为现代癌症治疗的主要方案,然而,具有免疫抑制和逃避特性的肿瘤相关巨噬细胞(TAM)诱导的免疫抵抗限制了治疗反应。因此,合理设计能够控制TAM的免疫抑制特性并使其以及树突状细胞(DC)向更具促炎表型极化的免疫调节剂,是癌症免疫治疗的主要目标。

方法

在此,我们采用蛋白质工程方法来增强细胞因子在肿瘤微环境中的驻留,通过肿瘤基质结合型粒细胞-巨噬细胞集落刺激因子(GM-CSF)对髓系细胞进行联合刺激,以通过基质结合型白细胞介素-12(IL-12)增强DC和T细胞的反应。我们在肿瘤及肿瘤引流淋巴结的结局、细胞反应和细胞因子反应水平评估了肿瘤反应。我们还进一步研究了体外GM-CSF刺激对DC对IL-12反应的增强作用。

结果

工程化的GM-CSF恢复了原本被TAM抑制的抗肿瘤肿瘤髓系微环境,而工程化的IL-12为T细胞提供了效应信号,从而增加了肿瘤驻留的抗肿瘤巨噬细胞和CD8 T细胞群体。此外,工程化的GM-CSF增强了DC对IL-12的反应,上调了DC上IL-12受体的表达,并增强了它们在暴露于IL-12时促炎细胞因子和趋化因子的表达。这在多种用双细胞因子组合治疗的实体瘤模型中产生了显著的协同疗效。联合疗法还提高了CPI在CPI耐药的基因工程黑色素瘤模型中的疗效,并在肺转移模型中表现出协同抗肿瘤疗效。

结论

我们的策略通过互补机制为靶向髓系和淋巴系的联合免疫治疗提供了合理设计。

https://cdn.ncbi.nlm.nih.gov/pmc/blobs/7824/11667343/896fb507701e/jitc-12-12-g001.jpg

文献AI研究员

20分钟写一篇综述,助力文献阅读效率提升50倍。

立即体验

用中文搜PubMed

大模型驱动的PubMed中文搜索引擎

马上搜索

文档翻译

学术文献翻译模型,支持多种主流文档格式。

立即体验