Suppr超能文献

里氏转化的管理进展

Updates in the Management of Richter Transformation.

作者信息

Rippel Noa, Sheppard Richard, Kittai Adam S

机构信息

Tisch Cancer Institute, Icahn School of Medicine at Mount Sinai, New York, NY 10029, USA.

出版信息

Cancers (Basel). 2024 Dec 31;17(1):95. doi: 10.3390/cancers17010095.

Abstract

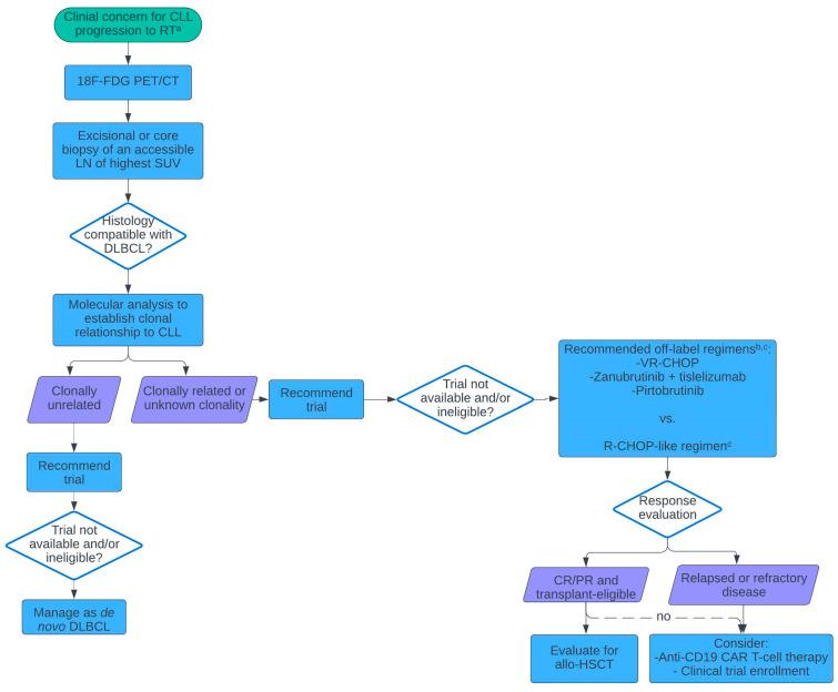
Richter transformation (RT) is a rare albeit devastating complication of chronic lymphocytic leukemia/small lymphocytic lymphoma (CLL). RT is defined as an aggressive lymphoma, typically diffuse large B-cell lymphoma, in the setting of CLL. A clonal relationship to the preceding CLL clone is detected in the majority of RT cases and confers more aggressive clinicopathologic kinetics, resistance to standard chemoimmunotherapy regimens, and inferior survival. Taken together, these considerations precipitate a significant unmet need for novel therapeutic strategies that improve the outcomes of patients with RT. Through this review, we will explore current data on emerging regimens targeting BTK, BCL-2, CD79, CD20, PI3K, and PD-1-both as single agents and as combination therapies with or without concurrent chemoimmunotherapy. Furthermore, we will review the role of bispecific T-cell engagers, anti-CD19 chimeric antigen receptor T-cell therapies, and hematopoietic stem cell transplantation in RT. To guide therapeutic decision-making, we will outline an algorithmic approach to the management of RT, with particular emphasis on prioritization of clinical trial enrollment and utilization of an ever-evolving array of novel therapies.

摘要

里氏转化(RT)是慢性淋巴细胞白血病/小淋巴细胞淋巴瘤(CLL)一种罕见但极具破坏性的并发症。RT被定义为在CLL背景下的侵袭性淋巴瘤,通常为弥漫性大B细胞淋巴瘤。在大多数RT病例中可检测到与先前CLL克隆的克隆关系,这赋予了更具侵袭性的临床病理动力学、对标准化疗免疫治疗方案的耐药性以及较差的生存率。综上所述,这些因素凸显了对改善RT患者预后的新型治疗策略的重大未满足需求。通过本综述,我们将探讨针对BTK、BCL-2、CD79、CD20、PI3K和PD-1的新兴治疗方案的当前数据——这些方案既可以作为单一药物,也可以与或不与同期化疗免疫治疗联合使用。此外,我们将回顾双特异性T细胞衔接器、抗CD19嵌合抗原受体T细胞疗法以及造血干细胞移植在RT中的作用。为指导治疗决策,我们将概述一种RT管理的算法方法,特别强调临床试验入组的优先级以及不断发展的新型治疗方法的应用。

https://cdn.ncbi.nlm.nih.gov/pmc/blobs/98df/11720094/a76c519d1571/cancers-17-00095-g001.jpg

文献AI研究员

20分钟写一篇综述,助力文献阅读效率提升50倍。

立即体验

用中文搜PubMed

大模型驱动的PubMed中文搜索引擎

马上搜索

文档翻译

学术文献翻译模型,支持多种主流文档格式。

立即体验