Suppr超能文献

海藻酸盐包封的柠檬精油纳米胶囊对多重耐药鲍曼不动杆菌的抗菌能力

The antibacterial capabilities of alginate encapsulated lemon essential oil nanocapsules against multi-drug-resistant Acinetobacter baumannii.

作者信息

Gholamhossein Tabar Valookolaei Fatemeh-Sadat, Sazegar Hossein, Rouhi Leila

机构信息

Department of Biology, Faculty of Basic Sciences, Islamic Azad University, Shahrekord Branch, Shahrekord, Iran.

出版信息

Sci Rep. 2025 Jan 11;15(1):1679. doi: 10.1038/s41598-024-81948-0.

Abstract

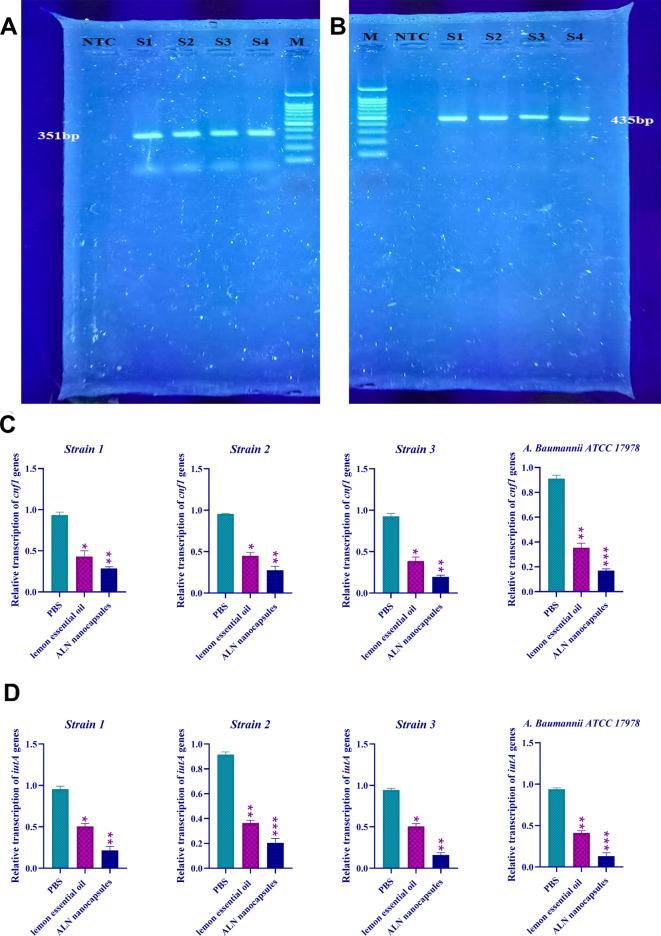
Controlling microbial pollutants is a significant public health concern as they cause several chronic microbial infections and illnesses. In recent years, essential oils (EOs) have become intriguing alternatives for synthetic antimicrobials due to their biodegradability, natural source extraction, and strong antibacterial properties. The bactericidal properties of alginate containing lemon essential oil were examined in this investigation. Following the screening of the MDR strains, the morphological properties of the produced nanoparticles were examined using SEM, DLS, and FTIR. Additionally, the durability, effectiveness, and drug dispersion of encapsulation were assessed. Bacterial virulence factor gene amounts were measured using Q-real-time PCR. Concurrently, the cytotoxic effect of the nanomaterials was evaluated using MTT techniques. Nanoparticles of lemon essential oil encapsulated in alginate, measuring 500 ± 19.32 nm in size, with entrapment efficiency of 77.73 ± 1.78% and were stable for 60 days at 4 °C. Alginate encapsulated with lemon essential oil nanoparticles (ALN) exhibited potent antibacterial qualities, according to the biological investigation. Their ability to decrease the transcription of bacterial virulence genes at least statistically significantly (P ≤ 0.05) served as evidence for this. Between 1.56 and 100 µg/mL (P ≤ 0.01), ALN exhibited lower cytotoxicity against CCD841CoN than free lemon essential oil. The findings show that ALN nanoparticles have the potential to be a breakthrough in the fight against highly resistant illnesses. ALN nanoparticles' potent antibacterial efficacy against MDR strains of Acinetobacter baumannii may inspire new directions in antibacterial research.

摘要

控制微生物污染物是一个重大的公共卫生问题,因为它们会引发多种慢性微生物感染和疾病。近年来,由于其可生物降解性、天然来源提取以及强大的抗菌特性,精油已成为合成抗菌剂的有趣替代品。本研究考察了含柠檬精油的藻酸盐的杀菌性能。在筛选多重耐药菌株后,使用扫描电子显微镜(SEM)、动态光散射(DLS)和傅里叶变换红外光谱(FTIR)检测所制备纳米颗粒的形态特性。此外,还评估了包封的耐久性、有效性和药物分散性。使用实时定量聚合酶链反应(Q-实时PCR)测量细菌毒力因子基因数量。同时,使用MTT技术评估纳米材料的细胞毒性。包裹在藻酸盐中的柠檬精油纳米颗粒,尺寸为500±19.32纳米,包封率为77.73±1.78%,在4℃下可稳定保存60天。根据生物学研究,藻酸盐包裹柠檬精油纳米颗粒(ALN)表现出强大的抗菌特性。它们能够至少在统计学上显著降低细菌毒力基因的转录(P≤0.05),以此作为证据。在1.56至100微克/毫升之间(P≤0.01),ALN对CCD841CoN细胞的细胞毒性低于游离柠檬精油。研究结果表明,ALN纳米颗粒有可能成为对抗高度耐药疾病的一项突破。ALN纳米颗粒对鲍曼不动杆菌多重耐药菌株的强大抗菌功效可能会为抗菌研究带来新的方向。

https://cdn.ncbi.nlm.nih.gov/pmc/blobs/3b62/11724895/958b1b44e7c5/41598_2024_81948_Fig1_HTML.jpg

文献AI研究员

20分钟写一篇综述,助力文献阅读效率提升50倍。

立即体验

用中文搜PubMed

大模型驱动的PubMed中文搜索引擎

马上搜索

文档翻译

学术文献翻译模型,支持多种主流文档格式。

立即体验