Suppr超能文献

一种包裹有脂肪来源干细胞和黑色素的温度响应性水凝胶可促进子宫内膜损伤的修复与再生。

A temperature responsive hydrogel encapsulated with adipose-derived stem cells and melanin promotes repair and regeneration of endometrial injury.

作者信息

Song Ruigao, Ma Chicheng, Li Hongxia, Cheng Yu, Cui Xianmei, Wang Zanhong, Huang Lijuan, Song Chunying, Jing Yukai, Cao Bing, Wang Lili, Tian Qing, Wang Xi, Zhang Ruiping, Zhang Hanwang

机构信息

Shanxi Bethune Hospital, Shanxi Academy of Medical Sciences, Third Hospital of Shanxi Medical University, Tongji Shanxi Hospital Taiyuan China.

College of Animal Science, Shanxi Agricultural University Taigu China.

出版信息

Bioeng Transl Med. 2024 Aug 16;10(1):e10714. doi: 10.1002/btm2.10714. eCollection 2025 Jan.

Abstract

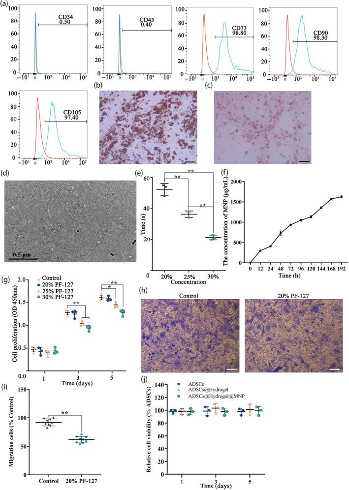
The endometrium, the inner lining of the uterus, assumes a crucial role in the female reproductive system. Disorders and injuries impacting the endometrium can lead to profound consequences, including infertility and compromised women's overall health. Recent advancements in stem cell research have opened new possibilities for the treatment and repair of endometrial issues. In the present study, we constructed a degradable hydrogel by loading adipose-derived stem cells (ADSCs) and melanin nanoparticles (MNP). In vitro cell experiments validated the biocompatibility of the prepared hydrogels and their adeptness in encapsulating ADSCs. Subsequently, we explored the impact of hydrogel@ADSC@MNP constructs in the healing process of uterine injury in mice. The results indicated that hydrogel@ADSC@MNP could augment endometrial thickness and ameliorate endometrial interstitial fibrosis. The injured tissue adjacent to hydrogel@ADSC@MNP constructs exhibited higher levels of bFGF, IGF-1, and VEGFA compared with the corresponding tissue in mice receiving hydrogel constructs alone or in the model group. Furthermore, the hydrogel@ADSC@MNP system enhanced the proliferative capabilities of uterine endometrial cells, facilitated microvasculature regeneration, and reinstated the endometrium's capacity to receive the embryos. Our findings strongly suggest that the hydrogel@ADSC@MNP system holds significant promise for repairing and regenerating damaged endometrium.

摘要

子宫内膜作为子宫的内层,在女性生殖系统中发挥着关键作用。影响子宫内膜的疾病和损伤会导致严重后果,包括不孕症以及女性整体健康受损。干细胞研究的最新进展为子宫内膜问题的治疗和修复开辟了新的可能性。在本研究中,我们通过负载脂肪干细胞(ADSCs)和黑色素纳米颗粒(MNP)构建了一种可降解水凝胶。体外细胞实验验证了所制备水凝胶的生物相容性及其封装ADSCs的能力。随后,我们探究了水凝胶@ADSC@MNP构建体对小鼠子宫损伤愈合过程的影响。结果表明,水凝胶@ADSC@MNP可增加子宫内膜厚度并改善子宫内膜间质纤维化。与单独接受水凝胶构建体的小鼠或模型组中的相应组织相比,水凝胶@ADSC@MNP构建体附近的损伤组织表现出更高水平的碱性成纤维细胞生长因子(bFGF)、胰岛素样生长因子-1(IGF-1)和血管内皮生长因子A(VEGFA)。此外,水凝胶@ADSC@MNP系统增强了子宫子宫内膜细胞的增殖能力,促进了微血管再生,并恢复了子宫内膜接受胚胎的能力。我们的研究结果有力地表明,水凝胶@ADSC@MNP系统在修复和再生受损子宫内膜方面具有巨大潜力。

https://cdn.ncbi.nlm.nih.gov/pmc/blobs/612b/11711210/643731ba1b06/BTM2-10-e10714-g002.jpg

文献AI研究员

20分钟写一篇综述,助力文献阅读效率提升50倍。

立即体验

用中文搜PubMed

大模型驱动的PubMed中文搜索引擎

马上搜索

文档翻译

学术文献翻译模型,支持多种主流文档格式。

立即体验