Suppr超能文献

社会地位改变期间血浆皮质酮和内侧杏仁核转录组图谱的快速变化揭示了与小鼠优势等级制度中主要生活史转变相关的分子途径。

Rapid changes in plasma corticosterone and medial amygdala transcriptome profiles during social status change reveal molecular pathways associated with a major life history transition in mouse dominance hierarchies.

作者信息

Milewski Tyler M, Lee Won, Young Rebecca L, Hofmann Hans A, Curley James P

机构信息

Department of Psychology, University of Texas at Austin, Austin, Texas, United States of America.

Division of Pharmacology & Toxicology, The University of Texas at Austin, Austin, Texas, United States of America.

出版信息

PLoS Genet. 2025 Jan 13;21(1):e1011548. doi: 10.1371/journal.pgen.1011548. eCollection 2025 Jan.

Abstract

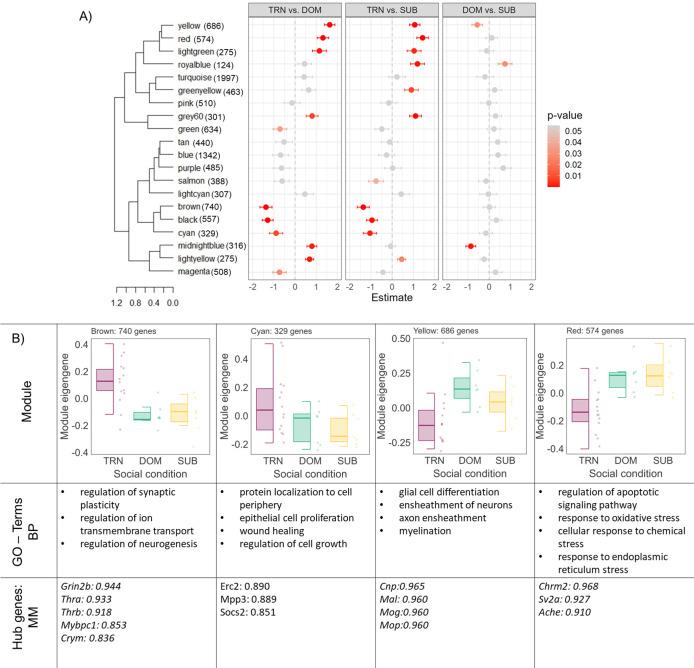
Social hierarchies are a common form of social organization across species. Although hierarchies are largely stable across time, animals may socially ascend or descend within hierarchies depending on environmental and social challenges. Here, we develop a novel paradigm to study social ascent and descent within male CD-1 mouse social hierarchies. We show that mice of all social ranks rapidly establish new stable social hierarchies when placed in novel social groups with animals of equivalent social status. Seventy minutes following social hierarchy formation, males that were socially dominant prior to being placed into new social hierarchies exhibit higher increases in plasma corticosterone and vastly greater transcriptional changes in the medial amygdala (MeA), which is central to the regulation of social behavior, compared to males who were socially subordinate prior to being placed into a new hierarchy. Specifically, the loss of social status in a new hierarchy (social descent) is associated with reductions in MeA expression of myelination and oligodendrocyte differentiation genes. Maintaining high social status is associated with high expression of genes related to cholinergic signaling in the MeA. Conversely, gaining social status in a new hierarchy (social ascent) is related to relatively few unique rapid changes in the MeA. We also identify novel genes associated with social transition that show common changes in expression when animals undergo either social descent or social ascent compared to maintaining their status. Two genes, Myosin binding protein C1 (Mybpc1) and μ-Crystallin (Crym), associated with vasoactive intestinal polypeptide (VIP) and thyroid hormone pathways respectively, are highly upregulated in socially transitioning individuals. Further, increases in genes associated with synaptic plasticity, excitatory glutamatergic signaling and learning and memory pathways were observed in transitioning animals suggesting that these processes may support rapid social status changes.

摘要

社会等级制度是跨物种社会组织的一种常见形式。尽管等级制度在很大程度上随时间保持稳定,但动物可能会根据环境和社会挑战在等级制度中实现社会地位的上升或下降。在此,我们开发了一种新的范式来研究雄性CD-1小鼠社会等级制度中的社会地位上升和下降。我们发现,当处于新的社会群体中且与具有同等社会地位的动物在一起时,所有社会等级的小鼠都会迅速建立新的稳定社会等级制度。社会等级制度形成70分钟后,与那些在进入新等级制度之前处于社会从属地位的雄性小鼠相比,在进入新社会等级制度之前处于社会主导地位的雄性小鼠血浆皮质酮水平升高幅度更大,且在对社会行为调节至关重要的内侧杏仁核(MeA)中的转录变化也大得多。具体而言,在新等级制度中社会地位的丧失(社会地位下降)与MeA中髓鞘形成和少突胶质细胞分化基因的表达减少有关。维持高社会地位与MeA中与胆碱能信号相关基因的高表达有关。相反,在新等级制度中获得社会地位(社会地位上升)与MeA中相对较少的独特快速变化有关。我们还鉴定出与社会转变相关的新基因,这些基因在动物经历社会地位下降或上升而不是维持其地位时表现出共同的表达变化。两个分别与血管活性肠肽(VIP)和甲状腺激素途径相关的基因,肌球蛋白结合蛋白C1(Mybpc1)和μ-晶体蛋白(Crym),在经历社会转变的个体中高度上调。此外,在经历转变的动物中观察到与突触可塑性、兴奋性谷氨酸能信号以及学习和记忆途径相关的基因增加,这表明这些过程可能支持快速的社会地位变化。

https://cdn.ncbi.nlm.nih.gov/pmc/blobs/19a8/11761145/8058de5a1100/pgen.1011548.g001.jpg

文献AI研究员

20分钟写一篇综述,助力文献阅读效率提升50倍。

立即体验

用中文搜PubMed

大模型驱动的PubMed中文搜索引擎

马上搜索

文档翻译

学术文献翻译模型,支持多种主流文档格式。

立即体验