Suppr超能文献

长链非编码RNA NEAT1通过miR-29a-3p/IGF1轴促进卵巢颗粒细胞增殖和细胞周期进程。

Long non-coding RNA NEAT1 promotes ovarian granulosa cell proliferation and cell cycle progression via the miR-29a-3p/IGF1 axis.

作者信息

He Lina, Lin Jie, Qin Zhengwen, Xu Qing, Hao Li, Fu Yanhong, Ran Xu, Chen Wei

机构信息

Department of Reproductive Medicine, Zigong Hospital of Women and Children Health Care, Zigong, Sichuan, China.

Department of Urology, Zigong Fourth People's Hospital, Zigong, Sichuan, China.

出版信息

J Ovarian Res. 2025 Jan 13;18(1):6. doi: 10.1186/s13048-025-01588-4.

Abstract

BACKGROUND

Granulosa cell proliferation and survival are essential for normal ovarian function and follicular development. Long non-coding RNAs (lncRNAs) have emerged as important regulators of cell proliferation and differentiation. Nuclear paraspeckle assembly transcript 1 (NEAT1) has been implicated in various cellular processes, but its role in granulosa cell function remains unclear.

METHODS

We investigated the function of lncRNA NEAT1 in human ovarian granulosa-like tumor cells (KGN). The effects of NEAT1 overexpression or silencing on cell proliferation and cell cycle were evaluated using CCK-8 assays and flow cytometry. The interaction between NEAT1, miR-29a-3p, and IGF1 was examined using dual-luciferase reporter assays, qRT-PCR, and Western blot analysis.

RESULTS

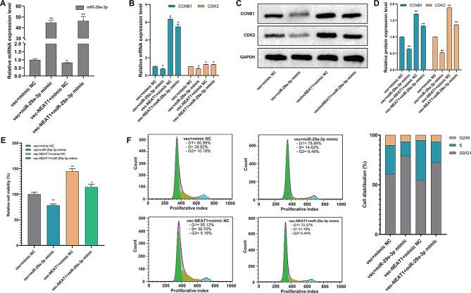
NEAT1 promoted granulosa cell proliferation and cell cycle progression by indirectly upregulated IGF1 expression through acting as a molecular sponge for miR-29a-3p. Cell proliferation and G2/M phase proportions were increased by overexpression of NEAT1, whereas cell proliferation and G2/M phase proportions decreased with NEAT1 silencing. The effects of NEAT1 on cell proliferation and cell cycle-related proteins (CCNB1 and CDK2) were partially reversed by miR-29a-3p mimic, while miR-29a-3p inhibitor rescued the effects of NEAT1 silencing.

CONCLUSION

LncRNA NEAT1 could promote ovarian granulosa cell proliferation and cell cycle progression via the miR-29a-3p/IGF1 axis in polycystic ovary syndrome. Further investigation of this mechanism in clinical samples may have implications for understanding ovarian physiology and pathology.

摘要

背景

颗粒细胞增殖和存活对于正常卵巢功能和卵泡发育至关重要。长链非编码RNA(lncRNA)已成为细胞增殖和分化的重要调节因子。核旁斑组装转录本1(NEAT1)参与了多种细胞过程,但其在颗粒细胞功能中的作用仍不清楚。

方法

我们研究了lncRNA NEAT1在人卵巢颗粒样肿瘤细胞(KGN)中的功能。使用CCK-8测定法和流式细胞术评估NEAT1过表达或沉默对细胞增殖和细胞周期的影响。使用双荧光素酶报告基因测定法、qRT-PCR和蛋白质印迹分析检测NEAT1、miR-29a-3p和IGF1之间的相互作用。

结果

NEAT1通过作为miR-29a-3p的分子海绵间接上调IGF1表达,从而促进颗粒细胞增殖和细胞周期进程。NEAT1过表达增加了细胞增殖和G2/M期比例,而NEAT1沉默则降低了细胞增殖和G2/M期比例。miR-29a-3p模拟物部分逆转了NEAT1对细胞增殖和细胞周期相关蛋白(CCNB1和CDK2)的影响,而miR-29a-3p抑制剂则挽救了NEAT1沉默的影响。

结论

在多囊卵巢综合征中,lncRNA NEAT1可通过miR-29a-3p/IGF1轴促进卵巢颗粒细胞增殖和细胞周期进程。在临床样本中进一步研究这一机制可能有助于理解卵巢生理和病理。

https://cdn.ncbi.nlm.nih.gov/pmc/blobs/f0a7/11727426/be62bcb32e63/13048_2025_1588_Fig1_HTML.jpg

文献AI研究员

20分钟写一篇综述,助力文献阅读效率提升50倍。

立即体验

用中文搜PubMed

大模型驱动的PubMed中文搜索引擎

马上搜索

文档翻译

学术文献翻译模型,支持多种主流文档格式。

立即体验